一、VIE的基本含义
Variable Interest Entities,直接翻译为“可变利益实体”,又称合约安排或结构性合约。通常指境外拟上市公司通过其间接控制的中国境内的附属公司(简称“WFOE”)与中国境内注册成立的经营实体(OPCO)及其股东订立一系列协议,进而实现境外拟上市通过前述协议控制OPCO的目的。
二、VIE协议的基本内容

三、采取VIE架构的原因
采取VIE架构的最主要原因在于受制于中国境内法律法规的限制性约束。
根据《外商投资产业指导目录》(2017年版)、《外商投资准入特别管理措施(负面清单)(2018年版)》等相关外商投资政策法规的约束,境外投资者投资境内企业并没有完全放开,对于外商投资准入特别管理措施(外商投资准入负面清单)列明的限制或禁止外商投资领域,境外投资者投资的股权比例、高管等外商投资准入方面予以限制,境外投资者不能完全通过股权控制的方式投资或控制相关境内企业,不能完成合并报表。为达到实现境外拟上市公司对OPCO的控制及根据境外会计准则合并报表,VIE架构实现了这一目的。
此外,VIE架构搭建后,OPCO仍为境内居民企业,没有发生常见的外国投资者并购境内企业的情况,因此并不涉及到商委等主管部门的审批或备案,也不适用有关外商再投资及10号文“关联并购”报商务部审批的相关规定。
四、VIE架构的搭建
VIE架构的搭建通常涉及到境内外重组,根据笔者多年的实务经验,其每个案子的情况并不相同,因此涉及的方案也应根据项目的不同情形及客户的具体要求予以设计。常见的VIE架构的基本架构图为:

注:个别案例中也存在注册股东并非100%持有OPCO股权的情况。
五、VIE架构的相关监管规定
(一)美国
VIE翻译为“可变利益实体”,指依据美国财务会计标准委员会(FASB)制定的FIN46条款建立的财务概念,美国SEC接受和承认VIE这一财务概念。
(二)香港
香港联合交易所有限公司(“香港联交所”)在其官方网站上发布了2018年4月修订后的上市决策文件“HKEX-LD43-3”(“VIE新指引”)。
自2010年支付宝事件后,投资者对于VIE模式的稳定性提出了质疑,在过往香港IPO案例中,之前指引(“原指引”)中将外方股权限制以及股权控制要求独立区分(如原指引中第16A条表述“For requirements other than the foreign ownership restriction”),只要不是外商限制、禁止类的业务就要完全剥离出去或转移给WFOE,VIE部分只能保留外商限制或禁止类的业务;新指引更加灵活,看到了股权控制与VIE二者之间的关联性(如新指引第16B条表述“If the OPCO, as a result of having foreign ownership, is required to obtain approval and fulfill additional eligibility standards”),对于采取VIE架构,可以适当放开严格的要求,即如果可以合理的解释非外商类限制、禁止业务与VIE公司的业务有密切不可分割的关系,其并不需要完全剥离出去,可以作为VIE的一部分。
但新指引仍再次强调“VIE新指引要求上市申请人须在提交上市申请前按照外方可持最大权益取得监管批准。”即VIE架构中的外方利益应该得到最大限度的保护,要取得监管部门的认可和支持。但是,有两种例外,
第一个例外,(1)如果取得了负责审批的监管机关特定确认(即因为(a)没有批准的审批程序或指引或(b)政策原因,即使上市申请人符合其他规定,其亦不会或不能发出批准)可以除外;即:VIE架构的搭建的合理性,需要得到境内相应的监管机构的认同。即(1)相应的法律法规规定不明确;(2)由于政策原因,即使申请人符合了相关规定,但由于政策原因导致了其不能采取股权架构的模式。
第二个例外,如果审批机关并无提供明确程序或指引,而上市申请人能够让香港联交所采信其已按照法律顾问的意见在上市申请前合理评估所有适用规则的规定、调拨财务及其他资源并实行法律顾问的所有建议的,则上市申请人可直接持有少于OPCO公司的最大许可权益。
该等例外情形需依赖负责审批的监管机关的确认以及法律顾问的意见(而实务中法律顾问出具意见往往也需要取得监管机关的确认)。
此外,VIE新指引明确否定了不存在外方股权限制(no limits on foreign ownership)的情形下采用VIE架构。即:如果该业务没有股权方面的限制需采取VIE架构的情况。
(三)中国境内
适用的主要规定整理如下:

附:重要条款
《关于外商投资企业境内投资的暂行规定》(对外贸易经济合作部、国家工商行政管理局令〔2000〕第6号)
第二条 本规定所称外商投资企业境内投资,是指在中国境内依法设立,采取有限责任公司形式的中外合资经营企业、中外合作经营企业和外资企业以及外商投资股份有限公司,以本企业的名义,在中国境内投资设立企业或购买其他企业(以下简称“被投资公司”)投资者股权的行为。
第三条 外商投资企业境内投资,应遵守国家法律、法规。
外商投资企业境内投资比照执行《指导外商投资方向暂行规定》和《外商投资产业指导目录》的规定。
外商投资企业不得在禁止外商投资的领域投资。
第九条外商投资企业在限制类领域投资设立公司的,应向被投资公司所在地省级外经贸主管部门(以下简称“省级审批机关”)提出申请。…..
《商务部关于外国投资者并购境内企业的规定》(商务部令2009年第6号,10号文的修订版本)
第二条 本规定所称外国投资者并购境内企业,系指外国投资者购买境内非外商投资企业(以下称“境内公司”)股东的股权或认购境内公司增资,使该境内公司变更设立为外商投资企业(以下称“股权并购”);或者,外国投资者设立外商投资企业,并通过该企业协议购买境内企业资产且运营该资产,或,外国投资者协议购买境内企业资产,并以该资产投资设立外商投资企业运营该资产(以下称“资产并购”)。
第十一条 境内公司、企业或自然人以其在境外合法设立或控制的公司名义并购与其有关联关系的境内的公司,应报商务部审批。
当事人不得以外商投资企业境内投资或其他方式规避前述要求。
《中华人民共和国合同法》
第四条 当事人依法享有自愿订立合同的权利,任何单位和个人不得非法干预。
第五十二条 有下列情形之一的,合同无效:
(一)一方以欺诈、胁迫的手段订立合同,损害国家利益;
(二)恶意串通,损害国家、集体或者第三人利益;
(三)以合法形式掩盖非法目的;
(四)损害社会公共利益;
(五)违反法律、行政法规的强制性规定。
《关于贯彻落实国务院<‘三定’规定>和有关解释,进一步加强网络游戏前置审批和进口网络游戏审批管理的通知》
… 外商不得通过设立其他合资公司、签订相关协议或提供技术支持等间接方式实际控制和参与境内企业的网络游戏运营业务…
《国家外汇管理局关于境内居民通过特殊目的公司境外投融资及返程投资外汇管理有关问题的通知》(汇发[2014]37号)
一、本通知所称“特殊目的公司”,是指境内居民(含境内机构和境内居民个人)以投融资为目的,以其合法持有的境内企业资产或权益,或者以其合法持有的境外资产或权益,在境外直接设立或间接控制的境外企业。
本通知所称“返程投资”,是指境内居民直接或间接通过特殊目的公司对境内开展的直接投资活动,即通过新设、并购等方式在境内设立外商投资企业或项目(以下简称外商投资企业),并取得所有权、控制权、经营管理权等权益的行为。
本通知所称“境内机构”,是指中国境内依法设立的企业事业法人以及其他经济组织;“境内居民个人”是指持有中国境内居民身份证、军人身份证件、武装警察身份证件的中国公民,以及虽无中国境内合法身份证件、但因经济利益关系在中国境内习惯性居住的境外个人。
本通知所称“控制”,是指境内居民通过收购、信托、代持、投票权、回购、可转换债券等方式取得特殊目的公司的经营权、收益权或者决策权。
三、境内居民以境内外合法资产或权益向特殊目的公司出资前,应向外汇局申请办理境外投资外汇登记手续。境内居民以境内合法资产或权益出资的,应向注册地外汇局或者境内企业资产或权益所在地外汇局申请办理登记;境内居民以境外合法资产或权益出资的,应向注册地外汇局或者户籍所在地外汇局申请办理登记。
六、VIE架构的风险披露及合规性分析
在境内企业境外上市过程中,与之有关的招股说明书中通常会对VIE架构的风险予以披露并对采取VIE架构的合规性予以分析。
(一)风险披露
对于VIE架构的风险通常会在招股书“风险因素”部分专章专节进行风险披露(如2019年上市的东方在线(01797.HK))。具体可体现为:(1)中国法律法规对VIE架构的态度及潜在的处罚拆除的风险;(2)VIE架构对于投资者不如股权架构安全;(3)VIE公司潜在的解散清盘对架构的不利影响;(4)未来收购VIE公司股权的成本较高的法律风险;(5)搭建VIE架构受到税收主管部门的关注及要求缴税的风险。
简析:由于目前现行的法律法规对于VIE架构的合规性与否并没有明确的规定,因此采取该等模式搭建红筹架构未来的稳定性及合规性将存在前述的风险。
通过签署系列VIE协议,外商独资企业实现了对OPCO的实质控制和利润转移。有关税收方面的风险主要体现在:(1)根据我国企业所得税法的规定,在中国境内没有设立机构、场所的非居民企业获得股息所得需要在中国缴纳10%的预提企业所得税;根据中港税收安排规定,香港公司来源于中国境内的符合规定的股息所得可以按5%的税率征收预提企业所得税,按照我国企业所得税法和税收协定的相关规定,香港控股公司必须是股息红利的真正受益所有人才有资格享受协定待遇。(2)国家税务总局于2015年3月18日公布了《关于企业向境外关联方支付费用有关企业所得税问题的公告》,“企业与其关联方之间的业务往来,不符合独立交易原则而减少企业或者其关联方应纳税收入或者所得额的,税务机关有权按照合理方法调整。”有关VIE架构的税收问题,笔者将在未来的文章中专题进行探讨。
(二)合规性分析
OPCO为中国居民企业,主要运营发生在中国境内,VIE协议适用中国境内的法律法规,中国律师一般负责草拟VIE协议并在上市申报文件中对VIE架构的合规性发表肯定性的结论。为了得出肯定性的结论,中国律师通常会到相关的主管部门进行访谈确认,同时在申报文件中提示该等判断可能及未来可能与相关主管部门的判断并不一致,VIE架构被有关主管部门未来认定为不符合法律法规的风险。
1.合约安排的合规性判断
根据VIE新规颁布后在香港上市的中概股案例,该部分内容通常由中国境内发行人律师发表意见,主要体现为:(1)各合约安排的所有订约方已取得所有必要批文及授权,以签立及履行合约安排;(2)各合约安排的订约方有权签立协议及履行其各自于协议下的义务,根据《合同法》,不存在被视为“以合法形式掩盖非法目的”的情形;(3)合约没有违反相关方的组织章程细则、取得了政府部门批文或授权(如有);(4)前往主管部门咨询,相关机构确认合约安排将不会受到质疑或因违反任何中国法律法规而受到相关机构的处罚。中国律师得出合约安排的使用并不构成违反现有法律法规的结论。
在论证过程中,还会结合相关司法判例论述。最高人民法院于2012年10月作出的裁决(“最高人民法院裁决”)以及上海国际仲裁中心于2010年及2011年作出的两项仲裁决定致使若干合约协议无效,原因是以规避中国的外商投资限制为目的订立该等协议违反中国合同法第52条以及中国民法通则所载对“以合法形式掩盖非法目的”的禁止。中国律师通常从以下几方面论述:不违反合同法的规定。(1)根据中国合同法第52条,有下列五种情形之一的,合同无效:①一方以欺诈、胁迫的手段订立合同,损害国家利益;②恶意串通,损害国家、集体或者第三方利益;③损害社会公共利益;④以合法形式掩盖非法目的;或⑤违反法律及行政法规的强制性规定。中国律师认为合约安排的相关条款不属于上述五种情形。认为合约安排不会被视为“以合法形式掩盖非法目的”,以致其亦不属于上文中国合同法第52条的第④种情形,因为合约安排并非出于非法目的而订立。合约安排的目的是(a)令OPCO能够将其经济利益转让予WFOE作为服务费;及(b)确保登记股东不会采取与WFOE的利益相反的任何行动。(2)根据中国合同法第4条,合约安排的当事人依法享有自愿订立合同的权利,任何人士不得非法干预。此外,合约安排的作用为允许本公司在联交所上市的同时获取OPCO的经济利益,并非出于非法目的,这一点可由多家目前上市的公司亦采纳类似合约安排的事实证明,最终中国律师对VIE架构的合规性得出肯定的结论。
2.补救措施
为了减少未来VIE架构不确定的风险,发行人通常要表示出未来尽可能减少协议控制并逐步实现股权控制的意向。如2019年香港主板上市的猫眼娱乐(01896.HK),在招股说明书中披露。
由于政策的限制,对于外国投资者不得于提供增值电信服务的公司中持有超过50%的股权。此外,投资中国增值电信业务的外国投资者必须具备境外运营增值电信业务的过往经验及可靠的往绩纪录(“资质要求”)。符合该等要求的外国投资者必须获得工信部和商务部或其授权的对应地方部门(该部门保留授予相关批准的重大酌情权)的批准。目前,概无适用的中国法律、法规或规则就资质要求作出明确的指引或诠释。工信部于其网站就于中国成立外商投资增值电信企业的申请要求颁布办事指南。根据该办事指南,申请人须提供(其中包括)其过往三年的年报、令人信服的资质要求证明及业务发展计划。办事指南并无就印证符合资质要求的证明所需的证据、记录或文件提供任何进一步指引。此外,该办事指南并非旨在提供申请要求的详尽列表。
为此,发行人采取了一系列必要的措施用以逐步建立境外电信业务运营的业绩纪录,以取得相关资格实现股权控制的目的:建立国际网站、在境外申请商标以及到主管的工信部进行口头咨询、在全球发售后在上市公司的年度及中期报告中及时履行披露义务。
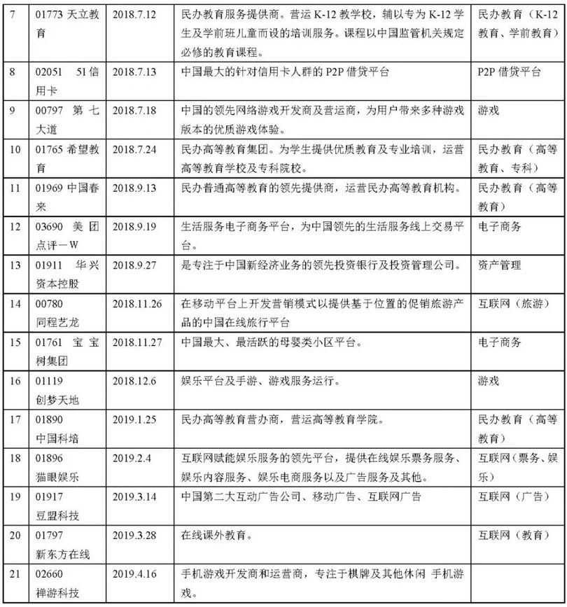
七、近期采取VIE架构香港上市的中概股案例
(自2018年4月的VIE新指引颁布后至2019年4月21日止采取VIE架构在香港上市的案例)


特别提示:对于VIE架构的研究行将继续,敬请关注。





























