中国
Asia
首页
榜单排名
排名
榜单
法律专栏
律所
个人
行业资讯
重大交易
专访
律界动态
会议活动
法律峰会
线下活动
调研计划
年度调研
专项调研
申报指南
常见问题
关于我们
调研团队
评级体系
联系我们
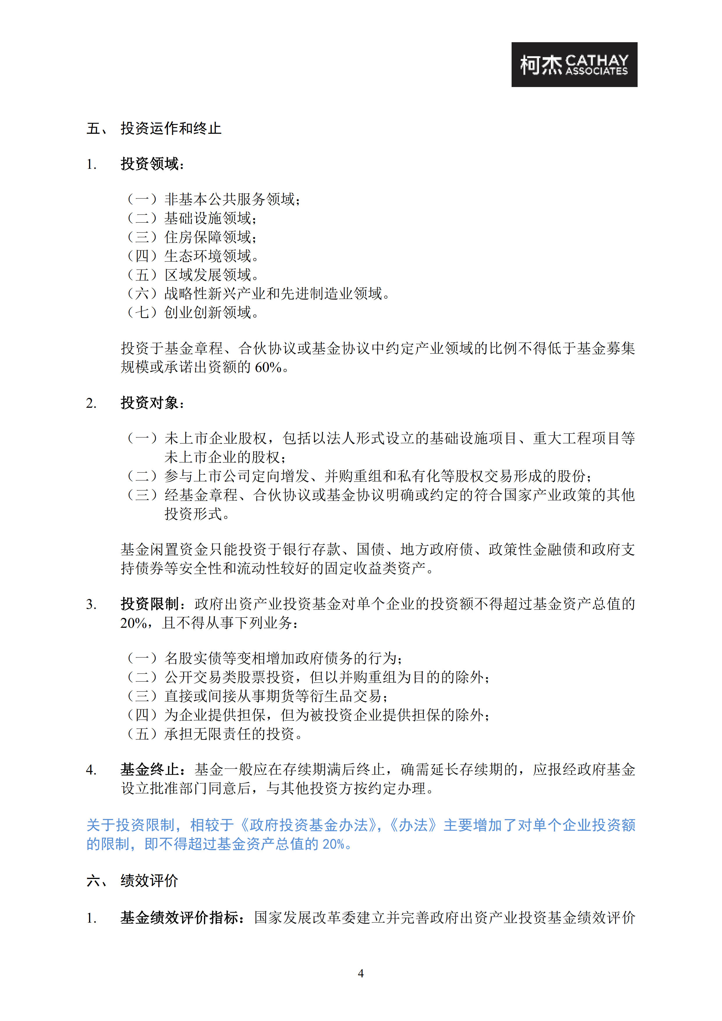
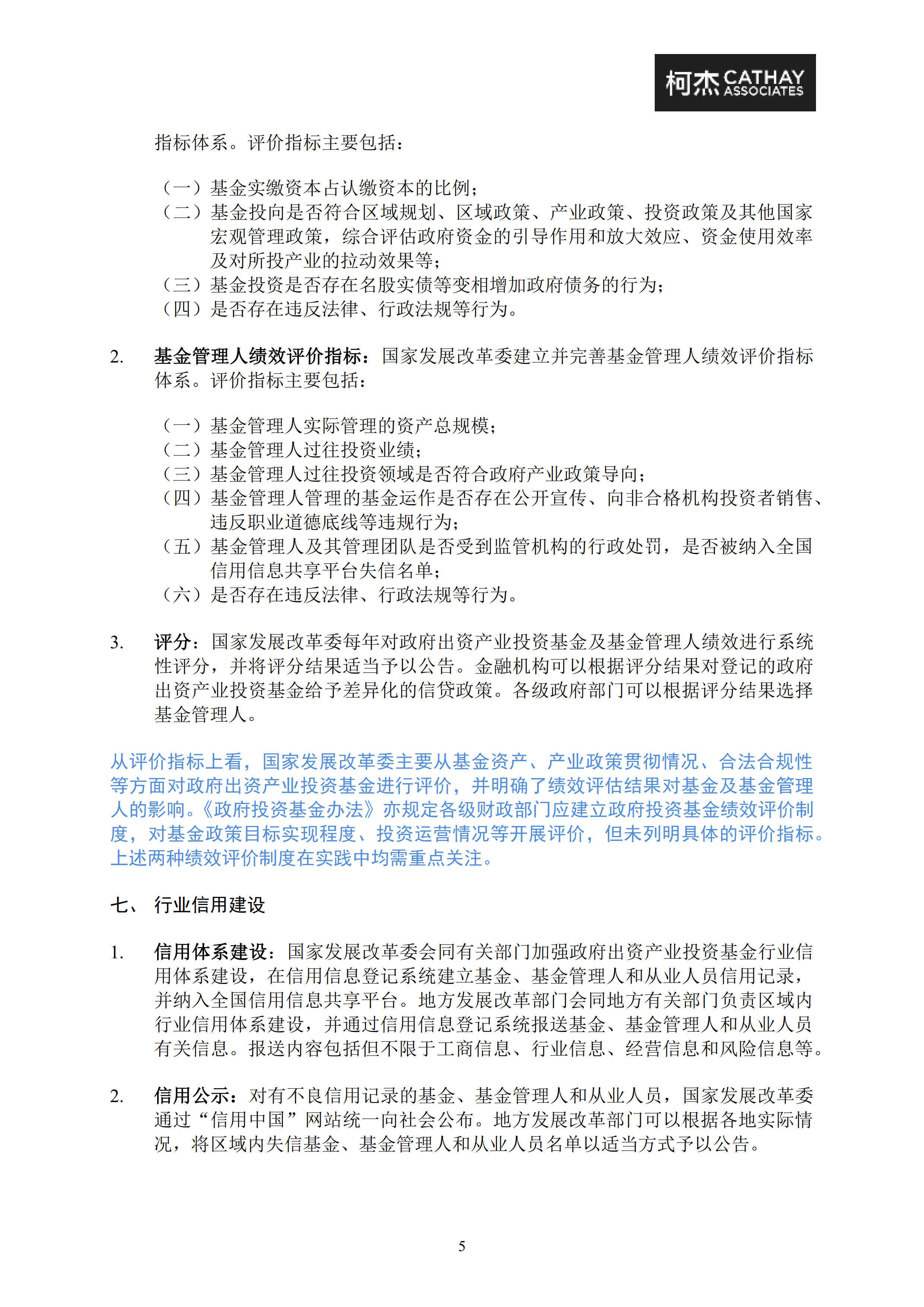
《政府出资产业投资基金管理暂行办法》简析
作者:郝玉强、刘夏艺、崔颖 2020年01月02日
热门推荐
会议活动
近期调研
世达、世辉、竞天公诚等所助力古茗香港上市
2025.02.12
金杜、高伟绅、史密夫斐尔等律所助力顺丰控...
2024.11.28
金杜、嘉源、竞天公诚等多家律所助力七牛智...
2024.10.16
功承瀛泰新加坡办公室正式设立
2024.10.09
世达、嘉源、富而德、金杜等所助力美的集团...
2024.09.17
美迈斯、环球、年利达、海问助力老铺黄金登...
2024.06.28
盛德、方达、史密夫斐尔等所助力“港股18C...
2024.06.14
高伟绅、竞天公诚、通商、苏利文助力一脉阳...
2024.06.07
BOB中国律所30强专访 | 天达共和律师事务所
2025.01.17
客户首选:中国女律师15强专访 |...
2025.01.08
仲裁律师15强专访 丨...
2024.05.11
中国律师特别推荐榜15强:商业犯罪与刑事合...
2024.03.22
中国律师特别推荐榜15强:商业犯罪与刑事合...
2024.01.19
客户首选:涉外律师15强专访 |...
2023.12.15
中国律师特别推荐榜15强:汽车与制造专访 |...
2023.11.13
中国律师特别推荐榜15强:金融与资产管理专...
2023.09.18
汇业设立天津办公室
2025.01.14
海问、嘉源助力国货航A股上市
2024.12.30
竞天公诚深圳办公室迎三位合伙人加入
2024.12.27
德恒新设利雅得办公室
2024.12.09
国枫南京办公室正式开业
2024.12.06
德恒新设泉州办公室
2024.11.04
安理北美办公室正式开业并迎三位合伙人/顾...
2024.10.25
植德广州办公室正式设立,迎来四位合伙人加...
2024.10.22
2020年度LEGALBAND天达共和青年法务峰会圆...
2020.12.21
2019年LEGALBAND天达共和青年法务论坛完美...
2019.12.23
2018年LEGALBAND天达共和青年法务论坛完美...
2018.12.24