作者:北京德恒律师事务所 毕秀丽 合伙人/律师
北京德恒律师事务所 王贺 合伙人/律师
2019年12月31日,《H股“全流通”试点业务实施细则》的发布标志着H股“全流通”正式全面开启,H股“全流通”被众多专业人士认定为比肩甚至超越2005年开启的A股分置改革。尽管受新冠状病毒疫情影响,H股“全流通”的相关工作可能会被放缓,但可以预见在未来较长的时间内,较多存量的H股公司及拟H股上市且同步申请H股“全流通”的企业将促使H 股“全流通”成为资本市场的持续关注热点。
为此,笔者将H股“全流通”的相关内容予以简要整理,包括H股“全流通”的基本含义、基本历程、重要意义、H股“全流通”主要法规及政策、H股“全流通”解析图及步骤、H股“全流通”部分法律问题探讨等几个方面予以简析,以期抛转引玉,与各位共同探讨研究。
一、H股“全流通”的基本含义
理解H股“全流通”,先来理解 “内资股”、“外资股”及“H股”等几个基础概念。根据《香港联合交易所上市规则》,“内资股”(domestic shares) 指由中国发行人根据中国法律发行的股票,以人民币标明面值,并以人民币认购;“外资股”(foreign shares),指由中国发行人根据中国法律发行的股票,以人民币标明面值,并以人民币以外的货币认购。H股 (H shares)指在香港联合证券交易所(“香港联交所”)上市的境外上市外资股。几个概念综合理解, H股是指经中国证监会批准,由注册于内地同时在香港联交所上市的股份有限公司在香港联交所发行的并由境外投资者认购交易的股票。H股因香港英文名称Hong Kong首字母而得名。发行H股的境内股份有限公司简称为H股公司。
根据《H 股公司境内未上市股份申请“全流通”业务指引》,H股“全流通”,是指H 股公司的境内未上市股份(包括境外上市前境内股东持有的未上市内资股、境外上市后在境内增发的未上市内资股以及外资股东持有的未上市股份)到香港联交所上市流通。简单理解,H股“全流通”即H股公司的全部股份(无论境内外)均可在香港联交所(直接或间接的)交易及流通。
二、H股“全流通”基本历程
H股“全流通”是H股发展到一定阶段的产物。1993年的青岛啤酒股份有限公司(A股代码:600600,H股代码:0168)采取“法人股与国有股不参与H股上市”的方式开启H股序幕,中国建设银行股份有限公司(A股代码:601939,H股代码:0939)于2005年实现作为首家H股全流通的公司于香港联交所上市。
截至2020年2月14日,在香港联交所共有285家H股公司,其中,主板263家,创业板22家。H股公司再通过H+A的模式回A股上市有一定的优势,但H股存在的问题也比较突出。H股公司虽已上市,其境内未上市股份却无法在香港联交所公开转让,公司股份的整体流动性受到限制, H股公司的内资股股东(通常包括大股东)的股票不能在二级市场上流通,内资股股东减持、股份质押以及通过股价获益困难;H股只有局限的融资功能,没有套现功能。因此,该等情形通常导致内资股股东在H股上市后积极性不高,H股公司估值普遍偏低。
为解决H股公司存量股份境外上市流通问题,中国内地相关主管部门积极促进并推动H股“全流通”。2017年,中国证监会开始以“成熟一家、推出一家”的方式进行H股“全流通”试点。2018年4月,《H股“全流通”试点业务实施细则(试行)》发布,2018年4月至7月间,联想控股(03396.HK)、中航科工(02357.HK)、威高股份(01066.HK)三家H股“全流通”试点公司27名股东持有的约71亿股存量股份获准转为H股,并在香港联交所上市流通。2019年6月,中国证监会表示H股“全流通”已经具备全面推行的条件。2019年12月31日,经中国证监会批准,中国证券登记结算有限责任公司和深圳证券交易所联合发布了《H股“全流通”业务实施细则》,标志着H股“全流通”全面推行工作正式开启。
三、H股“全流通”的意义
H 股“全流通”的意义不亚于2005年至2007年的A股股权分置改革,分置改革解决了A股非流通股的历史遗留问题,各类股东利益高度一致,股市行情大涨。
H股“全流通”从制度上解决了困扰中国内地与香港两地资本市场多年的历史遗留问题。H股“全流通”后,H股公司的内资股的价值将更加市场化,股价与内资股股东利益密切相关,有利于促进H股公司各类股东利益一致和公司治理完善;有利于激励员工及激发员工工作积极性;有利于 H股公司中的国有企业增强内资股价值及流通性,吸引海外资本,促进国企混合制改革;有利于H股公司更好利用境内外两个市场、两种资源获得发展;有利于H股公司价值的提升和回归,促进H股公司长远利益的发展;H股“全流通”将提升H股公司在各项全球指数中的权重,H股流动性的增强也会更加吸引海外投资者,激发H股整个板块的活力。
H股“全流通”为境内企业未来的资本市场布局增加了选项。境内企业选择境外上市的路径通常包括红筹架构及H股上市,红筹架构上市中通常包括股权控制架构及VIE架构,而搭建股权控制的红筹架构通常需要大量的过桥资金且存在较高的税务成本。H股“全流通”对于意图实现在香港上市的企业而言无疑增加了一项选择,上市路径将更便捷,无需搭建红筹架构,降低了上市成本。但对于《外商投资准入特别管理措施(负面清单)》中所列示的外资准入负面清单行业的内资企业而言,选择VIE架构可能仍为实现境外上市的重要选择。
四、H股“全流通”主要法规、政策小结
为了更好的把握H股“全流通”,笔者将截至目前现行有效的主要法规、政策予以了小结,整理如下:

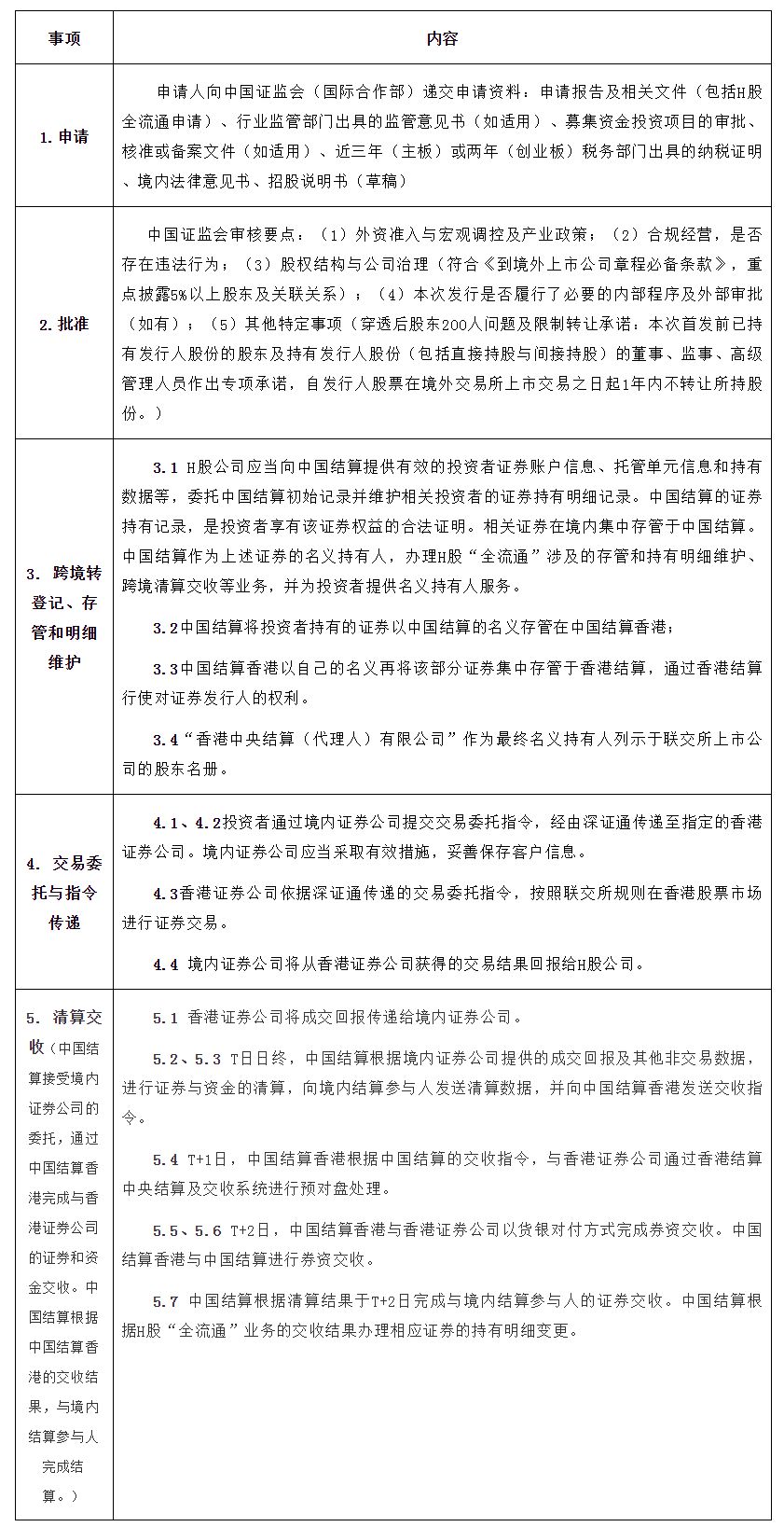
五、H股“全流通”解析图及主要步骤
为了更好的直观、快速掌握H股“全流通”整个过程,笔者个人绘制了H股“全流通”解析图以供参考。
(一) H股“全流通”解析图

(二)主要步骤
对照前述H股“全流通”解析图,H股全流通的主要步骤包括:1.向中国证监会递交申请;2.证监会审批;3.跨境转登记、存管和明细维护;4.交易委托与指令传递;5.清算结收。

六、H股“全流通”所涉部分法律问题探讨
2019年11月15日,中国证监会在其官网上公示了《中国证监会新闻发言人就全面推开H股“全流通”改革答记者问》(《H股“全流通”记者问答》)中,就H股“全流通”过程中所涉及的大家关注的问题予以了简要的解答。主要问题包括:
* 全面推开H股“全流通”在试点基础上主要有哪些变化?
* H股“全流通”的适用对象和范围是什么?
* H股公司和相关境内未上市股份股东申请参与H股“全流通”,适用什么行政许可程序?
* 申请H股“全流通”是否需要事先取得行业监管部门、国资主管部门意见?
* 公司申请H股“全流通”是否需要经股东大会或类别股东会表决通过?
* H股公司“全流通”后是否可以向境内主体增发股份?
* 境内相关股东参与H股“全流通”业务是否需要新开立证券账户?
* 境内相关股东如何通过H股“全流通”机制买卖H股股票?
* 在按要求完成跨境转登记后,H股“全流通”股份是如何登记的?
* H股“全流通”后有关境内股东是否会出现在境外上市公司的股东名册之中?为什么?
* 境内证券公司如何参与H股“全流通”相关业务?
* 全面推开H股“全流通”改革对A股市场的影响如何?
各位如对《H股“全流通”记者问答》感兴趣,可以登录中国证监会官方网站(http://www.csrc.gov.cn/pub/newsite/zjhxwfb/xwdd/201911/t20191115_366035.html)就相关问答的内容予以具体审阅,本文在此不予另行赘述。此外,笔者就H股“全流通”所涉部分内容略作探讨及提示。
(一)《到境外上市公司章程必备条款》
根据证券委、体改委于1994年8月27日发布的《关于执行《到境外上市公司章程必备条款》的通知》(证委发[1994]21号),境外上市公司应当在其公司章程中载明《到境外上市公司章程必备条款》(简称“《必备条款》”)所要求的内容,并不得擅自修改或者删除《必备条款》的内容。到境外上市公司可以根据具体情况,在其公司章程中规定《必备条款》要求载明以外的、适合本公司实际需要的其他内容,也可以在不改变《必备条款》规定含意的前提下,对《必备条款》作文字和条文顺序的变动。《必备条款》在H股上市过程中是十分重要的文件,H股公司的章程应包括《必备条款》的内容。同时,是否符合《必备条款》的要求也是判断股权结构与公司治理的重要依据,亦是中国证监会审核申请人H股上市的重要关注点。
在以《必备条款》为核心内容的H股公司章程中,除了股东大会外,特别设立了类别股东大会(内资股股东和境外上市外资股股东视为不同类别股东),就涉及类别股东重大权益的事项需经过类别股东大会的审议通过。但如果股东大会与类别股东大会就同一决议事项审议结果不同时,则该项决议不能通过。
根据《必备条款》第79条规定,“公司拟变更或者废除类别股东的权利,应当经股东大会以特别决议通过和经受影响的类别股东在按第八十一条至第八十五条分别召集的股东会议上通过,方可进行。”80条规定“下列情形应当视为变更或者废除某类别股东的权利;……(二)将该类别股份的全部或者部分换作其他类别,或者将另一类别的股份的全部或者部分换作该类别股份或者授予该等转换权;……” H股“全流通”属于“变更或者废除某类别股东的权利”,需要经过股东大会特别决议及类别股东大会才能通过,意味着H股“全流通”除了需要取得证监会的审批,还需要取得股东大会特别决议及类别股东大会的审议通过,由此增加了H股“全流通”程序的复杂性及不确定性,不利于H股“全流通”的实际执行及落地;为此,试点企业威高股份(01066.HK)、中航科工(02357.HK)等在其章程中做出了突破性的例外规定,直接就“内资股转变为外资股、内资股股东股份转让给境外投资人并在境外交易所交易”等不需经过股东大会或类别股东大会审议通过的约定,现将相关内容截图如下,以供参考。
威高股份(01066.HK)

中航科工(02357.HK)

《H股“全流通”记者问答》就该问题做出了如下解释, “公司申请H股“全流通”,应当依法合规、公平公正,充分保障股东知情权和参与权,并依照《公司法》等法律规定和《公司章程》约定,履行必要的内部决策程序。根据试点经验,三家试点公司均在公司章程中明确了“全流通”事项相关程序,以及不适用于股东大会/类别股东会的表决程序等内容。相关事项同时也应当符合香港联交所上市决策(HKEx-LD56-1)等规则要求”。该等解释对公司申请H股“全流通”不需经股东大会或类别股东会表决通过的安排予以了认可,试点企业威高股份(01066.HK)、中航科工(02357.HK)的做法也值得参考及借鉴。
(二)申报、审批程序
《H股“全流通”试点业务实施细则》于2019年12月31日正式发布,加上春节假期及疫情的影响,截至本文完成日,尚未有一家申请H股上市且同时直接申请H股“全流通”的成功案例。但依据目前的规定来看,H股“全流通”采用的申报及审批程序与H股较为类似。可简述为:向中国证监会申请(申请文件见“主要步骤”部分)并取得中国证监会的受理函件,申请人向香港联交所递交申请文件;在此期间,申请人对中国证监会(中国证监会的关注点详见“主要步骤”部分)及香港联交所提出的问题进行反馈;之后先取得中国证监会的批准函件,再进入香港联交所的聆讯阶段,聆讯阶段后即可安排在港交所的正式发行工作。基本流程图如下:

注:有关H股“全流通”整体交易流程详见H股“全流通”解析图。
(三)外汇问题
申请人在完成H股“全流通”后亦应遵守与H股有关的外汇管理规定并履行相关外汇备案手续。
境内公司应在境外上市首次发股结束后的15个工作日内,持材料到其注册所在地外汇局办理境外上市登记,境内公司取得境外上市登记证明,境内股东取得境外持股登记证明。当然,若发生重大事项变更(如境外上市公司名称、注册地址、主要股东信息等基本信息发生变更,或者,增发股票或资本公积、盈余公积、未分配利润转增股本等资本变动,回购境外股票或将可转换债券转为股票(需提供外债登记变更或注销凭证);境内股东减持、增持、转让、受让境外股份计划实施完毕使得境外上市公司股权结构发生变化;原登记的境外募集资金使用计划和用途发生变更等),相关方均应在15个工作日内及时办理外汇变更登记。
境内公司应当凭境外上市登记证明在所在地银行开立境内专用账户,用以办理与该项业务对应的资金汇兑与划转;境内股东应当凭境外持股登记证明,针对其增持或减持境外股份业务,分别在所在地银行开立境内专用账户,用以办理与该项业务对应的资金汇兑与划转。外汇局审核上述材料无误后为境内公司出具结汇核准件,境内公司凭该核准件到银行办理结汇手续。
此处应注意,境内公司境外上市募集资金可调回对应的境内专用账户或存放境外专用账户,资金用途应与招股说明文件或公司债券募集说明文件、股东通函、股东大会决议等公开披露的文件所列相关内容应保持一致。
(四)境内外融资
H股“全流通”的适用对象包括:境外上市前境内股东持有的内资股、境外上市后在境内增发的内资股及外资股东持有的未上市流通股份。在符合相关法律法规以及国有资产管理、外商投资和行业监管等政策要求的前提下,境内未上市股份股东可自主协商确定申请流通的股份数量和比例,并委托H 股公司提出“全流通”申请。H股“全流通”给予内资股股东一定的自由裁量权,可根据实际需要进行安排。这就意味着内资股股东的部分股份仍可以保留,并且该等内资股未来也可以再次申请H股“全流通”。H股公司“全流通”后,仍可向境内主体增发股份,但该等股份仍为内资股,该等新增发的内资股也可以再申请“全流通”。因此,H股“全流通”在某种程度上有利于H股公司实现境内外同时融资。境外通过在香港联交所发行H股实现融资,另一方面也可以同时向境内投资者融资,境内投资者具有一定的选择权,即可以作为内资股股东分享H股公司发展的红利,也可以选择申请H股“全流通”,在香港联交所进行交易退出,H股“全流通”有利于H股公司引入境内外投资者。
但是, H股“全流通”的境内外融资不同于“A+H”股上市流通。“A+H”股上市公司是指公司同时在A股及H股同时上市,其全部股份都是可流通的,但在境内A股发行的部分与在香港联交所发行的H股部分不可转化,且需符合A股及港股的相关上市规则;H股境内融资部分在申请“全流通”之前暂时是不可在公开市场流通的,而且未来也只能申请在香港联交所H股“全流通”,并且,境内未上市股份到香港联交所上市流通后,不得再转回境内。境内未上市股份股东可根据相关业务规则减持和增持本公司在香港联交所流通的股份。
(五)H股锁定期
根据中国证监会于2019年7月23日在其官网上公示的“股份有限公司境外公开募集股份及上市(包括增发)审核关注要点”,在“特定对象适用事项”部分特别要求“本次首发前已持有发行人股份的股东及持有发行人股份(包括直接持股与间接持股)的董事、监事、高级管理人员作出专项承诺,自发行人股票在境外交易所上市交易之日起1年内不转让所持股份。”根据该要求,发行人境内原股东及直接或间接持股的董监高,未来成为H股股东后对其间接持有对应的H股股票存在1年的限售期;对于拟申请H股“全流通”的企业及相关主体而言,该等要求应予以注意。与A股比较,申请H股“全流通”的H股股东的限售期及减持等约束较A股的相关股东约束较低。(有关A股上市公司的限售及减持的规定详见附件)
(六)持续关注
境内律师也将为H股“全流通”提供相应的法律服务,笔者也将在实务中对H股“全流通”予以持续关注,以期与各位共同探讨。
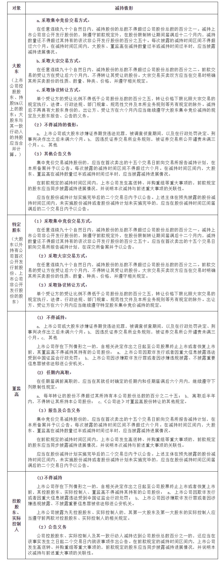
附:A股上市公司的限售及减持的规定小结
1.A股上市公司董事、监事和高级管理人员所持公司股份在下列情形下不得转让:(1)公司股票上市交易之日起1年内;(2)董事、监事和高级管理人员离职后半年内;(3)董事、监事和高级管理人员承诺一定期限内不转让;(4)法律法规、中国证监会和证券交易所规定的其他情形。上市公司董事、监事和高级管理人员在任职期间,每年通过集中竞价、大宗交易、协议转让等方式转让的股份不得超过其所持本公司股份总数的25%,因司法强制执行、继承、遗赠、依法分割财产等导致股份变动的除外。
2.控股股东、实际控制人和核心技术人员股份,自发行人股票上市之日起36个月内,不得转让或者委托他人管理其直接和间接持有的发行人首发前股份,也不得提议由发行人回购该部分股份(转让双方存在控制关系的,自股票上市之日起一年后可豁免)。
3.A股减持限制






























