近年来,银保监会对保险消费者保护的力度日益加大,下发了一系列关于保险消费者权益保护的监管文件,要求保险机构在日常经营中时刻关注保险消费者利益保护问题,而银保监会亦于今年5月份就《银行保险机构消费者权益保护管理办法(征求意见稿)》公开征求意见,该征求意见稿就保险消费者利益保护问题作出了进一步明确细致规范。互联网保险业务的“人机交互”特性,更需要通过合理的业务流程和页面设计将保险消费者权益保护安排注入销售、核保、理赔、客户服务等各个环节中。
知情权作为保险消费者享有的法定重要权利,如何根据法律法规及监管规定的要求保障保险消费者的知情权,是保险机构从事互联网保险业务中应予以重视的问题。
本文将主要从法律法规及监管规定的相关要求角度,就互联网保险销售环节中消费者知情权保护的相关问题进行简要归纳与阐述。
一、我国保险消费者的范围问题
对于《消费者权益保护法》(以下简称“消法”)中消费者范围的问题,目前实务中存在争议。消法未对“消费者”作出明确界定,但基于消法第二条“消费者为生活消费需要购买、使用商品或者接受服务,其权益受本法保护”的规定,有观点认为消费者应仅限于自然人,因为法人或非法人组织不存在“为生活消费”的问题,但也有观点认为消费者应属广义概念,不应仅限于自然人。
鉴于保险合同系利他性合同,笔者理解保险消费者应包括投保人、被保险人、受益人,这一点似无太大争议,但《银行保险机构消费者权益保护管理办法(征求意见稿)》第五十四条仅明确了“普通消费者定义”,即“指根据相关法律法规,被确定为专业投资者之外的消费者”,因此“保险消费者”是否包括团险或财产险业务中的法人或非法人组织的问题,与消法中消费者范围争议问题相同,恐存在同样之争议。
二、互联网保险销售环节消费者知情权保护的法律合规要求
虽然就保险合同纠纷是否适用《消费者权益保护法》的问题,目前理论和实务中存在不同观点,但从保险消费者角度,就其享有的基本权利问题,目前应无争议。消法第二章明确了消费者享有的如下九大权利:安全保障权、知情权、自主选择权、公平交易权、获得赔偿权、结社权、获得相关知识权、受尊重权和信息安全权、监督批评权。结合金融产品的特性,《银行保险机构消费者权益保护管理办法(征求意见稿)》重点明确了如下七大权利:知情权、自主选择权、公平交易权、财产安全权、依法求偿权、消费者受教育权和受尊重权和信息安全权。由此可见,知情权是我国消费者(包括保险消费者)享有的重要权利之一。
知情权一词最早出现在1962年3月15日美国总统肯尼迪《关于保护消费者利益的国情咨文》中,消费者知情权是该咨文中提出的消费者的四大权利之一;1985年4月,联合国大会通过《联合国保护消费者准则》,确定了“让消费者获得充足的信息,能依其希望及需要作出知情的选择”的权利;1993年我国通过的《消费者权益保护法》第八条也将消费者知情权规定为我国消费者的重要权利之一。
消法第八条对消费者的知情权作出了如下规定:“消费者享有知悉其购买、使用的商品或者接受的服务的真实情况的权利。消费者有权根据商品或者服务的不同情况,要求经营者提供商品的价格、产地、生产者、用途、性能、规格、等级、主要成份、生产日期、有效期限、检验合格证明、使用方法说明书、售后服务,或者服务的内容、规格、费用等有关情况。”
总结而言,消费者知情权,是指消费者享有知悉其购买使用的商品或接受的服务的真实情况的权利。
笔者理解,就互联网保险销售环节而言,保险机构保障保险消费者的知情权,主要通过向保险消费者主动告知和披露保险产品及保险服务相关信息实现,即主要体现在依法履行提示说明义务、根据监管规定要求进行完整及准确的信息披露两个方面,具体而言:
第一,应依法履行提示和明确说明义务。
(一)法律及监管层面对保险人提示说明义务的要求
提示说明义务,是保险人基于最大诚信原则应依法向投保人履行的重要义务。根据我国《保险法》第十七条等相关法律规定,对于免除或减轻保险人责任的条款,在订立合同时,应当在投保单、保险单或者其他保险凭证上作出足以引起投保人注意的提示(即提示义务),并对该条款的内容以书面或者口头形式向投保人作出明确说明(即明确说明义务),另外,《民法典》第四百九十六条对格式条款提供方的提示及说明义务亦作出了明确规定。
免除或减轻保险人责任的条款事关保险消费者切身利益,对其是否可以实现投保目的具有重大影响,保险消费者有权利知悉该等事项,保险人应依法就该等事项向投保人进行提示和明确说明。因此,保险人依法履行提示说明义务,是保障保险消费者知情权的重要体现。
从《保险法》来看,保险人需要履行的提示和明确说明义务要求概括如下:
◇ 提示说明义务的时间点:订立保险合同时
◇ 适用条款范围:保险人提供的格式条款中免除或减轻保险人责任的条款。需要注意的是,《民法典》扩展为“与对方有重大利害关系的条款”,目前对于保险条款中需要提示说明的条款范围是否同样扩展至前述范围尚存在争议。
◇ 主动提示+主动明确说明:对于免除或减轻保险人责任的条款,保险人应主动向投保人进行提示和明确说明
◇ 提示的方式:以足以引起投保人注意的文字、字体、符号或者其他明显标志
◇ 明确说明的方式:对保险合同中有关免除或减轻保险人责任条款的概念、内容及其法律后果以书面或者口头形式向投保人作出常人能够理解的解释说明
需要注意的是,提示义务和明确说明义务,系两个相互区别又紧密联系的义务,两个义务缺一不可,缺少任何一个,根据《保险法》第十七条的规定,均有可能导致相关条款不产生法律效力。
除了法律的明确规定,从银保监会监管层面,《中国银保监会关于规范互联网保险销售行为可回溯管理的通知》、《关于进一步规范金融营销宣传行为的通知》等监管规定亦对保险人的提示和明确说明义务作出了一些细致要求,概括如下:
- 提示说明义务的时间点:订立保险合同时(包括营销宣传阶段)
- 适用条款范围:免除或减轻保险人责任的条款(同前,保险条款是否扩展至《民法典》“与对方有重大利害关系的条款”目前存在争议),限制消费者权利和加重消费者义务的事项,个人信息授权条款
- 提示和明确说明的方式:
◆ 互联网保险业务中,应以足以引起投保人注意的文字、字体、符号或者其他明显标志进行逐项展示,以网页、音频或视频等形式予以明确说明。对于个人信息授权条款,应在醒目位置明示与消费者存在重大利害关系的内容。
◆ 通过文字、图片等页面开展营销宣传的:应通过足以引起消费者注意的文字、符号、字体、颜色等特别标识对限制消费者权利和加重消费者义务的事项进行说明。
◆ 通过视频、音频方式开展营销宣传的:应当采取能够使消费者足够注意和易于接收理解的适当形式披露告知警示、免责类信息。
(二)互联网保险实务中履行提示及明确说明义务的方式
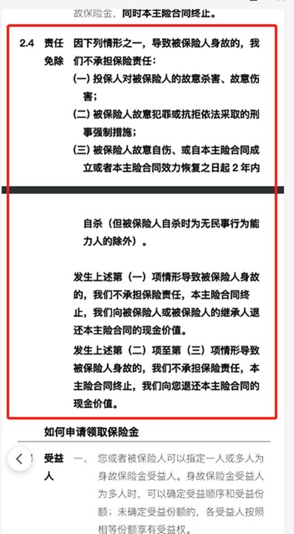
1.从具体内容形式上,对保险条款中免除保险人责任的条款内容以足以引起注意的文字、字体、符号或者其他明显标志予以展示,例如:对字体加粗、下划线等形式体现。例如下图:

2.从网页设置上,应要求投保人强制阅读投保须知、保险条款、隐私政策等重要格式条款内容,例如下列设置:

之所以要求投保人强制阅读保险条款等重要格式条款内容,系因提示说明义务是保险人应依法主动履行的义务,不因投保人请求而产生,而送达保险条款等重要格式条款,是保险人主动履行提示说明义务的前提,若保险条款等重要格式条款都未能有效送达投保人,更勿论主动向投保人履行提示说明义务。
从司法实务来看,若未设置强制阅读,将可能被认定为未履行提示说明义务,从而导致相关免除保险人责任的条款被认定为无法律效力。例如:
(2016)赣05民终458号案中,法院认为:虽然“企业团体意外保险适用条款”中已经将免责条款以粉红色加粗字体显示,但某财产公司是以设置链接的方式供投保人查看,投保人必须在点击该页面上的“企业团体意外保险适用条款”后才能看到以粉红色加粗字体显示的免责条款。但是,投保人点击并阅读“企业团体意外保险适用条款”并非是投保程序进入下一步的必要步骤,投保人只需勾选该页面中的“我已阅读并同意以上内容”即可进入下一步骤。保险人的提示和明确说明义务是保险人应主动履行的义务,而不是基于投保人请求才被动产生的。投保人只有主动点击并下载才会出现保险格式条款,实际上类似于保险人根据投保人的请求提供格式条款,不符合《中华人民共和国保险法》第十七条的规定。
(2015)石民四终字第00611号案中,法院认为:购买卡单后进行网络激活时的初始页面显示“保险条款或条款要点”及“除外责任和特别告知”,但是投保人如需要查看条款,还须点击“下载条款”链接才行,而并非必须下载阅读后方可继续操作。由于某财险公司没有证据证明已将该合同条款交付投保人,且某财险公司所设计的电子保单网上激活程序中并未主动提供“保险条款”及“除外责任”且属于非必读类项目,故应认定某财险公司未向投保人交付保险条款。
(2017)渝01民终3209号案中,法院认为:从本案网络投保的流程中可以看出,当投保流程进展到需要阅读“投保险种对应条款”、“投保人声明”、“特别声明”等重要条款后,保险人的程序设计将上述条款的具体内容简略为标题链接。只有主动点击标题链接才能弹出相关内容,在不点击标题链接的情形下主动勾选“我已认真阅读以上内容并同意”就可以进入到下一步支付环节。故,从投保流程看,某财险公司的网络投保流程对条款并未进行送达。
第二,应按保险监管规定要求,对保险产品及服务内容进行完整、准确的信息披露
《互联网保险业务监管办法》、《国务院办公厅关于加强金融消费者权益保护工作的指导意见》等监管规定对互联网保险销售环节中应履行的信息披露义务作出了详细规定,主要的内容包括:
(一)关于投保页面的信息披露要求
1.关于提示进入销售页面的信息披露要求
对保险公司而言,提示进入投保流程页面应当包含:提示投保人即将进入投保流程、需仔细阅读保险条款、投保人在销售页面的操作将被记录等内容。
对保险中介机构而言,提示进入投保流程页面,应当增加客户告知书内容并重点披露该保险中介机构和承保保险公司名称。
2. 关于销售或详情页面的信息披露要求
(1)信息披露的基本要求
- 要用通俗清晰的语言,准确、全面地向消费者说明保险产品和服务,重点突出承保公司、产品类别、保障范围、保险期限、保险金额、保险费用、免除保险人责任条款等可能影响其决策的信息。
- 应当以通俗易懂的语言,及时、真实、准确、全面地向消费者披露可能影响其决策的信息,充分提示风险,不得发布夸大产品收益、掩饰产品风险等欺诈信息,不得作虚假或引人误解的宣传。
(2)需要披露的信息内容要求
& 一般内容要求:
- 保险产品名称(条款名称和宣传名称),审批类产品的批复文号,备案类产品的备案编号或产品注册号,以及报备文件编号或条款编码。
- 保险条款和保费(或链接),应突出提示和说明免除保险公司责任的条款,并以适当的方式突出提示理赔条件和流程,以及保险合同中的犹豫期、等待期、费用扣除、退保损失、保单现金价值等重点内容。
- 保险产品为投连险、万能险等人身保险新型产品的,应按照银保监会关于新型产品信息披露的相关规定,清晰标明相关信息,用不小于产品名称字号的黑体字标注保单利益具有不确定性。
- 投保人的如实告知义务,以及违反义务的后果。
- 能否实现全流程线上服务的情况说明,以及因保险机构在消费者或保险标的所在地无分支机构而可能存在的服务不到位等问题的提示。
- 保费的支付方式,以及保险单证、保费发票等凭证的送达方式。
- 其他直接影响消费者权益和购买决策的事项。
& 特殊内容要求:
- 关于特殊产品的信息披露要求
- 保险机构销售以下保险产品时,应当按照要求展示可能影响保单效力以及可能免除保险公司责任的内容,包括但不限于:
- 销售人身保险新型产品,应当增加保单利益不确定性风险提示内容;
- 销售健康保险产品,应当增加保险责任等待期的起算时间、期限及对投保人权益的影响,指定医疗机构,是否保证续保及续保有效时间,是否自动续保,医疗费用补偿原则,费率是否调整等内容;
- 销售含有犹豫期条款的保险产品,应当增加犹豫期条款内容。
- 保险机构销售以死亡为给付条件、被保险人与投保人不一致的保险产品时,应当按照要求展示被保险人同意投保并确认保险金额的内容。父母为其未成年子女投保的除外。
- 关于健康告知的信息披露要求
保险机构应当对健康告知提示进行展示。投保人健康告知页面应当包含投保人健康告知内容、未尽到如实告知义务后果说明等内容。健康告知提示应当与保险责任直接相关,表述通俗易懂,内容具体且问题边界清晰。
(3)对页面的其他要求
- 销售页面应当展示保险条款或提供保险条款文本链接,说明合同内容,并设置由投保人自主确认已阅读的标识。
- 提供有效的售前在线咨询服务,帮助消费者客观、及时了解保险产品和服务信息。
- 通过问卷、问询等方式有效提示消费者履行如实告知义务,提示消费者告知不准确可能带来的法律责任,不得诱导消费者隐瞒真实健康状况等实际情况。
(二)除了对销售页面的信息披露要求,对于保险机构的官网和自营平台的信息披露,亦作出了明确要求:
1. 对官网的信息披露要求
参照《保险公司信息披露管理办法》,在官网设置互联网保险专栏进行信息披露,按《互联网保险业务监管办法》的相关规定披露如下信息:
- 营业执照、经营保险业务相关许可证(备案表)
- 自营网络平台的名称、网址,以及在中国保险行业协会官方网站上的信息披露访问链接
- 一年来综合偿付能力充足率、风险综合评级、消费者权益保护监管评价等相关监管评价信息,银保监会另有规定的从其规定
- 保险机构之间开展合作的,各保险机构应分别披露合作机构名称、业务合作范围及合作起止时间
- 互联网保险产品名称、产品信息(或链接),产品信息包括条款、审批类产品的批复文号、备案类产品的备案编号或产品注册号、报备文件编号或条款编码
- 互联网保险产品及保单的查询和验真途径
- 省级分支机构和落地服务机构的名称、办公地址、电话号码等
- 理赔、保全等客户服务及投诉渠道,相关联系方式
- 《保险公司信息披露管理办法》第八条规定的经营变化情况
- 银保监会规定的其他内容
2. 对自营平台的信息披露要求
应在自营平台显著位置列明以下信息:
- 保险产品承保公司设有省级分支机构和落地服务机构的省(自治区、直辖市、计划单列市)清单
- 保险产品承保公司全国统一的客户服务及投诉方式,包括客服电话、在线服务访问方式、理赔争议处理机制和工作流程等
- 投保咨询方式、保单查询方式
- 针对消费者个人信息、投保交易信息和交易安全的保障措施
- 自营网络平台在中国保险行业协会官方网站上的信息披露访问链接
- 《保险公司信息披露管理办法》第八条规定的经营变化情况
- 银保监会规定的其他内容
小结:
互联网保险销售环节消费者知情权的保护,笔者理解主要通过依法履行提示说明义务、进行完整及准确的信息披露两方面实现。对于提示说明义务,必须依法履行,否则将无法产生法定效果;而对于信息披露,应确保披露主体/平台/页面的完整性、披露形式及流程的合规性以及披露内容的真实性、完整性、准确性、及时性,让保险消费者清楚明白地知悉其所购买的保险产品及服务的真实情况,才能从根本上保障保险消费者的知情权。

詹昊|合伙人
邮箱:zhanhao@anjielaw.com
专业领域:保险与再保险|反垄断与反不正当竞争|诉讼与仲裁|境外投资

喻丹 | 合伙人
邮箱:yudan@anjielaw.com
专业领域:保险与再保险日常业务经营与合规管理丨保险业投资与并购丨保险资金运用





























