《中华人民共和国公司法(2023修订)》(“新公司法”)已于2023年12月29日发布并将于2024年7月1日实施。相较于《公司法(2018修正)》(2018.10.26 实施)(“原公司法”),新公司法针对诸多方面的内容进行了大幅修订,其中明确对董事和监事的义务和责任进行了细化和扩张。
因此,本篇文章拟结合新公司法的修订,围绕董事和监事(尤其是投融资项目中投资人向被投企业委派的董事和监事)所涉及的法律义务及法律后果、主要风险场景以及风险防范建议等进行讨论,旨在结合我们在投融资领域的实务经验为相关方提供借鉴和参考。
一、 董事和监事的核心义务
(一)总括性规定——遵守法律、行政法规和公司章程
根据新公司法179条,董监高履职的基本前提是应当遵守法律、行政法规和公司章程。针对违反上述规定的法律后果,新公司法第188条和190条在维持原公司法中关于董监高给公司造成损失或董事/高管损害股东利益的规定的同时,额外增加了第191条[1],该条款要求董事、高管执行职务时因故意或重大过失给第三方造成损害的情况下应承担赔偿责任。
我们的观察:针对上述第191条,新公司法未明确界定“执行职务”的内涵,亦未将实践中基本不参与被投企业经营管理的投资人董事、独立董事排除在外;并且,董事责任险通常会将因故意或欺诈、违法行为而导致的相关责任排除在外。基于此,新公司法191条进一步扩大了董事的法律责任和风险,因此提示董事在履职过程中不仅应关注公司利益,还应关注相关履职对第三方(例如公司债权人、上市公司的公众投资者等)可能造成的损失及赔偿风险。
(二)核心义务——忠实义务和勤勉义务

我们的观察:
董监高最为核心的义务为忠实义务和勤勉义务。相较于原公司法,新公司法进一步规定了忠实义务和勤勉义务的具体内涵,为董监高履职提供了较为明确的原则性指引。
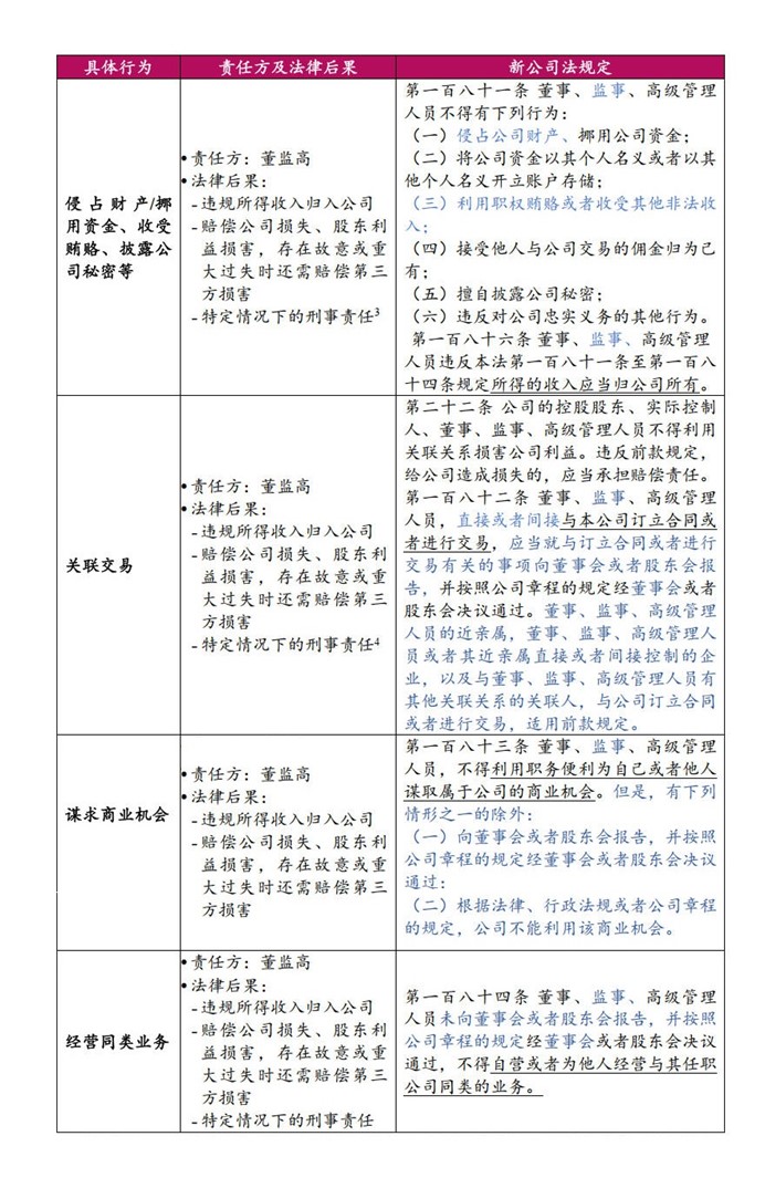
二、新公司法下,董事及监事义务涉及的具体行为和法律后果
(一)忠实义务涉及的具体行为及法律后果

我们的观察:
相较于原公司法而言,新公司法扩大了关联方的范围,明确将董监高及其近亲属、董监高或其近亲属直接或间接控制的企业、与董监高有其他关联关系的关联人包括在内;此外完善了关联交易、谋取商业机会及经营同类业务的内部合规程序。需要引起关注的是,上述忠实义务的义务主体明确增加了监事在内,加重了监事的相关责任。
(二) 勤勉义务涉及的具体行为及法律后果

我们的观察:
新公司法对注册资本及时实缴进行了强化,尤其明确规定了董监高对公司资本充实和维持所应承担的义务和责任。针对未及时催缴和抽逃出资,新公司法在较大程度上延续了《公司法司法解释三》的规定。在此基础上,新公司法进一步明确董事负有核查及催缴出资的义务;并且新公司法将《公司法司法解释三》中“协助抽逃出资的”相关人员改为“负有责任的”董监高。此外,新公司法新增了“负有责任的”董监高应就违规分配利润/减资/财务资助造成的公司损失承担赔偿责任。而如何认定“负有责任”,我们理解可基于相关董监高是否存在故意或过失、相关事务是否由其主要负责、其是否已尽到勤勉义务、相关行为是否造成实际损失等因素综合判断,当然具体的责任认定标准仍待新的司法解释进一步阐明。
另一核心修订系实质增加了董事在清算环节中的义务和风险。相较于原公司法规定(有限公司的清算组由股东组成、股份公司的清算组由董事或股东大会确定人员组成),新公司法不再区分股份公司和有限公司,统一规定董事为清算义务人(启动清算流程的主体);除非章程另有规定或决议另选他人,清算组成员(履行清算职责的主体)由董事组成。
三、 投资人董事和监事的主要风险场景及风险防范建议
基于上述规定,我们识别的投资人委派董事和监事可能主要涉及的风险场景及相关建议如下:
(一)经营同类业务/谋求商业机会/关联交易
1、风险场景
- 经营同类业务:如果投资人向目标公司委派的董事、监事同时在其他同行业被投企业持股或者兼职,则存在被认定为经营同类业务或存在利益冲突的风险。根据相关上市规定,发行人应披露其董监高的兼职情况以及其与发行人及其业务相关的对外投资(包括利益冲突解决情况)。
- 实操中,投资人董事、监事在其他被投企业兼职的情形较为常见,根据相关上市案例,若该等兼职较多或其他被投企业为同业公司,则可能引起监管机构问询。可被接受的解释口径包括:(a)投资人向被投企业委派的董事主要是为享有知情权且符合商业惯例,并不直接参与被投企业的日常经营管理;(b)该董事已出席发行人历次董事会会议,在外兼职不影响其在发行人勤勉履职;(c)兼职企业与发行人无交易或资金往来且不存在利益冲突,且发行人已建立和执行利益冲突防范机制等。
- 谋求商业机会:若投资人董事/监事获知目标公司的商业机会并且自行或协助第三方(如其他同行业被投企业)谋取该等商业机会的,则可能会被追责。
- 关联交易:如果投资人委派的董事、监事或近亲属、其直接或间接控制企业及其他关联人与目标公司订立合同或进行交易,实体上存在不公允等情形或者程序上未按规定向董事会或股东会报告并经决议通过,则存在被认定为利用关联关系损害公司利益的风险。
2、风险防范建议
- 建议在交易文件中披露投资人董事/监事的对外持股及兼职情况并约定豁免条款,同时投资人董事/监事应保证在外兼职不影响其在被投企业的勤勉履职;
- 建议投资人董事/监事谨慎处理其获知的被投企业商业机会,除非按规定履行内部报告及决议流程或者相关被投企业不能利用该商业机会,否则不得自行或者协助第三方利用该商业机会;
- 建议在后续投资人董事/监事新增同行业的持股及兼职或者与被投企业发生关联交易(例如投资人关联券商的选任)时,实体上确保不损害被投企业的利益,程序上及时履行报告义务并取得被投企业的股东会或董事会批准(关联董事应回避表决)。
(二)资本维持相关义务
1、风险场景
- 未及时催缴出资:被投企业的创始股东/员工持股平台在企业初始设立或后续增资中认缴的注册资本常常存在未实缴的情况,如果该等股东未按期足额完成实缴且董事(含投资人董事)未及时催缴,负有责任的董事应赔偿公司损失。
- 抽逃出资:如果股东抽逃出资,负有责任的董监高应与该股东连带赔偿公司损失。
- 违规分配利润/减资/财务资助:公司违规向股东分配利润或减资或为他人违规提供财务资助等,负有责任的董监高均可能需要承担赔偿责任。
2、风险防范建议
- 建议尽调过程中及任职期间及时对股东出资情况进行核查(包括查阅银行流水、验资报告、财务报表及审计报告、非货币出资的资产评估报告及财产转移文件等),考虑将注册资本实缴情况及出资相关记录作为董事会定期会议的审查内容进行定期核查,在董事会未及时催缴时,建议投资人董事考虑直接催缴并保留书面记录;
- 建议投资人董事及时查阅被投企业的财务报表及大额资金往来,在察觉被投企业的股东涉嫌抽逃出资时,应避免合谋和协助行为且应避免放任不作为,必要时应要求相关方作出书面解释或者行使否决权并保留书面记录以避免承担连带责任;
- 针对利润分配/减资/财务资助等,建议投资人董事关注分配方案、减资方案、财务资助对象等是否符合法律法规及章程规定、是否规范履行相关流程等。
(三)公司日常经营管理相关义务
1、风险场景
- 决策失误/董事会决议违规:公司董事未尽勤勉义务而导致经营决策失误的,或者董事会决议违反法律法规或章程/股东会决议的,相关董事可能需要对公司承担赔偿责任。
- 否决权:投资人董事为投资人利益(而非为公司利益)行使否决权时(如因为避免投资人股比被稀释而否决后续融资、为投资人关联券商的选任而否决其他券商选任),则存在违反忠实义务的风险。
- 公司违法:公司实施商业贿赂、虚开发票、洗钱等违法犯罪行为的,如果董事存在直接或间接故意的(如批准或授意、明知/应知却放任或默许相关违法行为等),则可能会被追责。
2、风险防范建议
- 建议投资人董事发现或怀疑公司涉嫌违法犯罪行为时,进行合理的调查核实并采取积极行动(如在表决时表明异议并记载于会议记录)以阻止或反对相关行为的实施;
- 建议投资人董事保证董事会出勤率,并就专业审议事项征求外部顾问建议;
- 建议投资人董事针对关联事项回避表决,合理行使否决权。
(四)信息披露相关义务
1、风险场景
- 披露公司秘密:投资人董事/监事可能同时在同一行业的多家被投企业中有任职,如将其获知的被投企业的秘密信息泄露给同业的竞争对手,则属于违反忠实义务擅自披露公司秘密,从而可能被追责。此外,投资人向被投企业委派的董事/监事可能通过参与董事会获知部分股东并不知悉的企业保密信息,若该等保密信息并不在投资人知情权的范畴内,则投资人董事/监事向投资人汇报被投企业的该等保密信息时,不能排除其被认定为违反忠实义务擅自披露公司秘密的风险。
- 上市公司信披违规:若作为上市公司的被投企业存在信息披露违法行为(包括对重大事件的虚假记载、误导性陈述、重大遗漏、不正当披露等),相关董事、监事可能因此被采取监管措施或处以行政处罚,还可能产生民事或刑事责任。而根据相关案例:信息披露义务人(a)未能持续了解或调查核实情况或未发现本应发现的异常的,不能仅因其已参加董事会或就相关事项提出询问而免责;(b)在无法保证拟披露信息真实完整准确时,在相关文件上签字或投赞成票的,不能仅因其已内部做出不保证声明或行使异议权而免责;(c)不能因主张其无职业背景、不参与公司日常经营管理或信赖专业机构意见等当然免责。
2、风险防范建议
- 建议投资人董事/监事谨慎处理其获知的被投公司保密信息,避免以任何形式将该等信息泄露给公司的竞争对手;
- 建议在交易文件中增加投资人知情权的兜底条款(即除定期财务报表外,投资人还有权获得“其他与公司相关的业务及财务信息”),并明确投资人董事、监事有权向投资人提供被投企业的相关文件或保密信息且不构成“擅自披露公司秘密”的行为;
- 建议上市公司董事、监事积极了解公司的经营状况并对披露信息进行合理的调查核实,在发现或怀疑公司涉嫌信息披露违法时应积极行使异议权,就相关披露投反对票并避免在决议上签字。
(五)及时清算义务
1、风险场景
- 被投企业发生清算事由时,如果董事未能及时启动清算流程及/或怠于履行清算职责的,可能需要对公司或债权人损失承担责任。参考原公司法下关于股份公司董事清算相关责任认定的相关裁判思路[7],投资人委派的董事通常不能仅基于其未参与被投企业的经营管理、不掌握公司账簿等重要文件等主张免责,相关董事之间的过错大小可用于内部责任划分但通常不能对外对抗公司债权人。
2、风险防范建议
- 建议对被投企业的经营状况保持关注并在被投企业发生清算事由时及时向被投企业发函督促在法定期限内组成清算组,投资人可以视情况考虑在公司章程或股东会决议中明确投资人委派的董事不担任清算组成员;
- 建议投资人董事及时履行清算义务,自行或促使及时妥善盘点公司财产及债务情况,制作及保留账簿等重要文件、及时通知及公告债权人等。
四、其他风险防范建议
除上述针对特定风险场景下的风险防范建议之外,其他风险防范建议如下:
(一)审慎考虑委派安排
考虑到新公司法对公司董事、监事义务和责任的扩张,而投资人委派董事、监事因精力有限往往并不直接或实质参与被投企业的日常经营管理,因此可能因不可控制的其他方的原因而承担相关法律责任。针对仅挂名而无法保证实际履职的投资人董事、监事,建议考虑自被投企业辞职以减轻相关责任风险;同时建议投资人审慎考虑在未来投资项目中是否向被投企业委派董事或监事。鉴于新公司法显著加重了监事的责任(除与催缴出资、董事会决议违规和未及时清算少数几个情形相关的责任外,监事所涉及的义务和风险与董事并无实质区别),我们理解若投资人主要诉求在于保障董事会层面的知情权,相较委派监事而言,委派董事会观察员或许是更好的选择。
此外,针对董事的辞任,按照新公司法第70条的规定,董事辞任应以书面形式通知公司,辞任的生效时间为公司收到通知之日,即董事辞任生效不以决议批准或办理市监局变更登记为前提;但未办理市监局变更登记的无法对抗善意第三人,董事仍然需要及时督促公司办理变更登记以避免纠纷。同时,需要提示关注的是,通常情况下董事可能无法就辞任之前所需承担的法律责任进行豁免。
(二)优化免责条款
建议在投资文件中限缩投资人董事、监事的义务范围(比如投资人董事、监事不负责或参与制作或保存被投企业的相关文件材料、不参与日常经营管理、投资人董事不作为清算组成员等)并约定免责条款,明确公司应为投资人董事、监事提供适用法律许可的最大的免责保护,免除并负责赔偿其因履职而对第三方承担的赔偿或其他民事责任(但注意违法违规、重大渎职或欺诈等情况除外);为对抗善意第三人,视后续实操的可行性亦建议考虑在被投企业的公司章程中体现相关内容。
(三)要求购买董事责任险
新公司法在强化董事责任的同时,考虑到相应增加的履职风险,新增第193条规定公司可以在董事任职期间为董事因执行公司职务承担的赔偿责任(但注意违法违规、重大渎职或欺诈等情况相关的责任除外)投保责任保险。公司为董事投保责任保险或者续保后,董事会应当向股东会报告责任保险的投保金额、承保范围及保险费率等内容。
相较于上市公司关于董事责任险的规定,新公司法明确适用于所有公司的董事(而非仅上市公司独立董事);此外,上市公司购买董事责任险应经股东大会批准,而公司法则规定董事会应向股东会报告保险相关内容,简化了投保决策流程。
(四)审慎和积极履职并保留书面记录
建议投资人董事、监事应注意通过参与培训或寻求外部顾问意见等方式提高责任意识和风险识别能力,在履行职务过程中或者对董事会决议事项做出决策时应更为审慎。针对重要事项或涉嫌存在违法或不当情形的,应与被投企业充分沟通并要求其提供书面文件,在涉及专业事项时建议及时咨询外部顾问的相关意见并积极采取必要的行动;此外,建议投资人董事、监事保留书面沟通记录,以便能够在被追责时能够充分举证其履行了忠实勤勉义务。
注释:
[1] 新公司法第一百九十一条 董事、高级管理人员执行职务,给他人造成损害的,公司应当承担赔偿责任;董事、高级管理人员存在故意或者重大过失的,也应当承担赔偿责任。
[2] 除另行说明,蓝色字体部分系新公司法相较于原公司法而言比较实质的修订或新增内容。
[3] 挪用资金、收受贿赂、披露公司秘密等可能涉及的罪名包括《中华人民共和国刑法(2020修正)》(2021.03.01实施)(“《刑法》”)第二百七十一条【职务侵占罪】、第二百七十二条【挪用资金罪】、第一百六十三条【非国家工作人员受贿罪】、第一百六十四条【对非国家工作人员行贿罪】、第二百一十九条【侵犯商业秘密罪】等。其中多数罪名的犯罪主体包括“公司、企业或者其他单位的工作人员”或“直接负责的主管人员和其他直接责任人员”,理解可能涉及公司的董事、监事。
[4] 关联交易可能涉及的罪名包括第一百六十六条【为亲友非法牟利罪】、第一百六十九条【徇私舞弊低价折股、出售国有资产罪】;经营同类业务可能涉及的罪名包括第一百六十五条【非法经营同类营业罪】。《刑法修正案(十二)》(2024.03.01实施)将该等3项背信类犯罪的主体由国有企业扩大至民营企业,相关的犯罪主体包括其他公司、企业的工作人员、直接负责的主管人员或董监高。
[5] 根据新公司法第一百零七条,该等条款(第五十一条(未及时催缴)、第五十三条(抽逃出资))不仅适用于有限责任公司,亦同样适用于股份有限公司。
[6] 抽逃出资可能涉及的罪名包括《刑法》第一百五十九条【虚假出资、抽逃出资罪】。其犯罪主体包括“直接负责的主管人员和其他直接责任人员”。
[7] 参见苏某与河北信投集团资产管理有限公司股东损害公司债权人利益责任纠纷((2019)京民申3873号)等。





























