前 言
2023年3月,香港特区财经事务及库务局(“财库局”)就拟议公司迁册制度的设计及香港《公司条例》(Cap.622)(“《公司条例》”)和《税务条例》(Cap.112)(“《税务条例》”)的相关修订正式启动了公众咨询程序,在2023年3月31日至5月31日期间,征求各界对于迁册制度框架、优惠政策及潜在影响的意见和建议。2024年7月3日,财库局公布《有关香港推行公司迁册制度建议咨询总结及立法建议》(“《建议》”),回应公众提交的意见书并提出了一系列立法建议,包括放宽财务报表规定、延长撤销注册期限,以及为公司提供单边税收抵免以消除双重课税等,旨在吸引外地公司迁册至香港。
该《建议》尚处于非约束性政策文件阶段,并非法律,要使这一《建议》转化为正式法律,需经过一系列立法程序。首先,财库局应当制定详细的立法建议草案,细致界定迁册制度的各项具体条款。其次,立法草案需经过香港特区政府内部多轮跨部门的审议,确保其在法律、经济及行政层面的合理性与可行性,并在通过政府内部审议后,将该立法草案递交至香港立法会详细审议并提出修改意见,要求对立法草案进行必要的修订。最后,立法会将对修订后的草案进行三读投票,草案的通过需获得多数议员的支持,此环节是立法过程的关键。立法通过后,经香港特区行政长官签署,正式赋予立法草案法律效力,并由特区政府公布法律生效日期,届时《建议》中的各项优惠政策将正式生效并实施。
本文将对《建议》中的立法建议进行详细解读,分析其立法建议内容、具体措施及公司在迁册时应当注意的问题并提出建议。
一、公司迁册制度概述
1、 什么是公司迁册制度?
公司迁册制度下,外地注册的公司可把其成立为法团的地点改为香港,并保留公司在法律上的法人团体身份,让公司业务得以在最大程度上持续运作,同时简省过程中的行政复杂程度。[1]先前立法会在2021年9月通过《2021年证券及期货(修订)条例草案》和《2021年有限合伙基金及商业登记法例(修订)条例草案》,香港已于2021年11月实施了针对开放式基金型公司和有限合伙的基金迁册机制,并已有基金利用该机制迁册到港。基金迁册后,可保留其法律实体身份,已签订的合约、财产、权利、特权、义务等维持不变。
2、为什么要设立公司迁册制度?[2]
- 保留法律实体地位:迁册制度能够让有意把注册地点改为香港的公司得以保留其法律实体地位。公司不会因迁册而产生新的法律实体,这意味着公司可以保留其资产、知识产权、合约和公司历史。
- 简化程序:如果没有迁册制度,若公司想要把注册地点改为香港,需要把原有公司清盘并在香港成立新公司。公司的另一个选择是在取得公司股东和其他持份者的同意后,通过法院核准的安排计划,把公司转为在香港成立的全资附属公司。此举会涉及大量由法院主导的复杂程序,公司也会因此承担大笔开支。并且转为全资附属公司并不能让该公司完全离开原成立法团所在地,意味着该公司仍可能要受两个司法管辖区的监管制度规制。相比于前两种做法,迁册制度通常能提供更简化的程序,降低公司成本,提高迁册效率。
二、《建议》适用范围及迁册制度框架
1、适用范围
《建议》将涵盖四类根据《公司条例》成立的公司:
- (a)私人股份有限公司;
- (b)公众股份有限公司;
- (c)有股本的私人无限公司;
- (d)有股本的公众无限公司。
由于未见无股本的担保有限公司对迁册有具体需求,因此财库局没有把该类公司纳入最新立法建议的范围。另财库局明确表示迁册制度至适用于可在《公司条例》中成立的公司类别,其他公司类别不可迁册到港,因此公司在整个迁册过程中将保留其公司类别,不允许在迁册申请中更改公司类别。
2、迁册制度框架
- 《建议》中明确该公司迁册制度下,迁册不会产生新的法律实体,迁册程序不会对公司的财产、权利、义务和法律责任,以至于相关合约和法律程序造成影响;
- 迁册公司与其他在香港成立的同类型公司依据《公司条例》享有相同的权利,亦需要遵循《公司条例》的相关规定。
- 引入向内公司迁册制度。具体而言,迁册可以是双向的,向内迁册指的是其他司法管辖区的公司迁册到香港,向外迁册指的是由香港迁册至其他司法管辖区。《建议》得到的公众回应中,有回应者建议政府考虑双向迁册制度,为迁册来港的公司提供更大灵活性,而财库局回应认为此次立法建议的公司迁册制度旨在回应市场需求,如保险业界因海外司法管辖区的合规成本上升期望引入简单方便的公司迁册机制以便利公司来港,而香港本地公司的迁出需求以及迁出机制对香港市场稳健和发展的影响有待确立,因此将优先制定迁入制度,以期满足市场的已有需求。
- 为确保迁册到港的公司不会损害香港营商环境的稳健性,申请迁册的公司均须符合财库局就诚信、对公司成员和债权人的保障、以及偿付能力方面的拟议准则。
三、《建议》中迁册制度的具体规定
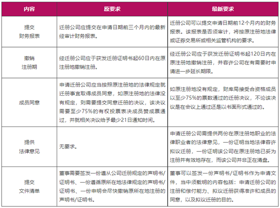
1、迁册申请要求
公司迁册申请由公司注册处全权负责,申请迁册至香港地区的公司必须满足特定的准则和要求。在《建议》中,财库局对原有的迁册申请要求作出以下修订:

2、 迁册便利措施
保留公司名称和商业登记号码
财库局在《建议》中表示,会在《公司条例》及《商业登记条例》(Cap.310)中制定具体安排,对于已在香港设立营业地点的根据《公司条例》注册的非香港公司,容许其在迁册后可保留在香港经营业务时采用的公司名称和商业登记号码。[3]此举主要是为便利依据《公司条例》第16部注册的已在香港设立营业地点的非香港公司迁册到港。
简化金融机构监管审批
相关保险公司和银行在申请迁册前,可以事先与香港保险业监管局、香港金融管理局(统称“金融监管机构”)沟通并接受所需评估,以确保妥善的过渡安排。财库局将对相关条例和附属法例进行修订,以确保经迁册的金融机构按照本地成立的机构标准接受规管和监督。财库局亦将作出行政安排,以促进香港公司注册处与金融监管机构之间的协调。
3、迁册税务安排
过渡性税务事宜
财库局明确迁册程序不会影响迁册公司在原注册司法管辖区的税务责任,且会参考类似司法管辖区的安排,修订《税务条例》以全面处理过渡性税务事宜,将包括扣除营业存活、指明类别的开支、折旧免税额等这些在迁册前可能已经发生的因素。
消除双重课税
迁册公司在迁册后得到的基于香港的实际利润的应缴税款,如果在退出时同类利润已经被原注册地以尚未变现的形式征税,可以获得单边税收抵免。
印花税
由于迁册程序不会构成转让公司的资产或转变公司资产的实益拥有权,因此迁册程序不会在香港产生任何印花税税负。
四、公司迁册需要注意的问题
1、法律合规差异
迁册公司原先是依据原注册地法律成立的,不同司法管辖区的法律框架可能存在显著差异,因此迁册公司首先要确保自身符合香港的法律法规要求,包括但不限于香港《公司条例》、《税务条例》、《雇佣条例》(Cap.57)以及《个人资料(私隐)条例》(Cap.486)等法例规定,确保公司运营活动符合香港法律法规。
2、税务责任复杂
税务是公司迁册过程中需要特别关注的领域。不同司法管辖的税务政策、税率、税收优惠以及税务合规要求可能存在巨大差异。公司需评估迁册对税务负担的影响,包括但不限于税种、税率的变化、双边税务优惠以及双重征税的可能性,并制定相应的税务筹划方案。
3、商业合同调整
迁册可能涉及众多商业合同的变更或终止,迁册公司需要对现有的合同进行全面梳理和评估,确定哪些合同需要更新或重新签订以符合目标司法管辖区的法律要求。同时,公司还应与合同相对方就迁册后合同调整事宜进行协商谈判,确保合同条款的合法性和合理性。
为避免可能产生的法律纠纷,公司在迁册前可提前完成履行仍生效的合同,或与合同对方事先沟通公司迁册可能给有关合同履行带来的问题,并视情况对有关合同进行补充修订、重新签订等。举个例子,若一家注册在内地的A公司作为借款人,和一家内地B银行签署了一份贷款协议(“贷款协议”),并由A公司的内地母公司出具维好协议(“维好协议”);现A公司拟通过新迁册制度迁至香港,则其需与B银行就贷款协议中可能涉及违反香港强制性法律规定的内容、司法管辖地条款(例如协议约定由A公司注册地法院管辖)等进行必要修订,并视情况新增外汇备案相关条款。同时,考虑到维好协议在中国法及香港法项下的不同效力,B银行届时可能会要求A公司就该贷款提供增信担保,例如不动产抵押、母公司提供保证担保等。
4、迁册成本及风险
迁册程序涉及多个环节和步骤,包括法律尽职调查、税务筹划、合同调整、员工安置等,这些都需要投入大量的人力、物力和财力。此外,迁册还可能带来一系列风险,包括但不限于法律合规风险(如违反反洗钱法规)、税务风险(如被税务机关调查)、以及经营风险(客户流失)等。因此,公司需要对迁册成本和风险进行全面评估,并制定相应的风险应对措施。
5、文化适应问题
公司迁册还可能带来文化适应问题。不同司法管辖区的商业文化、工作习惯和价值观可能存在差异,这将对员工的工作体验、团队合作以及公司的整体运营效率产生影响。对此,公司可组织跨文化培训活动,帮助员工了解并适应香港的商业文化、工作习惯和价值观。同时,公司还需调整内部管理制度和流程,以适应新的文化环境。此外,公司还需关注员工的心理变化,及时提供心理支持和辅导服务,帮助员工顺利度过文化适应期。
结 语
香港的普通法司法体系是其相对于内地的显著比较优势之一,与之相对应的,是香港所拥有的便捷高效的公司注册制度及税务制度。相信是次香港拟引入的公司迁册新政,将进一步提升香港的国际竞争力,为其吸引各地商业机构赴港设立公司、开展自由贸易、进行投融资交易等商业贸易活动,提供更强助力。
若您需更详细地讨论贵司如何受惠于拟议的公司迁册新政,欢迎随时与我们联系。
脚注:
[1] 《有关香港推行公司迁册制度建议的公众咨询》,香港财经事务及库务局,2023年3月30日,第2页,详见:
https://www.fstb.gov.hk/fsb/tc/publication/consult/doc/Public%20consultation%20paper%20(c)_for%20issue.pdf
[2] 《有关香港推行公司迁册制度建议咨询总结及立法建议》,香港财经事务及库务局,2024年7月2日,第2-3页,详见:
https://www.fstb.gov.hk/fsb/tc/publication/consult/doc/ConsultationConclusionOnCompanyRe-domiciliationRegime_c.pdf
[3] 同2,第16页。





























