2024年8月16日,国家金融监督管理总局就《金融机构合规管理办法(征求意见稿)》(以下简称《征求意见稿》)公开征求意见,意见征求截止时间为2024年9月17日。
笔者主要从保险机构角度,对《征求意见稿》的主要内容进行简要梳理和解读,以供大家参考。
一、《征求意见稿》适用范围及整体体例
适用范围
适用的保险机构包括:保险集团(控股)公司、保险公司(包括再保险公司)、保险资产管理公司、相互保险组织。外国再保险公司分公司根据行业特点和监管要求参照执行。
《征求意见稿》共五章,整体体例如下

从整体体例来看,《征求意见稿》重点对合规管理的整体要求,董事会、高级管理人员、首席合规官、合规官、合规管理部门的合规管理职责及分工,以及金融机构应为合规管理提供的保障、监督管理等内容作出相应规定。
二、合规管理的内涵
合规规范的范围
对于合规中的“规”如何理解,即具体包括哪些规范,现行有效的《保险公司合规管理办法》第二条第一款明确为“法律法规、监管规定、公司内部管理制度以及诚实守信的道德准则”,《征求意见稿》第三条第二款明确为“法律、行政法规、部门规章及规范性文件、行业自律规范,以及金融机构内部规范”。
由此可见,合规规范包含外规和内规,但对比而言,《征求意见稿》删除了“诚实守信的道德准则”,增加了“行业自律规范”,从而让“合规规范”的范围更加明确具体。只是需要注意的是,日后保险机构需要更加关注“行业自律规范”的变化。
合规管理的界定
对于合规管理的界定,现行有效的《保险公司合规管理办法》第三条第一款对合规管理的界定为:“是保险公司通过建立合规管理机制,制定和执行合规政策,开展合规审核、合规检查、合规风险监测、合规考核以及合规培训等,预防、识别、评估、报告和应对合规风险的行为”;《征求意见稿》第三条第三款对合规管理的界定为:“是指金融机构以确保遵循合规规范、有效防控合规风险为目的,以提升依法合规经营管理水平为导向,以经营管理行为和员工履职行为为对象,开展的包括建立合规制度、完善运行机制、培育合规文化、强化监督问责等有组织、有计划的管理活动”。
《保险公司合规管理办法》主要从方式角度界定合规管理,《征求意见稿》从目的、导向、适用对象、开展方式等多角度界定合规管理,均落脚于防范及应对合规风险这一根本目的。从合规管理的界定来看,《征求意见稿》规定的合规管理方式包括建立合规制度、完善运行机制、培育合规文化、强化监督问责等,这些也均体现在后面各章节的内容中。
合规风险的界定
对于什么是合规风险,现行有效的《保险公司合规管理办法》第二条第二款对合规风险的界定为:“指保险公司及其保险从业人员因不合规的保险经营管理行为引发法律责任、财务损失或者声誉损失的风险”;《征求意见稿》第三条第四款对合规风险的界定为:“指因金融机构经营管理行为或者员工履职行为违反合规规范,造成金融机构或者其员工承担刑事、行政、民事法律责任,被采取行政措施,财产损失、声誉损失以及其他负面影响的可能性”。
对比而言,《征求意见稿》对合规风险范畴进行了扩大,即不限于“法律责任、财务损失或者声誉损失的风险”,只要是因为违反合规规范造成的一切负面影响,均应纳入合规风险范畴。
三、合规管理框架
《征求意见稿》同样规定建立三道防线的合规管理框架,与现行有效的《保险公司合规管理办法》的相关要求基本相同:

对比来看,对保险机构而言,三道防线的负责主体并无实质变化,只是《征求意见稿》规定的负责主体均为部门或机构主体,其中,对于第二道防线,《征求意见稿》并未额外强调合规岗位,笔者理解系将其一并纳入合规管理部门范畴考虑;另外,虽然三道防线的职责并无实质变化,但《征求意见稿》进一步概括和明确三道防线应分别承担主体责任、管理责任、监督责任。
四、合规管理组织架构
《征求意见稿》与现行有效的《保险公司合规管理办法》对合规管理的组织架构设计存在一些区别:

1、对比来看,对保险机构而言,从组织机构/负责主体角度,变化如下:
- 明确保险机构可单设合规委员会专门协助董事会处理合规管理事务,或由其他专门委员会兼管合规管理事务;
- 减少了监事或监事会。笔者理解从三会治理安排角度,监事或监事会(或根据新《公司法》在董事会中设置的审计委员会)负责依法对公司董事、高级管理人员的履职情况进行监督,亦包括对董事通过董事会或专门委员会开展的合规管理工作进行监督;而从三道防线的合规管理框架来看,公司内部合规管理工作系由内审部门承担监督责任;
- 将“总经理”扩展至所有高级管理人员,要求高级管理人员对主管或者分管领域业务合规性承担领导责任;
- 取消合规负责人的设置,增设首席合规官和合规官(均为高级管理人员);
- 明确各部门及下属各机构主要负责人承担首要责任。
- 明确“合规人人有责”。《征求意见稿》第三十三条明确规定金融机构全体员工应当遵守与其履职行为有关的合规规范,积极识别、控制其履职行为的合规风险,主动接受、配合金融机构和监管机构开展合规管理,并对其履职行为的合规性承担责任。
- 发挥党组织在合规管理工作中的作用。《征求意见稿》明确要求国有金融机构党委应当充分发挥领导作用,坚决贯彻全面依法治国战略部署,将党对金融工作的领导贯穿合规管理全过程;非公有制金融机构中党的基层组织,应当贯彻党的方针政策,引导和监督金融机构遵守国家法律法规。
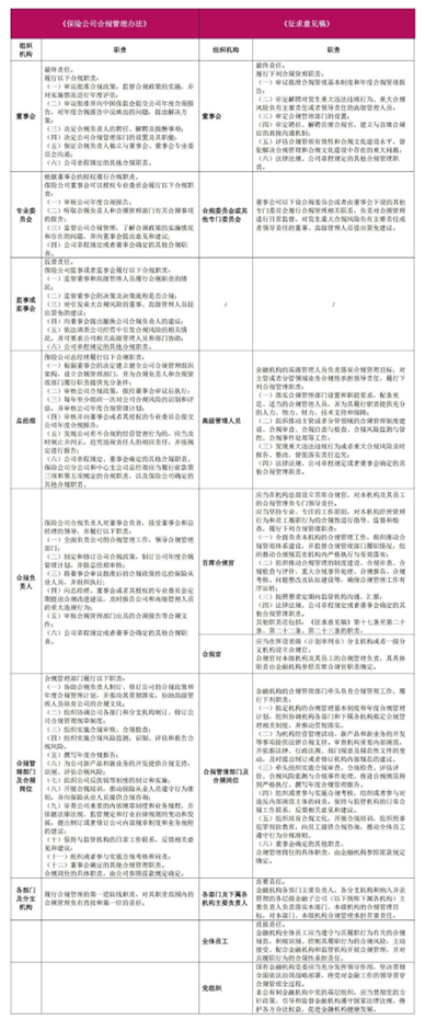
2、从应承担的责任角度,进一步明确了各组织机构对应的职责和应承担的责任类型。各组织机构的具体职责对比表详见后附《各组织机构职责对比表》。
3、对于上述组织架构与前述合规管理框架之间的关系,笔者理解可以用下图表示:

总结来说
- 董事会(含下属专门委员会)负责合规管理的制度设计、建设及相关高管人员的解任、解聘等工作,即主要负责合规管理顶层设计,负有最终责任;
- 公司全体员工(包含公司高级管理人员、各部门及下属各机构主要负责人),均属于第一道防线,对本人所负职责范围内事项的合规性承担主体责任,根据职务的不同,对应承担直接责任、首要责任或领导责任;
- 首席合规官、合规官、合规管理部门、合规岗位系第二道防线,各自在职责范围内承担对应的合规管理职责;
- 内部审核部门系第三道防线,对机构经营管理的合规性进行审计,本质上也是对前两道防线的工作进行监督,承担合规的监督责任;
- 在整个合规管理过程中,均应发挥党组织对合规管理工作的领导或监督的作用。
五、合规管理的内涵
1、设置要求
总部应设立首席合规官;省级(计划单列市)分支机构或者一级分支机构应设立合规官。
可以不单设,由保险机构总经理兼任首席合规官,由省级(计划单列市)分支机构或者一级分支机构总经理兼任合规官。
2、任职资格
首席合规官和合规官均为高级管理人员,首席合规官和合规官应满足《征求意见稿》第十四条、第十五条规定的资格条件,应取得任职资格许可,如下情形除外:
- 金融控股公司的首席合规官仅需要向国家金融监督管理总局备案(未明确金融控股公司的合规官是否需要备案);
- 由金融机构总经理兼任的,不受规定的首席合规官或者合规官的任职条件限制,不需要另行取得国家金融监督管理总局或者其派出机构的任职资格许可;
- 《征求意见稿》施行前,金融机构已设置的首席合规官、合规总监、合规负责人、作为高级管理人员的总法律顾问,可以履行首席合规官各项职责,上述人员工作调动前,不受《征求意见稿》规定的任职条件限制,不需要重新取得任职资格核准。
3、直接领导
- 首席合规官:接受机构董事长和总经理直接领导,向董事会负责。
- 合规官:接受本级机构主要负责人直接领导。
4、兼任限制
首席合规官及合规官不得负责管理金融机构的前台业务、财务、资金运用、内部审计等可能与合规管理存在职责冲突的部门,但保险机构总经理兼任首席合规官、省级(计划单列市)分支机构或者一级分支机构总经理兼任合规官的除外。
5、职责
《征求意见稿》第二章第二节对首席合规官和合规官的职责进行了详细规定,对比《保险公司合规管理办法》对合规负责人的职责内容变化较大,主要职责包括:
1) 一般职责
根据《征求意见稿》第十六条、第十九条的规定,首席合规官应履行对本机构经营管理行为和员工履职行为的合规性进行指导、监督和检查等相关职责。
2) 特殊职责
评估新规影响并落实新规
根据《征求意见稿》第十七条的规定,当法律、行政法规、部门规章及规范性文件发生重大变动时,首席合规官应当及时建议董事会或者其他高级管理人员并组织督导有关部门,评估对合规管理的影响,并提出内部规范修订建议,督促推动相关部门及时修订;
针对规定事项出具合规审查意见
根据《征求意见稿》第十八条的规定,首席合规官应在规定情形下出具合规审查意见。特别需要注意的是,首席合规官的合规审查意见未被采纳的,金融机构应当将有关事项提交董事会(不设董事会的提交执行董事)审定,并定期向监管机构报告,重大事项应当及时向监管机构报告。
重大违法违规行为或者重大合规风险隐患的报告
根据《征求意见稿》第二十条的规定,首席合规官发现金融机构及其员工存在重大违法违规行为或者重大合规风险隐患时,应当及时向董事会、董事长报告,提出处理意见,并督促整改。需要注意的是,首席合规官发现机构未按要求报告的,应当督促机构及时报告;机构不报告的,首席合规官应当以个人名义,直接向国家金融监督管理总局或者其派出机构报告。另外,金融机构应当就重大违法违规行为或者重大合规风险隐患制定内部细化标准,向金融监管总局或者其派出机构报备。
组织处理及落实监管机构的检查和调查
根据《征求意见稿》第二十二条的规定,首席合规官及合规官应当及时组织处理国家金融监督管理总局及其派出机构要求调查的合规管理事项,关注国家金融监督管理总局及其派出机构对金融机构的检查和调查,跟踪、督促、评估监管意见和监管要求的落实情况。
瞒报、漏报情形下的“一票否决”
根据《征求意见稿》第二十三条的规定,首席合规官或者合规官发现各部门、下属各机构对重大违法违规行为或者重大合规风险隐患存在瞒报、漏报情形的,应当在机构内部的合规考核中,对责任机构和相关负责人实施“一票否决”,不得评优评先等,并及时推动采取内部问责措施。
需要注意的是,对于合规官的职责,除了《征求意见稿》明确规定的职责外,其他具体职责由金融机构参照首席合规官职责确定,笔者理解需要通过公司内控制度文件进一步明确合规官相关职责。
六、关于合规管理部门及合规岗位
1、设置要求
《征求意见稿》第三条第五款将合规管理部门界定为“金融机构设立的、牵头承担合规管理职责的内设部门”,并明确规定金融机构设置多个职责不相冲突的部门共同承担合规管理职责的,应当明确合规管理职责的牵头部门。
《征求意见稿》第二十四条、第二十六条对金融机构的合规管理部门及合规岗位的设置作出了明确规定,目前对于相关规定可能存在不同理解,笔者理解如下:
- 金融机构总部:应当设立独立的合规管理部门。
- 境内省级(计划单列市)分支机构或者一级分支机构、纳入并表管理的各层级金融子公司:原则上应当设立独立的合规管理部门,但业务规模较小、员工总数较少,确不具备设立合规管理部门或者岗位条件的,应当由上级机构合规管理部门或者岗位代为履行该分支机构的合规管理职责;对于纳入并表管理的各层级金融子公司是否可以适用前述豁免的问题,笔者理解分支机构并不包括子公司的概念,即纳入并表管理的各层级金融子公司,原则上应当设立独立的合规管理部门。
- 境内其他分支机构:根据业务规模、组织架构和合规管理工作的需要决定是否设置合规管理部门;不具备设立合规管理部门条件的,原则上应当设立足够履职需要的合规岗位;但若业务规模较小、员工总数较少,确不具备设立合规岗位条件的,应当由上级机构合规管理部门或者岗位代为履行该分支机构的合规管理职责。
- 境外金融分支机构及境外金融子公司:遵循东道国(地区)法律法规和监管要求,并且设立独立的合规管理部门或者符合履职需要的合规岗位。
2、双线管理
- 保险机构总部合规管理部门:向首席合规官负责。
- 省级(计划单列市)分支机构或者一级分支机构合规管理部门:向本级机构合规官负责。
- 下属各机构合规管理部门或者岗位:逐级向上级合规管理部门或者岗位负责,并接受上级合规管理部门或者岗位的指导和监督。
3、业务独立性要求
保险机构的合规管理部门和合规岗位应当独立于前台业务、财务、资金运用、内部审计部门等可能与合规管理存在职责冲突的部门或者岗位。合规管理部门和合规岗位不得承担与合规管理相冲突的其他职责。
七、其他
1、合规管理保障
《征求意见稿》第三章较大篇幅对合规管理保障进行了详细规定,从合规岗位人员配备要求、合规官报告独立性要求,以及首席合规官、合规官、合规管理部门及人员履职所需的知情权及调查权保障、质询权保障、建议权保障、独立性保障、薪酬管理机制、考核机制等各方面进行了详细规定。
笔者认为该等保障措施有必要内化至保险机构内控制度中,并应进一步细化以确保可落地实施,才能切实为首席合规官、合规官、合规管理部门及合规岗位履职提供对应保障。
2、监督管理
- 报告义务:仍要求每年4月30日之前报送上一年度合规管理报告,需要注意的是,除了董事会应对报告的真实性、准确性、完整性负责外,《征求意见稿》明确规定首席合规官也应对报告的真实性、准确性、完整性负责。
- 减轻或免予追责任的情形:根据《征求意见稿》第五十九条的规定,金融机构通过有效的合规管理,主动发现违法违规行为或者合规风险隐患,积极妥善处理,落实责任追究,完善内部控制制度和业务流程,符合法定情形的,国家金融监督管理总局及其派出机构依法可以从轻、减轻处理;情节轻微并及时纠正违法违规行为,没有造成危害后果的,或者仅违反金融机构内部规定的,不予追究责任;对于金融机构的违法违规行为,首席合规官或者合规官、合规管理部门、合规管理人员已经按照本办法的规定尽职履责的,不予追究责任。前述规定与《国家金融监督管理总局行政处罚裁量权实施办法》相关规定精神一致。
3、过渡期
过渡期为开始施行之日起一年,不符合规定的,应当在过渡期内完成整改。
附:《各组织机构职责对比表》






























