《中华人民共和国监察法》(以下简称“监察法”)于2018年3月20日施行以来,对公权力的监督实现全覆盖,反腐败工作也因此进入了新的层面。随着反腐败工作在全社会的推广、深化,为了持续深化国家监察体制改革,全国人大常委会对《中华人民共和国监察法(修正草案)》(以下简称“监察法修正草案”)进行了审议,并于2024年9月13日公布并征求社会公众意见。
一、监察法的独特定位
监察法明确规定,监察委员会定义为行使国家监察职能的专责机关(为便于表达,以下简称“监察机关”),有权对公职人员和有关人员进行监察,调查职务违法和职务犯罪,开展廉政建设和反腐败工作。基于监察机关独特的政治机关属性,因此家属无法依据刑事诉讼法等委托律师会见被留置的公职人员,而且目前也尚未规定可以会见被留置的非公职人员。
正是由于该独特定位,监察法实施以来的职务犯罪案件办理情况与人民检察院反贪部门的办理有了显著区别。随着反腐败进程的加速,职务犯罪案件还呈现出新的特色,如认罪认罚从宽制度落实的特别化和刑事辩护法律援助的扩大化。
二、监察法修正草案的主要变动
(一)新增多项监察措施
监察法修正草案参照了《公安机关办理刑事案件程序规定》等的相关强制措施,新增了多项监察措施。通过对比监察措施和刑事强制措施,除了名称变化,部分措施还赋予了新的内涵。其中,管护的折抵拘役、有期徒刑的期限和留置相同。

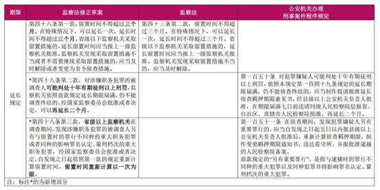
(二)重大调整留置期限
监察法修正草案最引人注意的地方,是重大调整留置期限。监察法规定的监察措施为留置,一般期限不超过三个月,特殊情况下不超过六个月。相比而言,监察法修正草案所规定的留置期限,对可能判处十年以上有期徒刑的便可最长留置八个月,而省级以上监察机关办理的案件最长可以达到十六个月,而且容易触发该种情形。

(三)新赋予了的积极权利
监察法修正草案第五十条,新增了第二款“被管护人员、被留置人员及其近亲属有权申请变更管护、留置措施。监察机关收到申请后, 应当在三日以内作出决定;不同意变更措施的,应当告知申请人,并说明不同意的理由。”
(四)强调了保障企业经营权
监察法修正草案第四十三条,新增了第三款“监察机关应当依法保护企业产权和自主经营权,严禁利用职权非法干扰企业生产经营。需要企业经营者协助调查的,应当保障其合法的人身、财产等权益。”
(五)设置了新的审议模式
监察法修正草案第五十一条,新增了“监察机关在调查工作结束后,应当依法对案件事实证据、性质认定、程序手续、涉案财物等进行全面审理,形成审理报告,提请集体审议。”
(六)扩大范围的再派出模式
监察法修正草案第十二条第一款,首先将各级监察机关的派驻或派出的对象新增了中国人民政治协商会议委员会机关、事业单位。该条新增的第二款,规定了“国家监察委员会派驻本级实行垂直管理或者双重领导并以上级单位领导为主的单位、国有企业的监察机构、监察专员,可以向驻在单位的下一级单位再派出。”该条新增的第三款,规定了“国家监察委员会派驻监察机构、监察专员,可以向驻在单位管理领导班子的普通高等学校再派出;国家监察委员会派驻国务院国有资产监督管理机构的监察机构,可以向驻在单位管理领导班子的国有企业再派出。”
三、监察法修正草案主要变动的影响
监察法修正草案,对被调查人员权利义务影响最大的,是对留置期限的重大调整,即从原来最长的六个月调整为最长十六个月。根据监察法,留置法定期限届满,就应当解除。但是,随着监察法修正草案对留置期限的显著延长,以及全面监察的深化,使得某些原本可能直接解除留置的人员,可能会改为责令候查的方式。
(一)留置期限重大调整的影响
根据监察法修正草案第四十八条,十年以上的留置期限最长可以八个月,而省级以上监察机关调查的案件,在发现“被调查人另有与留置时的罪行不同种的重大职务犯罪或者同种的影响罪名认定、量刑档次的重大职务犯罪”时,可以重新计算一次留置时间,即最长可以十六个月。在司法实践中,目前已经出现有的被留置人员因在六个月期间内无法调查结束,然后因涉嫌非职务犯罪的原因由公安机关采取指定居所监视居住并拒绝会见的情形。监察法修正草案的相关规定,核心是了充分落实反腐败工作,其次也是规范司法实践中某些不当行为。
对于该规定中的“重大职务犯罪”如何定义,监察法并没有明确规定。结合《最高人民法院、最高人民检察院关于办理贪污贿赂刑事案件适用法律若干问题的解释》[法释〔2016〕9号]的相关规定,贪污、受贿金额300万元以上或行贿500万元以上,属于可能判处十年以上有期徒刑的“重大案件”。
该司法解释还两次出现了“特别重大”的表述,如第四条第一款规定的“贪污、受贿数额特别巨大,犯罪情节特别严重、社会影响特别恶劣、给国家和人民利益造成特别重大损失的,可以判处死刑。”以及第九条第二款“为谋取不正当利益,向国家工作人员行贿,造成经济损失数额在五百万元以上的,应当认定为刑法第三百九十条第一款规定的‘使国家利益遭受特别重大损失’。”
根据以上规定,即涉案情节为贪污、受贿300万元以上或行贿500万元以上的公职人员可以留置不超过八个月。如果是省级以上监察机关调查的人员,相对容易触发认定为留置不超过十六个月情形。实践中,省级以上监察机关调查的公职人员较少出现涉嫌单个罪名或贪污、受贿金额未达到300万元以上。
(二)监察措施的多样化
结合前文分析,监察法修正草案规定的强制到案、责令候查与刑事强制措施中的传唤/拘传、取保候审方式高度相似。新增的管护方式,与刑事拘留有一定的相似度,但二者适用情形出入很大,主要是防止原本配合办案的未被留置人员出现逃跑、自杀等重大安全风险,从而采取不超过十天的短期措施。由于被采取管护措施的公职人员是送至留置场所,所以在折抵拘役或有期徒刑时,管护和留置同样是一日折抵一日。
(三)申请变更监察措施的新权利
随着监察法修正草案参照《公安机关办理刑事案件程序规定》的刑事强制措施而设置了多种新的监察措施,因此同样也参照《公安机关办理刑事案件程序规定》第一百六十条关于犯罪嫌疑人及其法定代理人、近亲属或者辩护人有权申请变更强制措施的规定,在监察法修正草案第五十条新增了第二款“被管护人员、被留置人员及其近亲属有权申请变更管护、留置措施。监察机关收到申请后, 应当在三日以内作出决定;不同意变更措施的,应当告知申请人,并说明不同意的理由。”
结合监察法修正草案第二十三条、第二十四条,对于原本就属于短期措施的管护以及留置情节较轻的公职人员,本人及其近亲属有权申请变更管护、留置措施。在司法实践中,已经出现有的涉案人员并无近亲属,此时如何保障其基本权利,要看监察机关后续具体的程序操作。
四、审慎面对监察法修正草案
(一)对公职人员的影响
- 监察法修正草案非常强烈地凸显了进一步深化反腐败工作,以及持续深化全面监察公权力的决心。但也要注意到,监察法规定了监察机关监督、调查后的处置方式有很多种。实践中,全国纪检监察机关运用第一种形态的占到60%以上[1]。因为第四种形态严重违纪涉嫌犯罪追究刑事责任的公职人员,终归是极少数。正是基于监察法惩戒与教育相结合的精神,所以更应当审慎解读,既要看到严管,也不能忽视厚爱。
- 在刑事司法审判层面,公平和效率常被人提起。在二者谁优先的情况下,庭审中心主义和认罪认罚从宽制度有着不同的侧重。相比而言,由于监察法的特殊定位,此次修正草案对留置期限的重大调整,以及新增了多种监察措施,确实有可能会涉及到更多的公职人员和有关人员。因此,公职人员需要有充分的认知准备,以及争取早发现问题,并在第四种形态之前软着陆。
- 随着这么多年反腐败工作的进一步推进,反腐败压力并未实质减轻,因此需要进一步深化国家监察制度改革。因此,监察法修正草案对国有企业、事业单位、普通高等学校等设置的再派出模式,扩大了监察的范围,使得更多的公职人员纳入了监察范围之内。因此,公职人员应当更为审慎地确保行使公权力时能够遵守纪律和法律,恪守实体和程序两方面的公正,以避免权力滥用。
- 对于严重违纪涉嫌犯罪追究刑事责任的公职人员,为维护自身合法权益,建议主动投案,主动交代事实,积极寻求宽大处理。
(二)对公职人员的合规建议
在中国的当下语境,合规不只是企业需求,也不再局限于行政合规和涉案企业合规。我们需要积极强化对合规的认识,充分意识到合规是对我们自身岗位上所拥有公私权力的积极保护,并有效结合“四种形态”来强化诉前合规意识,避免权力滥用。
- 依法履行职责。公职人员应当深化党对反腐败工作的集中统一领导的认识,强化职责意识,规范自身权力边界。
- 遵守法律规定。公职人员应当强化对法律的学习,特别是刑法中常见的职务犯罪规定和追诉情形。公职人员应当避免从事营利性活动,以及违反规定从事兼职。
- 正确面对监察。监察机关在监督、调查的过程中,最终运用第四种形态的终归是极少数,所以要以相对良好的心态面对前三种形态。在面临谈话、函询、询问时,公职人员应当实事求是,有错要认,有理要说。
- 公开透明工作。最好的反腐,就是公开透明,使权力行使在阳光之下,特别是对易错环节、领域要严防死守,对前人错误要引以为戒,从而更好地预防潜在的腐败风险。
- 强化法律培训。强化反腐败工作,不仅要主观上强化,也要通过不断地法律实务培训,避免带着侥幸心理而被不断更新的腐败方式所侵蚀。
- 参与建设反腐败合规体系。该体系的建立,既是对公职人员的限制,同时也是凸显保护。因此,公职人员自身也要积极参与建设事前、事中、事后的合规体系,避免在合规制度中只见树木,不见森林。
(三)律师服务视角的多维化
宪法明确了“被告人有权获得辩护”,因此律师依法可以为第四种形态中被告人身份的公职人员进行辩护。这既是保障法律的正确实施,也是对行使公权力的公职人员的一种监督方式。结合“四种形态”中的其他形态,为了更好地配合国家反腐败工作,律师服务视角也要从诉讼阶段延伸到非诉阶段,甚至是非留置阶段。
- 无论是监察法,还是监察法修正草案,均未规定被留置人员有权获得辩护,因此律师无法为被留置人员提供法律服务,也无法直接和监察机关对接办案。监察法修正草案第五十条新增了第二款的变更管护、留置措施申请,也只是向被管护人员、被留置人员及其近亲属开放。
- 检察院反贪时代的职务犯罪,律师的辩护工作就相对艰难。在监察法模式下,律师的辩护工作效果更为有限。随着监察法修正草案更为严格的规定,已经被留置的公职人员将会更长时间接受监察机关调查,因此实事求是梳理自身案件事实,寻求宽大处理,将会是该部分公职人员最好的选择。
- 正因为监察法修正草案的规定更为严格,所以被采取其他监察措施的公职人员也会相对增多。因此,在监察法修正草案背景下的职务犯罪辩护,也会因此呈现新的特点。
- 结合监察法修正草案第五十一条所规定的集体审议审理报告,律师争取有效辩护的思路将会进一步向量刑辩护、财产刑辩护转换。
- 按照监察法及修正草案规定,律师虽然不能以辩护人的身份会见被留置的公职人员并提供法律服务,也不能直接和监察机关对接办案,但是并不妨碍律师在非调查阶段依据自身的职务犯罪辩护经验和反腐败合规经验为公职人员及其单位提供相关法律咨询和合规辅导服务。另外,监察法及修正草案均未限制被监察机关采取非留置方式的公职人员及其家属寻求法律服务。因此,律师可以积极围绕着前三种形态,以非诉视角为公职人员及其家属提供反腐败和合规指引服务,从而一起保障法律的正确实施和反腐败工作的深入开展。
五、审慎式结语
律师是依法治国中的重要一环,既要保护当事人的合法权益,也要提高开展反腐败工作的意识。在国家监察体制改革持续深化的状况下,如何在二者之间取得有效平衡,值得持续探讨。
目前,监察法修正草案正在依法征求意见的过程中,如何在反腐败和保障人权中取得有效平衡,以及凸显中国特色社会主义人权,大家均可以依法建言献策。
注解:
[1] 中央纪委国家监委网站于2024年7月14日发布的中国纪检监察报评论员文章《以准确运用"四种形态"为导向严格纪律执行》,https://www.ccdi.gov.cn/toutiaon/202407/t20240714_361690.html





























