一、危机还是转机:拟上市企业敏感期的困境
【场景再现:三个真实对话】
财务总监:“X总,我们报给证监会的收入和利润确认方式,和内部管理口径有些‘技术性差异’,这些底稿和沟通记录都在我这里。如果我在反馈问询阶段‘配合’不上,或者这些差异‘不小心’被泄露,整个上市节奏可就不好说了。我的要求不高,只要把我那份‘辛苦费’500万现金安排好,我保证所有数据都会‘严丝合缝’。”
研发总监:“Y总,我们核心产品XX药的临床三期试验数据,为了达到终点,做过一些‘优化处理’,原始数据在我团队的保险柜里。一旦披露,不仅是上市失败,还可能面临监管处罚和投资者的集体诉讼。我的团队需要封口,我个人要价值2000万的股权,否则……”
投资总监:“Z总,我们和XX资本签的上市对赌协议,那份保底回购的‘抽屉协议’可是没披露的。这份东西要是让其他投资人知道,或者被证监会查到,就是虚假披露。把我那部分投资本金提前连本带利退出,再给我5%的FA费用,我就当从没见过这份协议。”
在企业筹备上市的关键阶段,企业员工不仅充分知悉公司的上市规划,还对自身负责的工作细节了如指掌,一旦员工凭借这两方面的信息优势对企业实施敲诈勒索行为,极有可能使企业多年的经营成果面临重大不确定性。然而危机往往在最关键的时刻不期而至,拟上市企业在IPO审核期遭遇员工以“举报”相威胁,索要高额“封口费”的案例十分常见。哪怕企业在经营过程中高度重视合规管理,对于身处拟上市期的企业来说,也因负有较重的信息披露义务,处于受市场舆论影响的敏感期,唯恐坐实了企业不合规事项引起市场波动,甚至是监管的问询,这种敏感期“内鬼要挟”直接将企业家拉入“控告处理”还是“息事宁人”的选择困境。
在大量拟上市企业员工敲诈勒索的案件中,以刑事判决结案的只占冰山一角,大部分企业基于企业形象和发展的考虑,会通过谈判的方式前置性地处理员工敲诈勒索行为。但这不代表涉案员工无需承担相应刑事责任,更不代表企业应当放任类似的行为发生,而优秀的企业家不仅需要应对危机,更应从危机中汲取企业管理的合规经验。
本文基于我们的实践经验和行业观察,从案件的刑事责任认定、刑事策略选择和企业合规风险防控三个维度,为拟上市企业提供全方位的解决方案。
二、履职还是敲诈:实行行为的认定
波斯纳从经济学角度分析时称“敲诈勒索犯罪属于一种私人执法,敲诈勒索者诱使一个违法或违背道德的主体支付其一定财物,以逃避社会对该主体违法或违背道德行为的惩罚。”[1]敲诈勒索是指行为人使用要挟、威胁、恐吓的手段,使被害人基于恐惧心理交付财物。在被害人为单位的案件中,行为人的客观行为往往具有一定的权利基础,例如早些年经常谈论的知假买假、新闻敲诈的行为定性,包括本文讨论的拟上市企业员工以“履职”为名,行“敲诈勒索”之实的情形,本质上都是权利行使与敲诈勒索的界限问题,企业员工的行为看似在伸张正义,实则严重损害了企业利益。
敲诈勒索的实行行为由两部分组成,一部分是对企业进行威胁、制造心理强制的手段行为,另一部分是为了实现非法获利、索取财物的目的行为。企业员工因承担责任的差异,在实施敲诈勒索行为时,其实施手段与要达成的目的也有所不同。在手段方面,基层员工可能通过自媒体曝光的方式施加舆论,管理层员工可能以通过职务掌握的公司机密为掣肘,而决策层员工则可能通过直接影响投资人投资意向的方式获取敲诈的筹码;在目的方面,基层员工索要的可能是工资、超额加班费,管理层员工索要的可能是股权激励的变现、封口费、保密费,而决策层员工索要的可能是企业的预期收益、公司资产。
我们根据企业拟上市期间频繁遭遇的员工敲诈勒索情形,将其归纳为三类。

(一)员工采用违反前置法的手段,实现索财目的,系敲诈勒索罪的实行行为
在敲诈勒索犯罪中,行为人违反民法、行政法等前置法规定,实施非法手段的行为最为常见,也是最容易识别的情形。常见的违法手段主要表现在行为人以恶害相威胁,针对相对人或其关联主体,威胁内容涵盖生命、健康、财产、个人隐私等民法保护的利益,例如,员工搜集公司员工高管婚外情、税务问题等隐私,以曝光为由索要财物,这种威胁手段超越了合法权利行使的范畴,符合敲诈勒索罪的构成要件。
例如,符某某敲诈勒索罪案中,行为人符某某以敲诈勒索钱财为目的,搜集上市公司高管信息,制作并投递 200 封敲诈勒索信件,声称掌握私人秘密并要挟转账,多位高管收到信件后向其指定账户转账,其中李某收到信件后报案。[2]
(二)员工采用前置法允许的手段,实现与其权利无关的索财目的,系敲诈勒索罪的实行行为
在拟上市企业员工敲诈勒索案件中,最具争议性的情形莫过于行为人采用前置法允许的依法举报、信息披露或履职监督等手段,实现与其正当权利无关的索财目的。学界与实务界对此类行为的定性存在激烈争议,核心问题在于在对手段行为和目的行为的合法性评价存在冲突时,敲诈勒索的实行行为是否成立,手段行为合法能否成为违法阻却事由?
一种观点基于目的犯理论,主张敲诈勒索罪以“非法占有目的”为核心要件,只要索财目的与行为人固有权利(如劳动报酬、股权激励等)无关,即便以揭发犯罪、检举违法等合法手段相逼索取财物,本质上仍是权利的滥用,原则上符合敲诈勒索罪的实行行为特征。[3]相反观点则强调手段的独立价值,认为合法举报是公民法定权利,即使夹杂索财意图,刑法亦应保持谦抑,避免以犯罪遏制社会监督。
我们认为,当员工将其履职行为所掌握的合规监管手段异化为对企业实施心理强制的工具,用以索取超出正当权利范围的财物时,其行为性质已发生质变。此时,“合法手段”仅是实现非法目的的犯罪工具,而行为本身完全符合敲诈勒索罪“以威胁、要挟手段制造心理强制,进而强索财物”的实行行为本质。正如罗翔教授所言,在行为人在缺乏权利基础要求他人给付财物时,既利用了被害人的道德瑕疵或弱势地位,也利用了不知情的监管单位,是对被害人和第三方的双重剥削。[4]特别在拟上市企业敏感期,此类行为不仅侵害企业财产权,更是将资本市场的信息披露和金融管理秩序作为其要挟的筹码,具有显著的社会危害性,应当依法追究刑事责任。这一认定并非限制公民监督权,而是对监督权利滥用行为的必要规制,符合刑法保护重大法益的内在要求。
例如,魏某某敲诈勒索罪案中,魏某自2017 年 6 月至 12 月在西藏旅游股份有限公司任财务总监,离职后于 2019 年以掌握公司税务、非法转移资产等违法行为为由,在公司资本运作关键时刻向证监会及税务部门举报,并敲诈公司前任董事长欧某钱款。欧某因担心公司被举报后资本运作暂停、股价下跌,被迫同意支付 500 万元并转账 269 万元。2020 年 7 月,魏要求支付剩余款项并提出更高要求,欧某报警致案发。法院审理后认为魏某构成敲诈勒索罪。[5]魏某某作为公司财务总监,根据《中华人民共和国会计法》第二十六条的规定“会计人员对违反本法和国家统一的会计制度规定的会计事项,有权拒绝办理或者按照职权予以纠正”会计人员对公司会计事项具有监督管理的职责。而当魏某以放弃履职为由,向公司索取与履职无关的财物时,则应认定其行为已超出正常履职的范畴,构成敲诈勒索罪的实行行为。
综上,员工采用前置法允许的手段实现与其权利无关的索财目的,其行为整体已超越权利行使边界,符合敲诈勒索罪实行行为的特征。对于拟上市企业而言,在案件处理进程中,需依据刑事控告的证据标准对“索财权利基础缺失”这一关键证据予以固定,从而为后续对员工的追责奠定基础。
(三)员工采用前置法允许的手段,实现其自身权利的行为,需结合利益衡量原则,判断其行为是否成立敲诈勒索罪的实行行为
在司法实践中,员工采用前置法允许的手段,实现与其权利相关的索财目的的行为认定,是处于正当维权与敲诈勒索边界地带的复杂情形。此类行为的罪与非罪界分应当通过利益衡量原则进行综合判断,权利的行使需要以合法利益或社会公益为界限。当员工基于真实存在的权利基础,通过法律允许的手段主张权利时,其行为核心属于正当维权范畴。当索财目的虽与自身权利相关,但主张的数额明显超出合理预期,且采用的手段可能造成不成比例的损害后果时,便进入了过度维权的认定领域。
我们结合经验和案件分析,总结了“三步判断法”:一是判断审查权利基础的真实性与范围。维权过度行为的性质是权利行使,但行使权利的边界由其他人合法权益和社会利益决定。如简爱教授在评析李海峰天价索赔今麦郎获刑案中所称,该案与黄静索赔华硕无罪案最大的区别在于李海峰发布的信息存在明显虚构的事实。[6]二是判断手段与目的的相当性。如果员工采用向监管部门举报等合法手段,但其索要的赔偿数额与可能造成的损害后果明显失衡,则可能构成刑法意义上的要挟。三是判断对社会公共利益的影响。波斯纳的经济分析理论指出,敲诈勒索行为可能造成社会资源的浪费,在企业拟上市的场景下,员工如果采取向投资人通告等恶意实现超额利益的行为,一旦行为严重干扰资本市场秩序,其社会危害性将显著提升。
三、控告还是谈判:危机应对的程序选择
根据我们的办案经验以及对行业的观察,我们认为无论最终企业采取刑事控告还是谈判方式解决危机,都应当及时留存被敲诈勒索的证据材料、作出准确的法律分析和定性,这将是企业应对发审委问询、外部审计及内部管理的基础材料,也是进一步优化合规管理的基础。
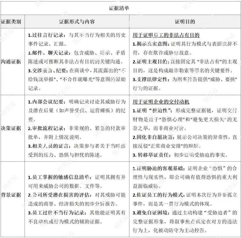
(一)证据为王:构筑攻防兼备的证据堡垒
上文虽然对敲诈勒索行为的刑事定性进行了梳理,但“知易行难”,在具体案件的处理过程中,要通过证据还原出员工的非法占有目的并不简单,员工直接的威胁并不多见,委婉、模糊不清的表述才是常态。因此,对证据的有效固定才是重中之重。
如何穿透员工手段行为合法的外衣,固定员工的非法占有目的?如何证明企业是基于恐惧而非商业考量交付的财物?如何避免企业陷入“自证清白”的困境?这些都需在危机得到终局性解决之前固定下来,才能保证企业的主导权。
企业可以从多角度入手,对照清单固定证据,明确证据链条,从而在控告时满足刑事立案要件,在谈判时掌握主动权,避免因证据不足陷入被动。

此外,为了避免陷入“自证清白”的被动局面,企业可以借助第三方机构的力量,例如聘请专业的律师团队,对事件进行全面调查并出具独立报告,从而增强证据的公信力和客观性。

前述证据的有效固定,是后续选择“刑事控告”或“商业谈判”策略的核心基础,企业不仅能够据此有效应对当前的危机,还能为未来的潜在风险建立一道坚实的防线。
(二)策略先行:刑事控告与商业谈判的二元路径选择
在拟上市企业的特殊时期,危机应对策略绝非简单的法律技术问题,而是关乎企业资本运作全局的战略决策。如何在保障上市进程与维护企业权益之间取得平衡,是对企业治理能力和律师服务团队综合实力的重大考验。
实践中,因为策略考虑不周导致刑事案件影响上市进程、上市后股价波动乃至引发监管信任危机的情况并不罕见。例如,已经开了两次庭但尚未结案的江苏安靠智电股份有限公司原董秘黄节根被指控涉嫌敲诈勒索案,黄节根2022 年 5 月 31 日被聘为董秘后,在半年报披露季与公司产生矛盾,以无效书面意见阻碍半年度报告披露,制造 “病假” 避免被解聘,致使无人负责信披事务,半年报披露法定流程无法进行。黄节根称公司财务造假且长期对通话和会议录音,准备了 “造假举报材料”。但公司认为黄节根避开正常程序,拒绝交流核实,提出诸多不合理要求,如索要巨额赔偿、签订对自己有利的协议等,后指控黄节根以财务造假为由向公司索赔。目前案件尚未宣判,江苏证监局认定公司内部控制执行不到位但未认定财务造假。但此事件给公司造成了巨大负面影响,公司市值较事件发生前缩水30.3 亿元。[7]
任何程序启动前,都必须对可能引发的上市进程影响、股价波动风险、监管问询深度等进行全维度推演,方能避免“赢了案子,输了上市”的遗憾局面。我们建议采取“双轨并行、动态调整”的策略。一方面准备完整的刑事控告材料,保持法律威慑;另一方面开展多轮商业谈判,寻求快速化解。这种策略,通常在谈判阶段就得到妥善解决,而且不会对上市进程产生实质影响。如在《协商解除劳动关系协议》中加入保密条款、离职补偿金分段支付条款、违约责任触发条款等有效阻断员工的后续不当行为。
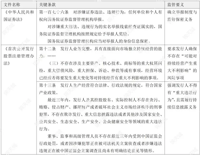
(三)运筹帷幄:立案节点与信息披露的时机把握
在拟上市企业应对员工敲诈勒索事件时,立案节点与信息披露的时机选择,本质上是在法律风险与资本市场监管要求之间寻求最优解的精密计算。企业决策层需清醒认识到,刑事程序的启动不仅取决于案件本身的法律要件,更需置于企业上市进程的整体坐标系中综合权衡——包括但不限于上市阶段、监管问询焦点、市场预期管理等多维因素。
以下关键监管条款为企业决策提供了法律框架,也划定了行为边界:

基于上述监管框架,立案时机的把握需超越单纯的法律技术层面,而应着眼于三个关键维度:其一,立案证据的充分性与监管披露阈值的匹配度;其二,程序启动时点与上市关键节点的战略衔接;其三,信息披露深度与市场承受能力的精准测算。例如,在招股书更新阶段进行刑事立案,若证据链条已达到披露标准却刻意回避,可能触发监管问责;反之,若在反馈问询敏感期仓促披露尚未定性的案件,则易引发市场过度反应。
我们在企业决策中的核心价值,在于配合企业构建“法律要件-监管要求-商业诉求”三位一体的决策模型。最终,让每一法律动作都成为推动上市进程的协同力量,而非阻断资本之路的意外变数。
四、教训还是经验:拟上市企业的合规管理建议
危机应对的个案处理只是第一步,真正有远见的企业会将每一次危机都视为一次全面的“压力测试”。敲诈勒索的风险事件根源在于企业内部合规管理的薄弱环节。我们建议从制度、人员、流程三个维度,构建系统性的、贯穿上市全流程的合规“防火墙”,将“教训”内化为“经验”,确保企业行稳致远。
(一)制度防火墙:用规则划清权利与勒索的边界
制度是企业的“内规”,是防范风险的重要防线,需要精准作用于本文前述分析的敲诈行为的根源。我们的核心思路是:锁死非法勒索,绑定正当诉求,规范维权边界。
一是针对“无权利基础”的勒索,让敲诈成本远高于收益。针对所有接触上市敏感信息的高管及核心员工,在常规保密协议基础上,签署专项协议。协议中清晰列举“以举报、披露、传播任何未公开信息为由,直接或间接索要超出法定或约定范围的任何财物、股权或其他利益”的行为均构成严重违约。设定“惩罚性违约金”,明确该违约金不影响公司追究其刑事责任及赔偿全部损失的权利,其目的在于制造心理威慑,让员工在动念时就计算成本。
在《劳动关系解除协议》中加入“清洁条款”:在任何离职协议中,加入“员工确认其与公司间不存在任何未披露的、可向监管机构、媒体或第三方主张的违法或违规事项,并承诺未来不会以任何此类事项为由向公司提出任何主张”的条款。
二是针对“动机错位”的风险,让核心人才与企业共进退。核心员工(尤其是高管)认为自身贡献与回报不匹配,或对上市后个人财富增长预期不确定,从而产生“临门一脚敲一笔”的动机,建议在上市前,决议设立一个专项奖金池,用于奖励在上市过程中做出卓越、关键贡献的团队或个人,不仅如此,让职能部门为员工们的潜在利益保驾护航、有效上传下达,也是避免员工与公司产生隔阂的关键所在。这笔奖金的发放标准和流程公开透明,为员工提供了一个通过“阳光方式”获得超额回报的正规渠道,从而对冲其通过“地下手段”获取利益的冲动让,核心员工的个人财富与上市成功直接正相关,使其从“潜在的破坏者”转变为“最坚定的拥护者”。
三是针对“权利边界模糊”的争议,让维权回归理性轨道。员工确有部分权利基础(如被拖欠奖金、股权激励争议),但索要金额远超合理范围,利用上市敏感期“漫天要价”。
完善和优化《薪酬与股权激励争议解决内部规程》:在公司制度层面,建立一个清晰、透明的内部申诉和裁决机制。对各类奖金、提成的计算方式、支付条件和争议情况下的核算方法以及对于股权激励,明确不同情况下的回购价格计算公式尽量予以明确和标准。设置由法务、HR、财务及外部独立顾问组成小组,为员工提供了一个“说理”的地方,也为其诉求提供了一个分析评判的内部机构。
(二)人员防火墙:将风险识别与化解前置到“人”
制度是静态的,人是动态的,对关键岗位人员的有效管理和风险排查,是预防体系的核心。在启动上市前,由法务、HR、业务负责人组成联合小组,对掌握核心财务、技术、业务数据的高管及核心员工进行一次非公开的进行“类尽调”式风险评估,评估维度包括:个人财务状况、职业诚信记录、过往离职经历、对公司薪酬的满意度等。
建立“核心信息接触者”清单:动态更新能够接触到上市敏感信息的人员名单,并对其进行定期的合规培训和警示教育,明确告知法律红线,既要防止员工利用公司上市敏感期进行敲诈勒索,也要防止员工被竞争对手利用套取商业机密。
(三)流程防火墙:用透明与可控化解信息不对称
敲诈勒索往往利用信息不对称和流程不透明,“信息分级与权限最小化”让核心信息“可知不可传”。建立上市期“敏感信息”目录,明确哪些财务数据、技术参数、合同文本属于最高级别的敏感信息;严格执行权限最小化原则,确保只有直接相关的人员才能接触敏感信息的完整版,其他人只能看到“脱敏”后的摘要或报表。对核心数据库、文件服务器的访问行为进行日志记录,并对异常访问(如深夜大量下载、拷贝至外部设备)设置技术预警。
让矛盾在内部消化要点:设立匿名举报与申诉渠道,让员工对公司的真实或想象中的“问题”有处可说,避免矛盾积累到只能通过外部极端方式爆发。定期“合规体检”与沟通会,在上市关键节点前,由律师团队组织面向核心人员的合规沟通会,主动解答疑问,澄清误解,释放压力,将潜在的敲诈动机化解在萌芽状态。
通过构建“制度-人员-流程”三位一体的防火墙体系,企业不仅能有效防范员工敲诈勒索的风险,更能借此机会全面提升内部治理水平。当企业自身足够透明、规则足够清晰、管理足够人性时,敲诈勒索的土壤便会自然消失。这,才是从危机中汲取的最宝贵的经验,也是企业顺利登陆资本市场、实现长期价值的坚实基石。
五、结语
处理拟上市企业员工的敲诈勒索事件,既是企业的危机应对难题,也是对律师团队综合能力的极致考验。它要求律师团队既要有刑法学的理论深度,穿透手段行为合法性的外衣,洞察其非法占有的目的的实质;又要有战略家的全局视野,评估立案节点与信息披露时机对资本路径的蝴蝶效应;更要有企业管理顾问般的建设性心态,帮助企业将刻骨铭心的教训,转化为行稳致远的制度基石。
每一个平稳落地的敲诈勒索个案,都应转化为企业管理制度的养分,在涉企案件的处理中,刑事手段的最高价值不仅在于“战时”的雷霆一击,更在于“平时”的强大威慑与有效预防。
注释





























