债权执行程序在实践中常因财产权属状况复杂而陷入僵局,其中,被执行人名下财产与其配偶构成共有关系的情形尤为典型。当登记于被执行人配偶名下的房屋、股权等重大资产实为夫妻共同财产时,由于无法直接追加其配偶为被执行人,债权人往往面临“看得见却动不了”的困境。
为破解共有财产执行僵局,笔者在系统梳理相关法律法规、司法案例并结合实务经验,归纳出确认夫妻共同债务、债权人撤销权、债权人代位析产及确认合同无效四种核心诉讼路径。这些路径为债权人追加债务人配偶、执行其责任财产提供了程序上的可能。本文旨在梳理当前司法实践中的多样裁判观点,剖析其背后的法理逻辑,进而为有效破解共有财产执行僵局提出可行的实务操作建议。
一、执行程序中能否直接追加配偶为被执行人?
执行程序的核心原则是严格遵循执行依据(即生效法律文书,如判决书、调解书、仲裁裁决等)所确定的主体范围。在执行程序中追加被执行人,意味着直接通过执行程序确定由生效法律文书列明的被执行人以外的人承担实体责任,对各方当事人的实体和程序权利将产生极大影响。因此,追加被执行人必须遵循法定主义原则,即应当限于法律和司法解释明确规定的追加范围,既不能超出法定情形进行追加,也不能直接引用有关实体裁判规则进行追加。从现行法律和司法解释的规定看,并无关于在执行程序中可以追加被执行人的配偶或原配偶为共同被执行人的规定,因此,在执行程序中通常不能直接追加配偶为被执行人。
然而,这并不意味着当申请执行人掌握被执行人配偶名下的财产线索时,便毫无救济途径。根据《最高人民法院关于人民法院民事执行中查封、扣押、冻结财产的规定(2020修正》(以下简称“《查冻扣规定》”)第十二条的规定,对被执行人与其他人共有的财产,人民法院可以应申请执行人的申请,依法采取查封、扣押或冻结等措施。
但是,查封、扣押、冻结等财产保全措施仅是临时性的程序手段,其根本局限在于无法直接实现要求配偶偿债的目的。根据《最高人民法院关于适用<中华人民共和国民事诉讼法>的解释(2022修正)》的规定,此类控制性措施还具有明确的期限限制,期限届满即可能失效,这进一步凸显了其临时属性与债权实现的最终目标之间存在本质差距。
因此,鉴于执行程序无法直接处置债务人配偶的财产,申请执行人唯有通过另行提起诉讼,以明确债务人享有的财产份额,方能为此后的执行措施奠定权利基础。
二、追加债务人配偶的途径
(一) 确认夫妻共同债务之诉
确认夫妻共同债务之诉是债权人或相关权利人在特定情形下,请求法院确认某项债务为夫妻共同债务的诉讼。
1、 法律适用
根据《民法典》第一千零六十四条、《最高人民法院关于依法妥善审理涉及夫妻债务案件有关问题的通知》等相关法律法规及司法解释并结合确认夫妻共同债务之诉相关司法案例,笔者总结确认夫妻共同债务之诉的要点如下:

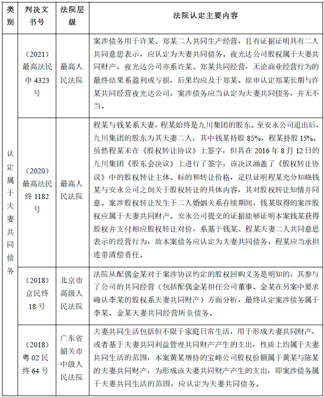
2、司法案例
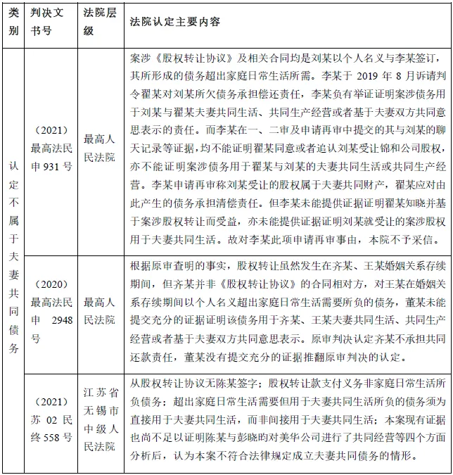
本处案例主要关于夫妻一方所负股权转让款债务的性质,其是否属于夫妻共同债务,取决于个案事实与证据。因此,法院可能作出认定其为共同债务或不认定其为共同债务两种截然不同的司法认定,具体如下:


3、疑难问题
(1)家庭日常生活需要的界定
在实践中,认定夫妻共同债务的核心在于判断债务是否用于家庭日常生活需要。法院通常会结合多项因素进行综合考量,包括负债金额大小、家庭经济状况、夫妻关系稳定程度、当地经济水平及交易习惯、借贷双方的熟悉程度、借款名义以及资金实际流向等。具体而言,日常的衣食消费、子女教育、医疗保健等支出一般属于家庭日常生活需要范畴;反之,若一方以个人名义举债购买奢侈品、参与高消费娱乐活动等,且数额较大,明显超出家庭日常合理开支范围的,通常难以认定为夫妻共同债务。
(2) 共同生产经营的认定
夫妻共同从事生产经营活动所负的债务,依法应当认定为夫妻共同债务。在认定是否构成“共同生产经营”时,不仅需要考察夫妻双方是否实际共同参与经营活动,还应结合经营活动是否与家庭生活具有实质关联、经营收益是否用于家庭共同生活等因素进行综合判断。
例如,若夫妻一方在婚姻关系存续期间以个人名义借款,用于其与配偶共同经营的公司,且该公司盈利确实用于家庭生活,即使配偶未在借款协议上签字,该笔债务仍可能被认定为夫妻共同债务。反之,如一方以个人名义借款投资,配偶对该投资不知情,且投资收益并未用于家庭共同生活,则该债务一般不宜认定为夫妻共同债务。
(3)举证责任的分配
对于夫妻双方共同意思表示所负的债务以及为家庭日常生活需要所负的债务,债权人无需另行举证,仅需证明债务真实存在。而对于超出家庭日常生活需要所负的债务,债权人则需进一步证明该债务用于夫妻共同生活、共同生产经营,或基于双方共同意思表示。
实践中,债权人通常需要收集借款用途的相关证据,例如资金流向记录、借款时夫妻双方的沟通内容、共同参与经营活动的凭证等,以证实该债务属于夫妻共同债务。另一方面,夫妻中非举债方若主张债务不属于共同债务,也应提供相应证据予以抗辩,如双方财产约定、家庭收支情况等,以证明该债务并未用于家庭共同生活。
(4)所负股权转让款债务是否为夫妻共同债务
对于夫妻一方所负股权转让款债务是否认定为夫妻共同债务,在司法案例中,法院定性该等债务超出家庭日常生活所需,因此,债权人负有举证责任,证明用于夫妻共同生活、共同生产经营或者夫妻双方共同意思表示。对于债权人来说,因举证能力有限,举证难度会比较大,可以通过向法院申请调查令的方式调取相关材料作为证据支撑,具体举证思路总结如下:

(二)债权人撤销之诉
债权人撤销之诉是指当债务人实施了某种有害于债权的行为(如无偿转让、低价转让财产),影响债权人实现债权时,债权人可以请求法院撤销该行为。
1、法律适用
根据《民法典》第五百三十八条至第五百四十二条、《最高人民法院关于适用<中华人民共和国民法典>合同编通则若干问题的解释》第四十二条至第四十六条并结合撤销权之诉相关司法案例,笔者总结债权人撤销权之诉的要点如下:

2、司法案例

3、疑难问题
(1)能否在撤销诉讼的同时要求法院进行析产
如前文所述,撤销权之诉的法律后果为债务人该行为自始没有法律约束力,即债务人转移财产的行为恢复到转移之前的状态。此时财产可能为共同共有而非按份共有,如债权人想要通过执行处置来实现债权,必然要再提起代位析产之诉。那么能否在撤销诉讼的同时要求法院进行析产呢?
《民事案件案由规定》:同一诉讼中涉及两个以上的法律关系的,应当根据当事人诉争的法律关系的性质确定个案案由;均为诉争的法律关系的,则按诉争的两个以上法律关系并列确定相应的案由。
尽管有上述规定作为复合型诉讼的制度依据,但由于缺乏明确的法律细则,各地法院在实务中仍享有广泛的自由裁量权。笔者通过案例检索并结合上海法院的实践,注意到:法院极少在同一诉讼程序中合并处理撤销与析产问题;绝大多数法院倾向于将债权人撤销权之诉与债权人代位析产之诉作为两个独立的案件分别受理。
如在(2023)粤01民终1887号判决中,广州市中级人民法院认为:一审法院从减少当事人诉累与诉讼成本以及更好保护债权人的权益出发,在处理代位析产纠纷之前先行一并处理是否撤销甄某向吕某无偿赠与案涉房屋1/2产权份额行为的问题,合法合理,也符合一般审判实践。但在(2025)京0115民初18544号、(2024)沪0115民初38281号、(2024)苏0585民初2521号、(2024)琼0108民初8607号等判决中,法院均认为:原告要求进行代位析产,应另行主张。
(2)财产被连环转让能否阻却撤销权
在实务中,债务人财产屡经转让的情形并不少见。在此背景下,撤销权的行使面临两大核心挑战:其一,财产的再次转让能否构成行使撤销权的有效障碍;其二,当财产已被第三人善意取得时,债权人撤销权的实现路径为何。
债权人撤销权的行使,不因标的财产被再次转让而受阻碍。如在(2019)京01民终7957号判决书中,北京市第一中级人民法院明确否定了该事由的阻却效力,指出股权再次转让问题“不属于本案审理范围”,且“是否能够实际履行与是否满足撤销权的行使要件并无关联”。
当财产的再次转让符合《民法典》第311条之善意取得要件时,最终受让人合法取得所有权,原转让行为即构成无权处分。在此情形下,债权人虽无法追及该财产,但其撤销权并未落空,可转而向无权处分的债务人相对人主张损害赔偿责任。如在(2022)京03民终12106号判决书中,北京市第三中级人民法院认为:一审法院撤销赵某将房屋无偿赠与贾某2的行为后,因为案涉房屋已经转让给王某,贾某2对赵某、岑某负有赠与行为被撤销后的赔偿债务,各方当事人可以依照法律的规定另行主张权利。
(三)代位析产诉讼
债权人代位析产诉讼是指债权人在民事强制执行中,当债务人与他人共有财产怠于析产清偿债务时,债权人可以代替债务人提起析产诉讼,以明确债务人的财产份额,进而实现债权。债权人代位析产诉讼的目的是确定共有财产中被执行人的共有份额,以便于执行。
1、法律适用
根据《民法典》第五百三十五条及《查冻扣规定》第十二条并结合债权人代位析产之诉相关司法案例,笔者总结债权人代位析产之诉的要点如下:

2、司法案例
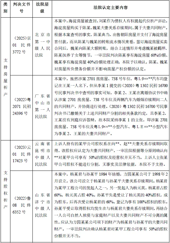
在涉及房屋与股权的析产判决中,法院对房屋析产普遍予以支持;但对于股权分割则存在显著分歧。笔者认为,法院判决存在分歧的原因,源于对股权性质的不同理解:一种观点坚持股权的整体财产属性,认为应作为共同财产分割;另一种观点则强调其内嵌的身份权(如管理权)具有人身依附性,难以像纯粹财产权一样进行分割。


3、疑难问题
(1)涉及不动产的管辖法院
《查扣冻规定》第12条虽然赋予债权人提起代位析产诉讼的诉权,却未明确规定管辖法院。在案涉标的物为不动产的情况下,析产案件是由不动产所在地法院专属管辖,还是由执行法院管辖,目前实践中存在争议。
在(2022)沪02民终1094号案件中,上海市第二中级人民法院认为:代位析产诉讼为执行中附随诉讼,代位析产的前提条件以及后续处置均与执行程序息息相关,从审执兼顾的角度考虑,由执行法院管辖更为适宜。在(2023)粤民辖285号案件中,广东省高级人民法院认为:涉及对不动产的确权,由不动产所在地人民法院专属管辖。
对于案涉标的物存在多处不动产的情况下,在(2022)粤0309民初3545号之一案件中,广东省深圳市龙华区人民法院认为:在拟代位析产的多套不动产分别位于多地的情形下,如以“不动产所在地”分别确定各套不动产的管辖法院亦将增加当事人的诉累。故从审执兼顾及便利诉讼角度,本案宜由执行法院。
结合司法案例与实务经验,笔者认为,由于债权人代位析产诉讼缺乏明确的管辖规定,各地法院在实践中享有自由裁量权。以上海为例:尽管上海市第二中级人民法院曾指出宜由执行法院管辖((2022)沪02民终1094号),但具体操作中,区级执行法院不受理此类案件,而最终由不动产所在地法院受理。
(2)轮候查封的房产,债权人能否提起代位析产诉讼
当债权人轮候查封被执行人的房产时,法院一般认为债权人不符合提起代位析产诉讼的条件,如(2025)鄂01民终5070号、(2025)青0102民初1838号。因为代位析产诉讼需具备对标的物的执行处分性权益,而轮候查封的法律效力在解除在先查封或在先查封失效后才生效,轮候查封对执行标的物的查封效力待定,尚不具备执行行为的生效要件。
(3)共有房产上存在抵押权或尚未还清按揭贷款,债权人能否提起代位析产诉讼
债权人提起代位析产诉讼的目的是确定被执行人在共有财产中的份额,以便实现其债权,这一诉讼不涉及共有财产权属的变更或转移,因此抵押权人的权利也不会因此受到直接影响,故该抵押权或未还清的按揭贷款不影响债权人提起代位析产纠纷,如(2025)粤20民终3106号、(2025)云01民终5251号。
(4)如离婚协议已对财产进行分割,债权人能否主张析产分割
根据《最高人民法院关于适用〈中华人民共和国民法典〉婚姻家庭编的解释(一)》第六十九条第二款的规定,当事人依法订立的离婚协议中有关财产及债务处理的条款,对男女双方具有法律约束力。在实务中,若债权人知悉并认可离婚协议中的财产分割约定,则该约定对债权人亦产生效力,债权人仅可向通过财产分割获得相应财产的夫或妻一方主张债权。反之,若债权人对此并不知情,即便夫妻双方已通过离婚协议对共同财产作出分割,该分割条款亦不得对抗债权人。在此情形下,债权人有权通过提起债权人代位析产诉讼,请求对夫妻共同财产重新进行分割以清偿债务,如(2025)粤13民终1079号、(2022)桂04民终1625号。
(5)离婚协议中涉及共有不动产分割对于债权人的效力
离婚协议中对共有不动产的分割,须关注是否已办理产权转移登记。若未办理转移登记,则不发生物权变动的法律效果,该财产分割约定无法对抗第三方债权人,如(2022)桂04民终1625号。如已完成转移登记,债权人虽无法再提起代位析产诉讼,但仍可审查该不动产分割是否存在夫妻双方恶意串通,或作为债务人的一方通过无偿转让财产损害债权人利益的情形。在此情况下,债权人可主张相关分割条款无效或通过行使债权人撤销权,以维护自身债权权益,其后再通过债权人代位析产诉讼确定共有财产份额,如(2020)皖08民终843号。
(6)股权是否能进行析产
如前所述,涉及股权的析产,目前在司法判决中存在差异,差异的主要原因在于各地法院对股权是否为夫妻共同财产的认定存在不同,支持对股权进行析产的案例如(2023)云01民终17423号、(2022)鲁08民终6352号;不支持对股权进行析产的案例如(2024)鄂01民终22198号、(2024)鄂13民终1612号、(2025)内02民终417号。
经检索相关案例,笔者认为,对于登记在配偶一方名下的股权是否属于夫妻共同财产,最高院不同的判决中认定亦存在差异,如在(2021)最高法民申3045号中,最高院认为“股权不单纯是财产权,而是具有财产性权利和人身性权利的复合体,股东身份权应当由持股一方单独行使,其中的财产性权利只有当股权变现时才属于夫妻共同财产”。在(2023)最高法民终45号中,最高院认为“原审判决认为‘股权具有财产权与身份权两重属性’,进而作出排除案涉股权为夫妻共同财产的认定,有失妥当。”,最终认定案涉股权为夫妻共同财产。
上述两则案例看似结论矛盾,但实质上体现了最高法在处理股权归属问题上对内、对外的两种不同态度。在夫妻内部关系上((2023)最高法民终45号),最高法强调股权的财产属性,强调实质重于形式,将股权登记作为对抗要件而非确权要件,进而认定登记在夫妻一方名下的股权属于夫妻共同财产。在夫妻外部关系上((2021)最高法民申3045号),特别是股权处分,强调股权的人身属性,认为股东身份权应当由持股一方单独行使。股东对夫妻关系存续期间取得的股权处分,并非无权处分,而为有权处分。
(7)能否在析产诉讼中一并要求法院拍卖共有不动产进行分割
该诉请系执行过程中的财产处置及债务清偿问题,债权人代位析产诉讼解决的是共有人之间对共有财产享有的权利份额问题,并不涉及共有财产的处置及债务清偿问题,法院不能在审判阶段通过折价、拍卖或变卖的方式进行分割,因此法院一般不予支持该等诉请,如(2025)粤20民终3271号、(2025)粤13民终1079号。债权人析产诉讼胜诉后,人民法院会依申请查封被执行人名下的房产,并通过对房产进行司法拍卖来实现申请执行人的胜诉权益。
(四)确认合同无效之诉
合同无效诉讼是指当事人请求法院确认合同无效的诉讼。
1、法律适用
根据《民法典》第一百五十三条至第一百五十七条并结合债权人确认合同无效之诉相关司法案例,笔者总结债权人确认合同无效之诉的要点如下:

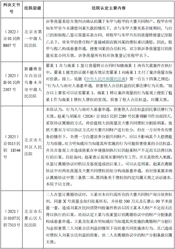
2、司法案例

3、疑难问题
(1)与撤销权诉讼竞合时如何选择
撤销权诉讼与合同无效诉讼的主要区别如下:

债权人需根据案件证据情况选择,若能证明恶意串通,可选择合同无效之诉;若主要证据为债务人低价转让或无偿处分财产,且难以证明恶意串通,可选择撤销之诉。
三、总结
破解夫妻共有财产执行僵局,其核心在于通过诉讼程序与强制执行程序的精密衔接,实现对债务人责任财产的有效覆盖。无论是确认夫妻共同债务之诉,抑或是提起债权人代位析产、撤销权乃至确认合同无效之诉,均为穿透财产共有表象、触及债务人真实责任财产的法律利器。然而,司法实践表明,每一条路径均非坦途,均面临着从程序启动(如管辖争议)到实体认定(如股权分割)的层层考验,其背后更深层次的是债权人债权实现与债务人配偶财产权利、家庭生活稳定之间艰难的利益平衡。
因此,债权人已不能寄望于单一的、标准化的解决方案,而必须转向一种更具前瞻性与策略性的复合型诉讼思维。成功的案件处理,有赖于对案件基础事实、债务性质、财产形态及地方司法倾向的综合研判,从而在多重路径中遴选出最优组合或主攻方向。我们期待司法实践能凝聚更多共识,通过规则细化与案例指引,减少法律适用的不确定性,为破解执行僵局提供更清晰的程序保障与更公允的价值衡量,最终在保护债权与捍卫家庭之间达致更具智慧的平衡。





























