摘 要:《出口管制法》实施5年以来,海关对于出口管制违法行为的查办一直在进行,《两用物项出口管制条例》施行后该类案件更是热度不减,成为现象级的存在。目前来看,之前海关批量查处的该类案件已经陆续发布处理结果,原先关注的新旧法过渡期的法律适用、不同法律规定如何衔接、裁量幅度等热点问题也在慢慢揭晓答案,正是法律观察与总结分析的好时机,本期笔记就以95起真实海关行政处罚案例为基础,对海关领域两用物项出口管制案件从违法行为类型、处罚依据、定性、量罚幅度四个方面进行归纳总结与简评。
关键词:两用物项出口管制 海关行政处罚 案例分析 法律观察
鉴于《出口管制法》自2020年12月1日起开始施行,所以笔者以上海、宁波、青岛、天津、西安五个直属海关以及相应管辖法院为范围,以2021年1月至2025年9月30日为时间段,通过海关官网以及威科先行法律平台搜索前述部门涉两用物项出口管制违法行为的行政处罚决定书以及司法判例,搜索到相关文书共计95份,本期笔记就以这95起真实案例为基础,对海关领域两用物项出口管制案件从违法行为类型、处罚依据、定性、量罚幅度四个方面进行法律观察,总结规律和趋势,供企业小伙伴们参考,也欢迎大家交流探讨。
一、海关领域的出口管制违法行为类型
(一)归类错误,无主观故意
典型案例:湖南某公司案(甬北关缉违字〔2025〕574号)
基本案情:当事人申报出口"钛锻件",申报税号8108901090(非管制)。经查验检测,实际应归入8108901010(管制物项)。
法律适用:《行政处罚法》第三十二条第一项及《出口管制法》第三十四条。
律师简评:行政处罚决定书对案由仅陈述为“归类不实”,没有逃避海关监管的主观故意表述。虽然引用《出口管制法》第三十四条作为处罚依据,最终罚款13.29万元,约占货值的30%(货值44.3万元),量罚幅度显然不是按照该法罚则,事实上落入《海关行政处罚实施条例》第十五条第三项“影响国家许可证件管理的,处货物价值5%以上30%以下罚款”的量罚区间,而且此类情况不是个例,我们分析可能是海关考虑到法律过渡期以及当事人无主观故意等实际状况,从过罚相当原则以及合理执法角度所做的考量。当然随着时间推移,该类状况是否会发生变化,有待继续跟进。
(二)如实申报税号但是无法提交管制证件
典型案例:武汉某公司案(沪浦江关缉违字〔2025〕339号)
基本案情:当事人出口“含亚硫酰氯电池”17票,案由简述为“需许可证未提交”,未提及任何申报不实情节。
法律适用:《出口管制法》第三十四条第一款第一项。
律师简析:1.该行政处罚决定是在2025年做出的,此时《两用物项出口管制条例》已经生效,可以看出违法行为的处罚依据海关没有引用《海关行政处罚实施条例》,而是适用了《出口管制法》。2.量罚幅度上,涉案货值85546.95元,罚款4.3万(占比约为货值50%),远未达到《出口管制法》规定的违法经营额5倍的最低下限。
(三)有逃避海关监管的主观故意,认定为走私行为
典型案例:衡阳某公司案(衡关缉查字〔2024〕2号)
基本案情:当事人采用伪报抵运国、目的地港的方式,在未办证情况下将碳酸氢钠销往缅甸。
法律适用:《海关法》第八十二条、《海关行政处罚实施条例》第七条、第九条。
律师简评:关键在于海关查实企业存在逃避海关监管的主观故意,违法行为被定性为走私行为,从而依据《海关法》《海关行政处罚实施条例》有关走私行为的规定予以了处罚。
(四)有逃避海关监管的主观故意,构成走私行为、未经许可擅自出口管制物项的违法行为(双重定性)
典型案例:某公司案(津东丽关缉查字〔2025〕1号)
基本案情:当事人明知实际出口目的国为埃及,却申领印尼许可证,并配合制作虚假报关单据用于报关。
法律适用:定性为“走私行为及未经许可擅自出口管制物项的违法行为”,处罚依据为《出口管制法》第三十四条第一项。
律师分析:95起案例中,违法行为双重定性的仅此一例。该案如此处理可能在于海关认为当事人违法手段恶劣、主观恶性较大,造成了较大不良影响,从而采取双重定性揭示违法性,法律适用上不但引用《出口管制法》也事实上适用了该法的量罚幅度,罚款数额为货值3.78倍(货值52.92万元,罚款200万元),以期达到惩戒,显示执法威慑力。
此外从涉案货物类型来看,涉案货物集中在国家重点关注的两用物项,其中以下三类较为突出:
1. 石墨类制品(24例)
涉及天然鳞片石墨、高纯度人造石墨制品、石墨电极、石墨坩埚等,是监管的重中之重。
2. 稀土、磁性材料及相关产品(43例)
这是案例数量最多的类别,涉及钕铁硼、钐钴、钐镝等多种永磁材料及含稀土元素的货物。这反映了国家对该产业链出口监管的高度重视。
3. 无人机及相关技术(4例)
包括植保无人机、自动驾驶仪等,体现了国家对高科技成品出口的严密管控。
二、案件定性
综合分析案例情况,海关领域涉两用物项出口管制违法行为的案件定性呈现出清晰的梯度分布,主要分为违反海关监管规定的行为(俗称违规行为)、走私行为、走私犯罪,其认定核心在于当事人是否具有逃避海关监管的主观故意,主观故意需要充分的证据予以证明;如果构成走私犯罪,还需要达到刑法规定的起刑点。

(一)违反海关监管规定的行为(89例)
此类案件共89例,占比约93.7%。其与走私行为的核心区别在于排除了主观故意,或者说现有证据不足以证明当事人具有逃避海关监管的主观故意,表现形式包括但不限于:
1.申报不实:因商品归类、成分含量、规格型号等认知错误,导致税号申报不实,以至于出口时未能申领许可证。例如,青岛某公司(“大港关缉违字〔2025〕8号”)将“人造石墨模具”错误归类。
2.程序性违规:当事人如实向海关申报了管制物项,但在申报时无法提交许可证件。
(二)走私行为(5例)
核心特征在于当事人主观上明知需要两用物项与技术出口许可证,客观上采取了伪报、瞒报等欺骗性手段以达到逃避海关监管的目的,被认定为存在主观故意。
典型案例:“津东丽关缉查字〔2025〕1号”处罚决定书中,某公司出口氟化氢铵,明知实际出口目的国为埃及的情况下,仍配合制作虚假报关单据,并将虚假单据及最终目的国为印度尼西亚的两用物项和技术出口许可证传递给货代公司用于报关。
(三)走私犯罪(1例)
当违法行为符合《刑法》走私犯罪的构成要件,达到追诉标准时,构成犯罪。
典型案例:“(2023)津 03 刑初 49 号”判决书中,天津某公司冒用许可证、伪报出口要素,走私硫化钠30票,案值达410万元,被判处单位及负责人罚金。
三、法律适用
从案例的法律适用来看,虽然海关对出口管制物项"应证未证"违规行为的法律适用不是完全一致,不过以《出口管制法》作为处罚依据的总体趋势还是很明显的,尤其是在2024年12月1日《两用物项出口管制条例》施行以后。我们分别从处罚依据、量罚幅度等方面进行法律观察与分析。
(一)处罚依据
海关对出口管制违法行为进行处罚的主要法条规定:
《出口管制法》(法律):出口管制领域的特别法与上位法。其第三十四条是处罚的授权性和指引性条款:“未经许可出口管制物项的,或者超出许可范围出口管制物项的,责令停止违法行为,没收违法所得,违法经营额五十万元以上的,并处违法经营额五倍以上十倍以下罚款;违法经营额不足五十万元的,并处五十万元以上五百万元以下罚款……”。
《两用物项出口管制条例》(行政法规):《出口管制法》的下位专门法规。对于未经许可出口管制物项违法行为的处罚直接指向《出口管制法》第三十四条的规定,未对处罚标准进行细化。
《海关法》(法律):海关领域基本法。《海关法》第八十二条:“违反本法及有关法律、行政法规,逃避海关监管,偷逃应纳税款、逃避国家有关进出境的禁止性或者限制性管理,有下列情形之一的,是走私行为: (一)运输、携带、邮寄国家禁止或者限制进出境货物、物品或者依法应当缴纳税款的货物、物品进出境的;......”
《海关行政处罚实施条例》(行政法规):《海关法》下位法规,各类违反海关监管规定行为、走私行为的罚则做了系统规定。《条例》第十五条:“进出口货物的品名、税则号列、数量、规格、价格、贸易方式、原产地、启运地、运抵地、最终目的地或者其他应当申报的项目未申报或者申报不实的,分别依照下列规定予以处罚,有违法所得的,没收违法所得: ...... (三)影响国家许可证件管理的,处货物价值5%以上30%以下罚款;......”
第九条:“有本实施条例第七条、第八条所列行为之一的,依照下列规定处罚:...... (二)应当提交许可证件而未提交但未偷逃税款,走私国家限制进出境的货物、物品的,没收走私货物、物品及违法所得,可以并处走私货物、物品等值以下罚款;......”
律师简评:《出口管制法》第四十条规定,“本法规定的出口管制违法行为,由国家出口管制管理部门进行处罚;法律、行政法规规定由海关处罚的,由其依照本法进行处罚。”因此虽然根据《海关法》《海关行政处罚实施条例》的规定,海关有出口管制违法行为的处罚权,不过是依照“本法”(《出口管制法》)进行处罚。
(二)法律适用:从“不尽一致”到“渐趋统一”
95起海关案例的处罚依据分析

总结一下:
1、超70%数量的案件将《出口管制法》作为海关领域出口管制违法行为的核心处罚依据,这与预判与分析一致。
2、约20%的案件适用了《海关行政处罚实施条例》,处罚决定书在事实描述中有 “实际目的国与许可证目的国不符”或 “影响国家许可证件管理”等表述,而且当事人没有被认定存在逃避海关监管的主观故意。
3、对于查明当事人存在逃避海关监管主观故意的违法行为,行为表现形式一般是伪报、瞒报等,定性为走私行为并适用《海关法》《海关行政处罚实施条例》相关条款进行处罚。
(三)量罚幅度
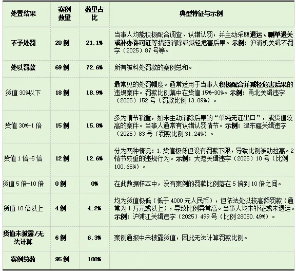
通过统计有明确货值及罚款数据的案例,量罚幅度分布如下:

【笔者说明:为准确分析,我们将案件的处置结果分为“不予处罚”和“处以罚款”两类。在罚款案例中,再根据罚款占货值的百分比进行细分。】
律师简析:
1.从前述可以清晰看出,海关在出口管制两用物项违法行为的案件查办中,量罚幅度上充分体现着过罚相当与鼓励自查自纠的原则。
海关的行政处罚明显遵循“过罚相当”原则,并充分体现了对当事人事后积极补救行为的鼓励。从统计可以看出来,“不予处罚”和“30%以下” 这两类(共占40%)的案例,绝大多数都存在“认错认罚 + 主动消除危害后果(退运/补证)”的情形。这表明企业事后的积极配合和补救措施是减轻处罚的关键因素。
2.不同处罚幅度底层逻辑分析
简言之,对于排除主观故意的违规行为,海关在处罚时即便是将《出口管制法》作为处罚依据,55.8%的案件处置结果为1倍以下罚款(含21.1%不予处罚),极少罚款数额达到《出口管制法》最低处罚幅度——违法经营额的5倍。
进一步分析:
(1)适用货值1倍以下罚款主要考量因素在于情节以及事后补救情况。货值高低并非决定性因素,即使货值较高,只要积极配合、具备从轻、减轻情节,也能适用较低比例的罚款。
(2)适用了货值1倍以上罚款的案件,主要考量除了情节严重、不良影响较大等因素外,也存在涉案货值极低,以至于与罚款绝对金额间反差巨大。比如,当货值非常小(如几百元),而法律规定的最低罚款额为数千元或上万元时,就会导致罚款比例飙升到数百甚至数万倍,这属于法律执行中的“技术性”高比例,而非执法机关有意加重惩罚。
3.关于走私行为、走私犯罪
从案例数据来看,案件被定性为走私行为、走私犯罪,其罚款(罚金)占货值的比例反而不高【如“津东丽关缉查字〔2025〕1号”(比例377.93%)、“东渡关缉查字〔2025〕3号”(比例98.33%)】。笔者分析这是因为对于走私行为,除了罚款,还常常伴随 “没收走私货物/等值价款” 的处罚;对于走私罪,则主要适用刑事罚金和人身自由刑。因此,不能简单地用罚款比例来衡量走私行为的整体处罚严厉程度。
(四)法律观察
1、罚则引用与量罚幅度“名实分离”
所有案例,排除定性为走私行为的以外,无论是引用《出口管制法》还是引用《海关行政处罚实施条例》作为对违法行为的处罚依据,最终罚款数额在可计算比例的罚款案例中,有高达83.7% (41例) 的案例罚款比例达到了货值15%及以上,呈现出罚则引用与量罚幅度“名实分离”的状况。
“名”(形式上):海关行政处罚决定书的处罚依据趋向统一引用《出口管制法》第三十四条,以符合法律适用要求。
“实”(实质上):在具体量罚(即决定罚款倍数)时,其幅度既普遍突破了《海关行政处罚裁量基准(一)》为违规行为设定的“从重处罚”上限(货值30%),又远未达到《出口管制法》规定的最低罚款标准(货值5倍)。
为清晰展示此现象,除了21.1%不予处罚结案的以外,现将其他以罚款结案的案例量罚幅度细分如下:
罚款案例处罚幅度统计


从前述表格可以看出,在全部69个罚款案例中,有59.4%的案例(41例)罚款比例达到了货值15%及以上,落入了《海关行政处罚裁量基准(一)》设定的“从重”及以上区间。
来看《海关行政处罚裁量基准(一)》第十二条:“以违法货物价值为罚基处罚的违反海关监管规定案件,按照以下规定量罚: (一)减轻行政处罚的,处违法货物价值不满百分之五的罚款; (二)从轻行政处罚的,处违法货物价值百分之五以上不满百分之十的罚款; (三)一般行政处罚的,处违法货物价值百分之十以上不满百分之十五的罚款; (四)从重行政处罚的,处违法货物价值百分之十五以上百分之三十以下的罚款。”
对照裁量基准就知道,有约60%的罚款案例,其处罚幅度已经达到甚至普遍超过了《海关行政处罚裁量基准(一)》中对违规行为的“从重处罚”起点,其中大部分案例的罚款比例远超30%的从重处罚上限;然而,这些案例的罚款数额又远未达到《出口管制法》第三十四条规定的“违法经营额五倍”这一最低罚款标准】。这么说来,海关的量罚实践既不是严格按照《出口管制法》的罚则,与《海关行政处罚裁量基准(一)》也不完全吻合。
2、简评
前述法律现象通俗的说就是掉在了相关规定的空档里,海关怎么做的呢?如前所述,引用《出口管制法》作为海关领域出口管制违法行为的处罚依据,裁量幅度似乎是将《海关行政处罚实施条例》《海关行政处罚裁量基准(一)》的规定平移到《出口管制法》的框架下,然后根据实务状况以及具体案情做了调整,笔者以为如此是一种务实合理、避免机械执法的折中方案,毕竟前述规定是在长期理论与实践磨合下形成的、针对海关领域违法行为相对成熟、合理的裁量标准。
为什么说这样处理务实呢?站到企业立场上想一想就可以理解了,如果照搬《出口管制法》违法经营额5-10倍的罚款,对于绝大多数因过失(如归类错误)而导致违规的企业来说,处罚过于严厉,如果真的非要落地执行,几乎是毁灭性的。
为什么说这样处理折中呢?在《出口管制法》明确规定了海关领域出口管制违法行为由海关依照该法进行处置的情况下,海关虽然引用该法,同时又没有完全适用其罚则,而是基于执法现状以及行政处罚过罚相当的原则参照现行相关规定进行了处理。
总之,“名实分离’的处理方式,其法理内核是《行政处罚法》第六条和第三十二条所确立的‘过罚相当’原则与‘从轻减轻’情节适用的体现,是上位法原则在具体执法领域中的灵活运用。
3、延展问题:货值、案值、违法经营额是否混同以及如何辨析?
从处罚决定书来看,货值、案值是混用的,并实质等同于作为罚款基数的违法经营额,如此混用是否合适,具体在实务中如何辨析,其实也是值得深究的话题,以后专题聊一聊。
四、观察结论与合规建议
(一)综合来看海关对于出口管制违法行为的处罚,执法依据的选择与违法行为的定性紧密相关,执法呈现出 “刚柔并济”的特点,形式上统一适用《出口管制法》,体现立法刚性与威慑力;实务中则根据企业过错程度、危害后果酌情量罚,体现了过罚相当以及行政合理性原则。对此《海关行政处罚裁量基准(一)》第三条也有体现,“海关实施行政处罚应当以事实为依据,以法律为准绳,作出的处理决定应当与违法行为的事实、性质、情节以及社会危害程度相当。”
不过本质上这是一种权宜之计,要从根本上解决问题,可能需要通过出台《两用物项出口管制条例》实施细则或者进一步细化海关裁量基准,区分情形设置不同的处罚阶梯,解决执法依据落入空挡的问题,以规范与统一执法,化解执法风险。
(二)当前国际形势复杂多变,可以预见很长一段时间出口管制的执法监督和违法惩戒仍然是各部门关注的重点,企业需要理解执法的底层逻辑与发展趋势,加强自身合规建设,方能行稳致远。
从案例来看,企业的出口管制合规风险往往来自内部合规体系缺失(尤其是商品归类能力不足) ,从而导致事实上违规。建议企业将合规重心前置于商品的准确识别与归类,并在事发后积极配合、主动消除后果,是控制法律风险的根本途径。此外企业还需要设定绝对红线,也即任何形式的伪报、瞒报等企图逃避监管的行为,都将面临性质升格和处罚升格的极大风险,是必须绝对禁止的。
附录:一图精要概览






























