2025年11月28日,国务院国资委发布《中央企业违规经营投资责任追究实施办法》(国资委令第46号,以下简称“《办法》”),自2026年1月1日起施行。这标志着历经七年试行探索的中央企业违规经营投资责任追究制度正式定型,我国国资监管体系迈入更加成熟、规范的法治化新阶段。
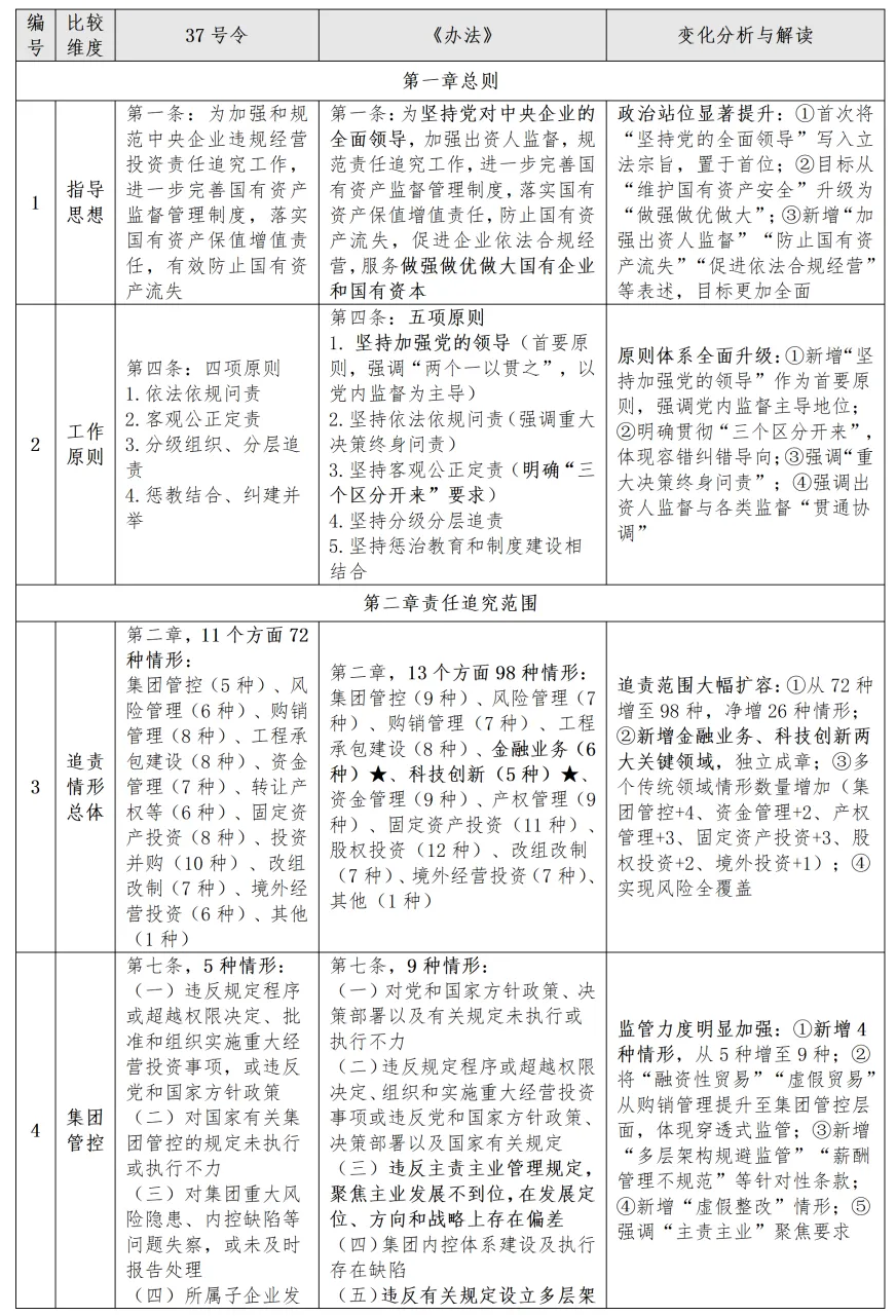
《办法》的出台,是坚决贯彻习近平总书记关于“强化国有企业经营投资责任追究”重要指示精神的重大举措,也是落实党的二十届三中全会关于“健全协同高效的国有资产监督体系”决策部署的关键制度成果。
一是责任追究体系更加严密。追责情形从《中央企业违规经营投资责任追究实施办法(试行)》(以下简称“37号令”)原有的72种系统性扩展至98种,新增金融业务和科技创新两大关键领域,将融资性贸易、虚假创新、代持股权、控股不控权等新型、隐蔽性违规行为纳入监管,实现了对经营投资风险的无死角覆盖。二是容错免责机制有温度。首次系统性构建了6类免责情形,涵盖科技研发、战略投资等改革创新关键领域,将“三个区分开来”原则制度化,为敢于担当的改革者提供了坚实的制度保障,实现了严格问责与激励创新的有机统一。三是监督追责程序更加规范。首次引入“不良后果”认定体系,突破了“唯资产损失论”的局限;新增“合法性审查”作为处理前的必经程序,确保了追责工作的公平公正与程序正义。
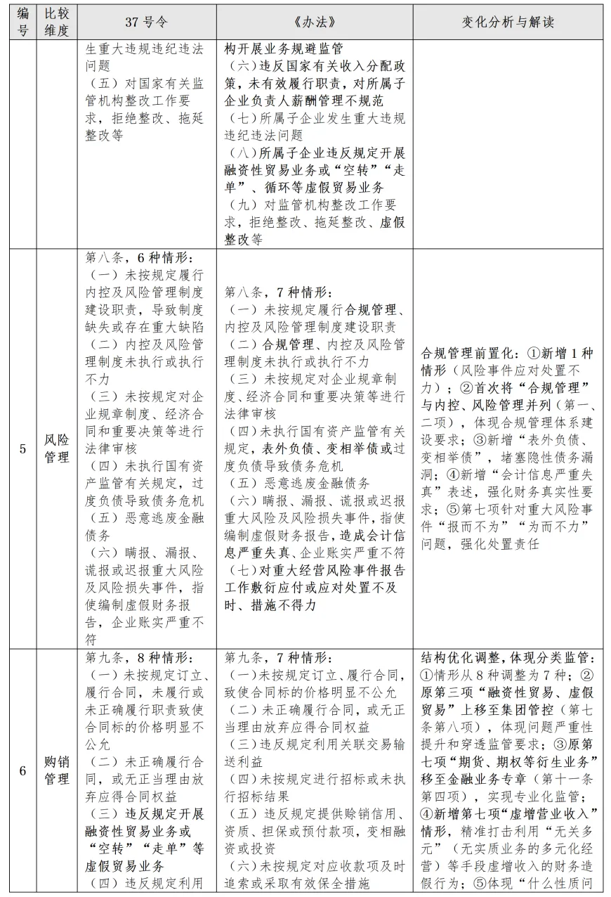
作为国资监管的核心制度安排,《办法》不仅为中央企业划定了清晰的经营“红线”,也为改革创新标明了安全的“绿带”。它将深刻影响中央企业的经营决策、风险防控和合规管理体系,推动中央企业在法治轨道上实现更高质量发展。
一、立法背景与出台意义
《办法》的正式出台,是深刻响应新时代党和国家对国有企业监督管理的新要求,是应对内外部环境深刻变化的必然产物。
(一)背景分析
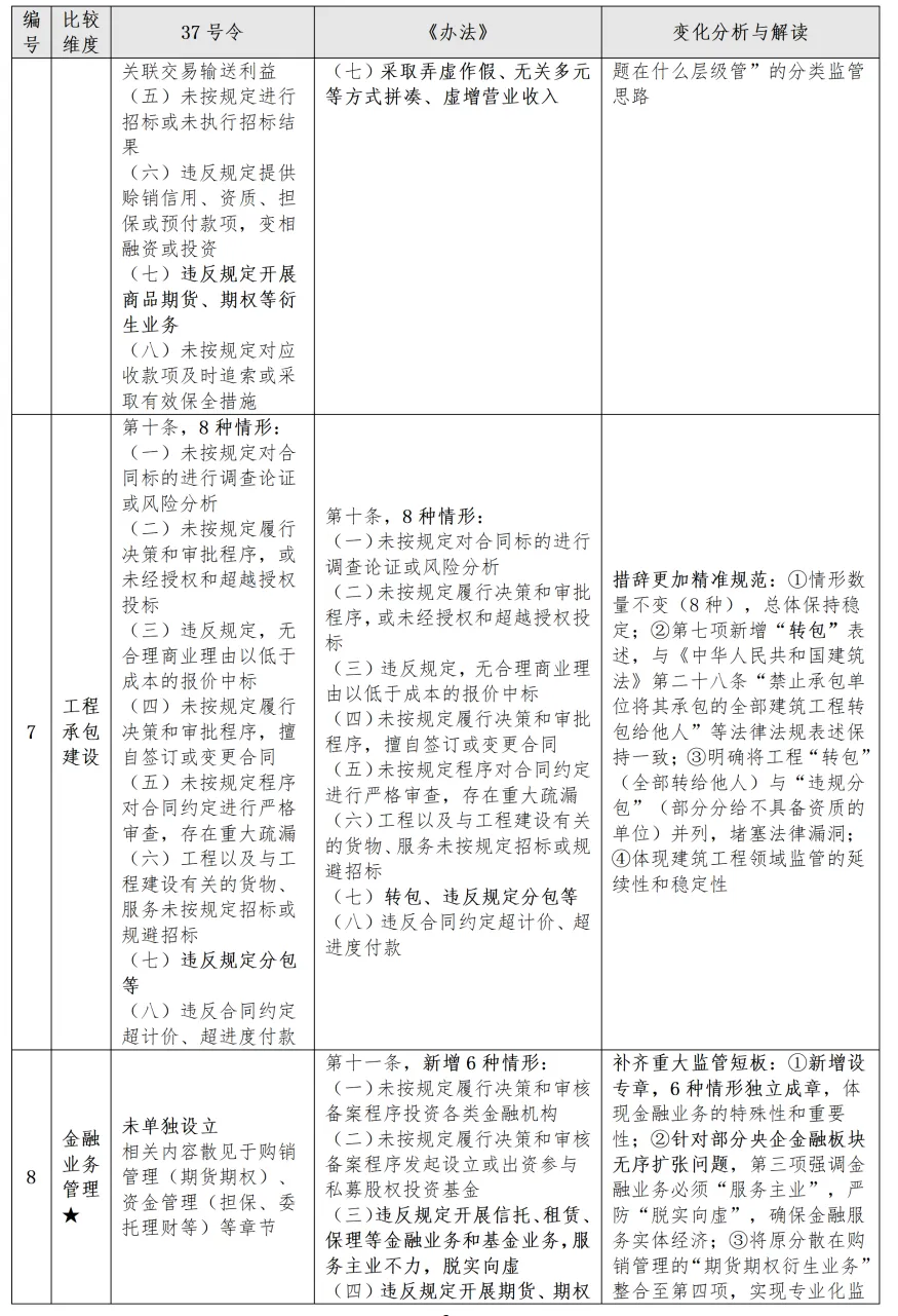
1.政治需求:贯彻党中央重大决策部署
《办法》是落实习近平总书记关于“强化国有企业经营投资责任追究”重要指示精神和党的二十大、二十届三中全会关于“健全协同高效的国有资产监督体系”决策部署的关键制度成果。同时,它也是对中央巡视反馈共性问题的制度性回应,旨在通过完善法规,形成发现、查处、整改、问责的闭环管理。
2.战略需求:防范化解重大经营投资风险
中央企业作为国家战略力量,其经营活动的风险直接关系国家经济安全。《办法》通过明确的责任追究机制,构建防止国有资产流失的制度防线,并倒逼企业强化内部控制,提升风险管理能力,确保国有资本高效服务于国家战略目标。
3.现实需求:解决新时期突出问题
《办法》的出台体现了鲜明的问题导向。一方面,针对国企改革深化过程中出现的金融“脱实向虚”、虚假贸易、伪创新等新型风险,通过扩展追责范围补齐了监管短板。另一方面,针对实践中存在的“问责泛化”担忧,通过系统增设免责条款,旨在平衡严格监管与鼓励创新,激发企业干事创业活力。
4.外部需求:应对复杂国际环境变化
面对全球经贸规则调整和地缘政治风险加剧,《办法》细化了境外经营投资的追责情形,旨在引导和督促中央企业提升海外风险防控和合规管理能力,确保国有资产在境外的安全和保值增值。
(二)法律体系定位
《办法》并非孤立的制度文件,而是在我国国有资产监督管理法律体系中承上启下、协同联动的核心组成部分。
1.坚实的上位法基础
《办法》的制定严格依据《中华人民共和国公司法》《中华人民共和国企业国有资产法》《企业国有资产监督管理暂行条例》《国有企业管理人员处分条例》和《国务院办公厅关于建立国有企业违规经营投资责任追究制度的意见》等法律法规和政策文件。它将上位法中关于责任追究的原则性规定,转化为一套涵盖责任范围、认定标准、追责程序和处理方式的完整操作规则,是对国有资产监督管理法律体系的细化和落实。
2.与相关法规的协同衔接
《办法》与2024年施行的《国有企业管理人员处分条例》在功能定位上各有侧重,共同构成了完整的问责体系。《办法》侧重于对违规经营投资行为的责任追究,而《国有企业管理人员处分条例》侧重于对管理人员违法行为的行政惩戒。《办法》通过在处理方式、影响期规则、程序衔接等方面的明确规定,实现了与《国有企业管理人员处分条例》、纪检监察规定等的无缝对接,形成了责任追究、行政处分、纪律处分、刑事追责相互贯通的监督链条。
3.在国资监管体系中的核心地位
《办法》在国资监管制度网络中扮演着“责任保障”和“行为标尺”的双重角色。《办法》为投资、财务、产权等其他各项监管制度的有效执行提供了强有力的责任保障,确保了国资监管指令的权威性和严肃性。同时,《办法》通过列举98种追责情形,为中央企业经营管理行为划定了清晰的“底线”,成为企业开展合规管理、进行风险自查的根本依据,引导企业将合规要求内嵌到业务全流程。
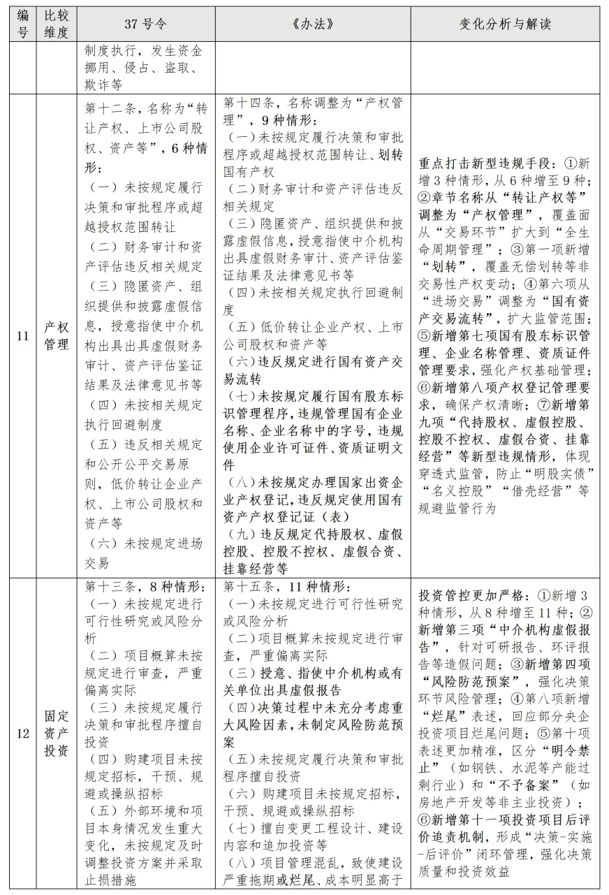
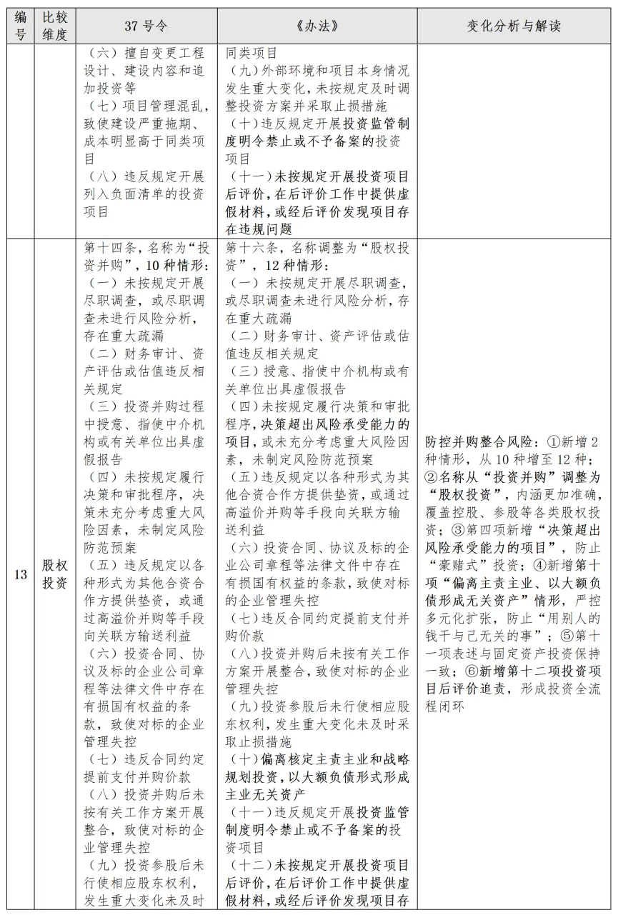
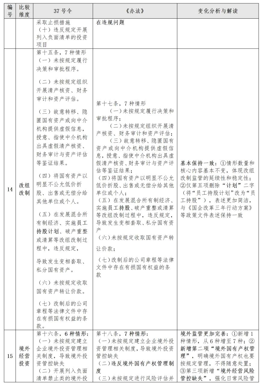
二、《办法》相较37号令的主要变化
















三、《办法》的核心内容解读
《办法》在承继原有制度框架的基础上,通过实质性修订,确立了“13个方面98种”责任追究情形。这一体系的重构,并非简单的数量叠加,而是基于新时期国有资产监管目标,对中央企业经营投资风险进行的系统性梳理和精准化界定,具有深刻的战略意义和鲜明的合规导向。
(一)“13+98”责任追究体系的战略意义
《办法》将责任追究范围从原有的“11个方面72种”扩展至“13个方面98种”,其核心逻辑在于构建全领域、全流程、穿透式的监督闭环,旨在解决监管实践中存在的制度空白和适用模糊问题,推动中央企业提升治理效能。
1. 监管维度的结构性升级:从“基础规范”迈向“全面覆盖”
本次修订新增“金融业务”和“科技创新”两个独立章节,标志着国资监管从传统的关注实体经营风险,向关注资本运作风险和创新要素管理风险延伸。
(1)适应多元化经营格局
随着中央企业业务布局的多元化,金融投资和科技研发已成为占用国有资本的重要领域。原有条款分散在“资金管理”或“购销管理”中,难以体现这两类业务的特殊风险特征。《办法》将其独立成章,确立了与实体经营并重的监管地位。
(2)强化穿透式监管要求
《办法》在集团管控、产权管理等章节中,增加了针对“多层架构”“代持股权”“挂靠经营”等规避监管行为的追责条款。这表明监管层级不再局限于法人层级,而是依据“实质重于形式”的原则,要求企业穿透股权结构和法律形式,对实际控制权和底层资产风险负责。
2. 金融业务管理:确立“脱实向虚”的否定性评价标准
《办法》第十一条增设金融业务管理专章,其立法意图在于通过严格的负面清单管理,纠正部分企业过度金融化倾向,引导国有资本回归实体经济。
(1)界定功能性合规边界
条款明确将“服务主业不力,脱实向虚”列为追责情形,这意味着中央企业开展金融业务的合规性判断,不仅取决于程序是否合法、是否盈利,更取决于其是否发挥了服务主业、降低产业链成本的功能性作用。
(2)严控系统性金融风险
针对私募基金、金融衍生品、信托等高风险业务,条款强调了决策程序的提级管理和风险防控的专业性要求。特别是对非法集资、违规吸储等行为的禁止,旨在切断外部金融风险向中央企业传递的通道,保障国有资本安全。
3. 科技创新管理:构建科研投入产出的真实性约束机制
《办法》第十二条增设科技创新管理专章,旨在解决科研投入虚高、产出效能不彰等问题,保障国家科技战略的有效落地。
(1)打击形式主义与数据造假
针对“伪创新”“伪国产”以及虚报研发投入等行为进行追责,旨在通过严厉的惩戒机制,挤出科研数据的“水分”,确保科技创新成果的真实性和含金量。
(2)规范科研资金使用效能
条款覆盖了从项目申报、经费使用到成果转化的全过程,严厉打击骗取、套取、挪用科研资金的行为,确保有限的科研资源精准配置到关键核心技术攻关等战略任务上。
4. 传统重点领域的制度补强:强化全生命周期管理
在集团管控、投资管理、产权管理等传统领域,《办法》通过增设条款,修补了监管漏洞,强化了全链条责任。
(1)集团管控的实质化
将“融资性贸易”及“虚假贸易”上移至集团管控章节,明确了集团总部对下属企业业务真实性的最终管控责任,防止集团管控流于形式。
(2)投资管理的闭环化
在固定资产投资和股权投资章节中,均增加了“未按规定开展投资项目后评价”的追责情形。这确立了“决策—实施—后评价”的完整管理闭环,要求决策者不仅对审批行为负责,更要对投资的最终绩效负责,有效遏制盲目投资冲动。
(3)产权管理的严密化
针对“控股不控权”等混合所有制改革中出现的新问题,增加了相应的追责条款,强调国有股东必须依法行使股东权利,确保国有资产在产权流转和合资合作中的控制力与保值增值。
综上所述,“13+98”责任追究体系的建立,为中央企业划定了更为清晰、严密的经营行为边界,要求企业必须建立起与之相适应的内控体系,实现从“被动合规”向“主动管理”的转变。
(二)首创“6类免责”的容错机制
《办法》第四章第三十六条系统性地创设免责条款,是本次修订中一项具有标志性意义的制度安排。其目的在于建立科学、规范的容错纠错机制,为在改革创新中履行相应职责的人员提供明确的制度支持,以解决部分管理人员因担心问责而可能出现的履职不积极问题,从而鼓励企业主动承担改革与创新的任务。
1.免责条款的制度突破
《办法》设立免责条款,标志着责任追究制度从单一的惩戒功能,向问责与激励相容的平衡体系发展,其制度突破性主要体现在以下两个方面:
(1)将“三个区分开来”原则制度化、具体化
“三个区分开来”是党中央关于干部管理和容错纠错的重要指导原则。《办法》通过设置具体的免责情形,将此宏观政策原则转化为可执行的法律规则。例如,将“因缺乏经验、先行先试”导致的未达预期纳入免责范围,是对“把干部在推进改革中因缺乏经验、先行先试出现的失误和错误,同明知故犯的违纪违法行为区分开来”的直接落实;通过设定“没有牟取非法利益”的前提条件,则是对“把为推动发展的无意过失,同为谋取私利的违纪违法行为区分开来”的精准界定。
(2)实现了从“减轻处理”到“免予追责”的性质转变
37号令虽然规定了“从轻或减轻处理”的情形,但其法律性质仍以认定责任人“有过错”为前提,仅在处理幅度上予以裁量。而《办法》创设的“免予承担责任”条款,则是在满足特定条件的情况下,认定相关人员的行为虽未达到预期效果,但不构成应受追究的过错。这种从“有过错但从轻处罚”到“已尽职故不予追责”的定性转变,从根本上为改革创新人员提供了更强的履职保障。
2.六类免责情形的深度解析
《办法》第三十六条精准聚焦中央企业承担国家战略、深化改革、推动创新的关键领域,详细列举了六类可以免责的具体情形:

3.免责的前提条件和程序要求:规范免责条款的适用
为了确保免责条款的严肃性和规范性,防止其被不当使用,《办法》设置了严格的实体前提和程序要求。
(1)前提条件
《办法》第三十六条规定,适用免责必须同时满足四个前提条件,缺一不可:
一是依法合规经营:此为程序性前提。即整个经营投资行为的决策和执行过程必须符合法律法规和内部管理规定。若行为本身存在程序违法或违规,则不能适用免责。
二是履行忠实义务和勤勉尽责义务:此为主观性前提。要求相关人员必须是出于维护企业利益的动机(忠实义务),并且付出了一个理性、谨慎的管理者应有的努力(勤勉义务)。
三是没有牟取非法利益:此为廉洁性前提。明确将为个人或特定关系人谋取私利的行为排除在免责范围之外,确保容错机制不被用于掩盖腐败行为。
四是未造成重大资产损失和重大不良后果:此为后果严重性前提。为容错设定了明确的界限。即便是出于公心、程序合规的创新探索,如果其失败造成的损失或后果超出了企业可承受的范围,达到了“重大”级别,相关责任人仍需承担相应的责任。这体现了对国有资产安全高度负责的原则。
(2)程序要求
《办法》明确规定,免责的认定必须“经综合研判并按有关规定履行审批程序”。具体如下:
一是免责不能自行宣布:相关人员不能自我认定符合免责条件,必须启动正式的认定程序。
二是需要进行综合研判:责任追究机构需要对行为的动机、过程、结果、外部环境等所有要素进行全面、客观地分析和判断。
三是必须履行审批程序:免责决定必须由有权机构(如企业党委(党组)、上级企业或国资委)按照规定的权限和流程进行审批。这确保了免责认定的严肃性、权威性和规范性,防止在基层企业被滥用。
综上所述,《办法》通过首创“6类免责情形”,并辅以严格的“4个前提+1个程序”,构建了一套科学、严谨、可操作的容错机制。它在明确责任边界的同时,也为改革创新活动界定了受保护的范围,实现了严格管理与支持探索、激励与约束的有机统一,对于营造鼓励创新、宽容失败的制度环境,推动中央企业在服务国家战略中敢于作为、善于作为具有至关重要的作用。
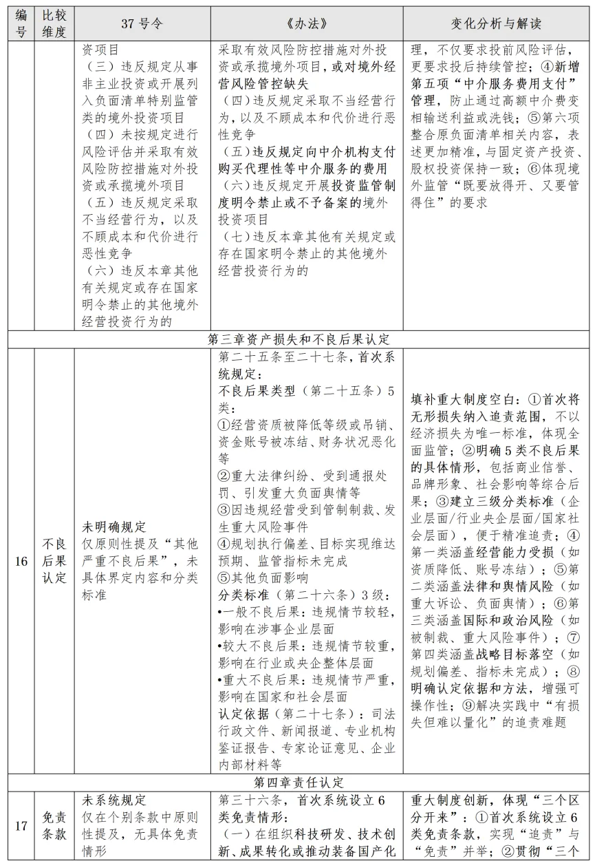
(三)建立“三级五类”的不良后果认定体系
《办法》第三章是对37号令的重大发展和完善,其核心突破在于首次系统性地构建了“不良后果”的认定体系。这一制度创新,标志着中央企业的责任追究不再仅仅以可量化的财务损失为唯一标尺,而是扩展至对企业商誉、品牌形象、战略发展、持续经营能力乃至国家利益等非财务性、无形性损害的全面评价,解决了长期困扰责任追究实践的“无损失难追责”问题。
1.制度创新意义:从“单一财务维度”到“综合价值维度”的转变
37号令的责任追究主要与“资产损失”挂钩,这在实践中暴露出一定局限性。许多违规行为,如违规担保导致企业信用评级下降、关键技术研发失败导致错失产业发展机遇、不当言论引发重大负面舆情等,对其造成的损害虽然巨大,但短期内难以直接换算为财务报表上的损失金额,导致追责工作缺乏明确依据。《办法》第三章的规定,实现了从“单一财务维度”向“综合价值维度”的深刻转变。
(1)首次将无形损失纳入追责范围
通过明确界定“其他不良后果”,《办法》将企业的商业信誉、品牌价值、经营资质、战略机遇、社会形象等无形资产的减损,正式纳入了责任追究的考量范围。这使得责任追究的覆盖面更加完整,能够更全面地反映违规行为对企业整体价值的实际损害。
(2)确立“损失+后果”双重评价标准
《办法》第三十八条等处理条款明确将“资产损失或其他不良后果”作为启动处理程序的并列条件。这意味着,即便一项违规行为未造成直接的经济损失,但如果产生了严重的不良后果,同样可以对相关责任人进行严肃追究。这一双重标准的确立,堵住了过去仅以财务损失论责的制度漏洞。
(3)破解“有损害难量化”的追责难题
通过对不良后果进行类型化、层级化的界定,为那些难以用货币计量的损害提供了定性、定级的标准。这为责任追究机构在面对非财务性损害时,如何准确判断其严重程度并匹配相应的处理措施,提供了清晰、可操作的指引,极大地增强了制度的适用性和威慑力。
2.五类不良后果情形
《办法》第二十五条通过列举法,将实践中常见的不良后果归纳为五大类型,实现了对非财务风险的精准识别和全面覆盖。
(1)第一类:经营能力受损类
该条款关注的是对企业持续经营根基的损害,包括“经营资质被降低等级或吊销、银行资金账号被冻结、财务状况恶化等,导致……持续经营能力下降的”。这些后果直接削弱了企业的市场准入资格、融资能力和生存发展能力,是企业生命力的直接体现。
(2)第二类:法律与声誉风险类
该条款聚焦于企业外部形象和社会评价的损害,包括“出现重大法律纠纷、受到行业管理部门通报处罚、引发重大负面舆情等,致使……商业信誉,以及依法合规经营形象受损的”。在现代市场经济中,商誉和品牌形象是企业核心竞争力的重要组成部分,其受损往往意味着市场份额的流失和客户信任的丧失。
(3)第三类:外部合规与政治风险类
该条款主要针对全球化经营背景下的重大外部风险,包括“因违规经营,受到有关方面管制、制裁,发生重大经营风险事件,产生重大负面影响的”。这直接回应了当前复杂的国际环境,将因违反国际规则、东道国法律等导致的被制裁、被列入“实体清单”等严重后果纳入追责范围,体现了对境外经营合规风险的高度重视。
(4)第四类:战略执行偏差类
该条款关注的是对企业长远发展目标的损害,包括“发生国有资产监管或行业管理相关规划执行落实偏差较大、重要工作目标实现未达预期、重要监管指标未能完成等”。这突破了仅关注单体项目成败的局限,将责任追究上升到企业战略执行层面,对于未能有效落实国家产业规划、国资监管要求、企业自身发展战略的行为,即使没有直接损失,也可因其对战略目标的负面影响而被追责。
(5)第五类:兜底条款
即“其他对企业、社会和国家等造成的负面影响”。此项规定保持了制度的开放性,为未来可能出现的新型不良后果预留了认定空间。
3.三级分类标准
在对不良后果进行类型划分的基础上,《办法》第二十六条进一步创新性地提出了一个基于“违规情节”和“影响范围”的三级分类标准,为不良后果的严重程度提供了清晰的判断标尺,从而为后续的处理提供了“量刑”依据。

这套三级分类标准,与《办法》第三章关于资产损失“一般、较大、重大”的划分标准,以及第五章关于责任处理的三个档次,形成了一一对应的逻辑关系。它使得责任追究机构在处理案件时,能够依据不良后果的严重等级,精准适用相应的处理措施,实现了定性与定量的结合,确保了责任追究的公平、公正和罚当其责。同时,《办法》第二十七条还明确了不良后果的认定可以综合采信司法行政文件、新闻报道、专业机构报告、专家意见等多种证据材料,确保了认定过程的客观性和权威性。
(四)完善责任追究处理与程序体系
《办法》第五章和第七章对责任追究的处理方式、适用标准及工作程序进行了系统性重构。通过构建阶梯化的处理体系、科学化的量化标准以及法治化的程序规范,确保责任追究工作在实体上罚当其责,在程序上合法合规。
1. 处理方式的“1+5”优化升级
《办法》第三十七条将责任追究处理方式从原有的五类调整为六类,构建了“1类轻微处理 + 5类实体处理”的阶梯式问责体系,并实现了与国家监察法律法规的深度衔接。
(1)确立“批评或诫勉”的独立适用地位
《办法》将“批评或诫勉”(包含批评教育、责令书面检查、通报批评、诫勉)从原有的组织处理范畴中剥离,作为第一档独立的处理方式。这一调整确立了针对“一般资产损失或一般不良后果”的轻微违规行为的法定处理手段。它解决了原有制度中轻微问责与职务调整混同的问题,使得处理措施的严厉程度与违规行为的危害程度更加匹配,体现了“罚当其责”的原则。尽管将其单列,但《办法》第四十三条明确规定了相应的后果:受到诫勉处理的,六个月内不得提拔或进一步使用。这保持了问责的严肃性,防止处理流于形式。
(2)组织处理的精简与规范
将组织处理严格限定为“停职检查、调整职务、责令辞职、免职、降职”五种法定形态,这一修订使中央企业的组织处理措施与《党政领导干部选拔任用工作条例》及中央组织部关于干部管理的规范用语保持一致,消除了因术语不统一导致的执行歧义,增强了处理决定的合规性和权威性。
(3)与《国有企业管理人员处分条例》的法定衔接
《办法》第三十七条第五项将原有的“纪律处分”修改为“处分”,并明确列举了“警告、记过、记大过、降级、撤职、开除”六种法定处分类型。
这一修订是针对2024年9月1日起施行的《国有企业管理人员处分条例》的适应性调整。它确立了“责任追究”与“违法处分”的双轨并行机制:对于违规经营投资行为,既要依据《办法》进行经济扣款和职务调整,触犯法律法规的,还必须依据《处分条例》给予法定处分。《办法》第四十三条规定,同时受到责任追究处理和处分的,其对职务提拔使用的影响期按照较长的规定执行,解决了不同规章制度间惩戒效力冲突的问题。
2. 处理标准的科学化调整
《办法》针对实践中存在的薪酬扣减计算难、责任边界不清等问题,对处理标准进行了优化。
(1)任期激励计算周期的优化
将扣减任期激励收入的计算基数,从原办法的“责任认定年度(含)前三年”调整为“所在任期或最近一个完整任期”。这一修订适应了国有企业推行任期制和契约化管理的改革要求,解决了因任职不满三年或跨任期导致计算基数不明确的实务难题。
(2)设定薪酬累计扣减上限
《办法》第四十二条新增规定,对同一责任人在同一年度内发生不同违规事件的,薪酬扣减比例累计不超过100%。这一规定体现了比例原则,防止因过度追索导致责任人基本生活权益受损,保障了惩戒措施的合理性。
(3)明确上级企业责任标准
《办法》第三十九条细化了中央企业所属子企业发生违规问题时,上级企业有关人员的责任追究标准。特别是针对“资产损失或其他不良后果”的情形,明确了相应的组织处理和薪酬扣减幅度,强化了集团层面的穿透式监管责任。
3. 终身追责的实质化赋能
《办法》第五十一条和第五十二条通过具体化的惩戒措施,确保“重大决策终身问责”原则具有可执行性。
(1)退休人员的实质性追责
《办法》明确规定对已退休的责任人,应当视同在职人员进行责任认定。若需给予免职、降职处理的,应当按照规定相应调整其享受的退休待遇;造成国有资产损失的,还可以依法追究其经济赔偿责任。这填补了退休人员管理监督的制度空白。
(2)离职与调任人员的责任延续
《办法》确立了责任追究的追溯力,明确相关责任人即使已调任其他单位或离职,仍需承担相应的纪律责任和经济责任。
(3)离职人员薪酬追索的量化方法
《办法》针对已不在本企业领取薪酬的责任人,规定按其“离职前一个完整任职年度全部绩效年薪”及“最近一个完整任期激励收入总和”作为计算基数进行追索,解决了离职人员经济惩戒无法量化的操作性障碍。
4. 追责程序的法治化提升
《办法》第七章对工作程序进行了严格规范,显著提升了责任追究的程序正义。
(1)确立“六步法”闭环流程
《办法》明确责任追究工作应当遵循“受理、初步核实、分类处置、核查或调查、处理、整改”六个法定环节。其中,将“核查”升级为“核查或调查”,并赋予工作组“听取汇报”等调查权限,强化了事实查证能力。
(2)增设“合法性审查”必经程序
《办法》第七十六条创新性地规定,在形成核查(调查)报告和责任认定报告后,必须进行合法性审查。这是作出处理决定前的必经程序,旨在确保事实认定清楚、证据确凿、定性准确、法律适用正确,有效防范法律风险。
(3)构建监督协同机制
《办法》第八十三条明确要求加强与审计、巡视、纪检监察等部门的协同配合。这不仅涉及线索移送,更强调了对审计发现问题、巡视反馈问题等监督成果的直接运用,减少重复检查,提升监督效能。
四、《办法》对中央企业的核心影响与合规管理建议
《办法》的正式施行,对中央企业的经营管理提出了更高、更严的合规要求。企业必须从战略高度认识到,合规管理不再是可有可无的“装饰品”,而是保障企业生存和发展的“生命线”。面对新规,中央企业应迅速行动,系统性地审视和重塑自身的风险防控与合规管理体系,确保经营行为全面对标《办法》要求。
(一)建立“全覆盖”的合规风险防控体系
《办法》构建的“13+98”追责清单,实质上为中央企业提供了一份全面、详尽的风险地图。企业必须以此为纲,建立起覆盖所有业务领域、所有管理层级、所有经营环节的风险防控体系,对违规行为保持“零容忍”态势。
1.对照98种情形,全面排查和识别风险点
这是贯彻落实《办法》的首要和基础性工作。企业应立即组织法律、合规、风控、审计、财务及各业务部门,系统性地开展风险排查工作。
(1)制定动态更新的风险识别清单
以《办法》第二章第七条至第十九条的98种情形为蓝本,逐条逐项分解,结合企业自身的业务特点和组织架构,编制一份详细的《违规经营投资风险识别与控制清单》。该清单应明确每一项风险点的具体表现形式、可能涉及的部门和岗位、现有的控制措施以及制度依据,并建立动态更新机制,根据业务变化和监管政策调整及时修订。
(2)重点关注新增26种情形
《办法》新增的26种情形是本次修订的重点,往往反映了监管的新趋势和实践中暴露出的新问题。企业应将这些新增情形作为排查的重中之重,例如:
集团管控层面的“违反主责主业管理规定”“设立多层架构规避监管”“虚假整改”等;风险管理层面的“未履行合规管理职责”“表外负债、变相举债”等;产权管理层面的“代持股权、虚假控股、控股不控权”等;投资管理层面的“未开展投资后评价”等。确保对这些新风险点的识别无遗漏,控制措施有保障。
(3)特别聚焦两大新增领域
金融业务和科技创新是《办法》新增的独立章节,风险专业性强、隐蔽性高,必须进行专项、深入的排查。
①金融业务领域
全面梳理企业及其下属单位开展的各类金融和类金融业务,对照《办法》第十一条的6种情形,严格审查是否存在“脱实向虚”、违规设立基金、非法集资、违规开展衍生品交易等问题。
②科技创新领域
对企业承担的重大科研项目、享受的研发补贴、申报的科技奖励等进行全面核查,对照《办法》第十二条的5种情形,坚决杜绝“伪创新、伪国产”、骗取套取科研经费、虚报研发投入等行为。
2.完善内控制度体系,将《办法》要求内化为制度规范
风险排查的最终目的是要通过制度建设来固化成果,形成长效机制。企业应以《办法》为标尺,对现有内部控制和风险管理制度体系进行一次全面的“体检”和升级。
(1)提升合规管理体系的战略地位
根据《办法》第八条的要求,将合规管理与内控、风险管理置于同等重要的位置,建立健全独立的合规管理组织体系。确保首席合规官或合规管理负责人在重大决策中的话语权,推动合规要求融入业务前端。
(2)系统性修订和完善相关管理制度
对照98种追责情形,系统梳理与之相关的投资管理、资金管理、采购管理、合同管理、产权管理、境外投资管理等各项内部制度。对于制度存在空白、标准模糊或与《办法》要求不符的,必须立即修订完善,确保企业内部的“法律法规”与国资监管的“最高指令”保持高度一致。
(3)细化关键环节的操作流程和规范
制度的生命力在于执行。企业不仅要完善宏观的管理办法,更要将《办法》的要求分解、细化到具体的业务操作流程(SOP)中。例如,在投资决策流程中,必须明确尽职调查、可行性研究、风险评估、法律审核、合规审查等每一个环节的具体要求、标准和责任人,并确保所有决策过程全程留痕、有据可查。
3.加强重点领域专项治理
对于排查中发现的高风险领域和突出问题,必须采取专项治理行动,集中力量予以解决,防止风险积聚、蔓延。
(1)开展融资性贸易、虚假贸易的清理整顿
鉴于《办法》已将此类行为提升至集团管控层面,集团总部应牵头对所有下属企业的贸易业务进行一次彻底的穿透式核查,坚决清理不具有商业实质的“空转”“走单”业务,剥离高风险的融资性贸易,推动贸易业务回归服务主业、创造价值的本源。
(2)实施金融业务合规专项整治
对企业金融板块进行全面风险评估,坚决收缩、退出超越自身风险管控能力的业务。严格规范资金池、关联交易、对外担保等行为,确保所有金融业务都围绕主业产业链开展,严防资金“脱实向虚”。
(3)启动科技创新项目真实性核查
组织财务、审计和技术专家,对重大科研项目的立项依据、研发过程、经费使用、成果产出进行全面复核,挤掉研发投入的“水分”,确保每一分科研经费都用在“刀刃上”。
(4)推进多层级、长链条法人户数的清理规范
针对“设立多层架构规避监管”的问题,企业应加快推进“压减”工作,清理注销无实质经营活动的“空壳”公司,优化股权结构,缩短管理链条,提升集团管控的透明度和穿透力。
通过以上“排查-建制-治理”三步走,企业可以逐步建立起一个以《办法》为准绳,横向到边、纵向到底,事前防范、事中控制、事后追惩相结合的全覆盖、零容忍风险防控体系,从而在源头上最大限度地预防和减少违规经营投资行为的发生。
(二)健全“党委领导、分级负责”的责任体系
《办法》不仅划定了违规行为的“红线”,更重要的是厘清了责任的归属。其核心影响在于推动中央企业构建一个党委(党组)总揽全局、各治理主体权责明晰、各管理层级责任层层落实的纵向到底、横向到边的责任体系。企业必须从根本上改变过去责任认定模糊、压力传导层层递减的状况。
1.强化党委(党组)的领导责任,确保责任追究的政治方向与组织保障
《办法》在总则和工作职责章节中反复强调“坚持党的领导”,将责任追究工作置于企业党委(党组)的统一领导之下。这要求企业必须在治理结构和工作机制上,将党的领导落到实处。
(1)确立党委(党组)对责任追究工作的领导地位
企业应通过修订内部治理文件(如党委会/党组会议事规则、董事会议事规则等),明确责任追究工作的重大事项,如重大案件的立案、处理意见的审定、免责事项的审批等,必须由党委(党组)会议审议决定。这确保了责任追究工作始终保持正确的政治方向,并能够有效整合企业内部资源,排除追责工作可能遇到的阻力。
(2)严格落实党委(党组)前置研究讨论重大经营管理事项程序
重大经营投资决策是违规行为的源头。企业必须严格执行国资委关于落实“三重一大”决策制度的相关规定,将党委(党组)前置研究讨论作为董事会、经理层决策重大经营投资事项的必经程序。在研究讨论中,党委(党组)要重点对事项是否符合党的路线方针政策、是否符合国家发展战略、是否存在重大政治和法律合规风险等进行把关。完备的前置研究程序,是集体决策免责条款适用的重要依据,也是防范“一把手”个人专断导致违规决策的关键机制。
(3)建立党委(党组)定期研究风险与合规问题的长效机制
党委(党组)不能只在问题发生后才介入,更应加强事前和事中的领导。建议建立党委(党组)定期听取合规管理、风险管理、内部审计工作汇报的制度,每半年或每季度专题研究企业面临的重大风险和突出合规问题,对苗头性、倾向性问题及时作出部署,将风险防控和合规管理作为党委(党组)履行全面从严治党主体责任的重要内容,推动责任追究从“事后惩戒”向“事前预防”延伸。
2.明确各层级管理责任,推动责任压力精准传导
《办法》通过细化直接责任、主管责任和领导责任,特别是明确企业负责人承担直接责任的6种情形,为企业构建分级分层的责任落实体系提供了清晰指引。企业应以此为契机,打破责任“大锅饭”,实现压力从集团总部到一线单元的无衰减传导。
(1)对照“一把手”直接责任6种情形开展自查与规范
所有层级的企业主要负责人,应以《办法》第二十九条为镜鉴,深刻检视自身在决策和管理行为中是否存在:直接违规或共同违规:本人是否直接参与或组织实施了违规行为;授意指使或纵容包庇:是否存在明示或暗示下属违规操作的行为;程序僭越或权限超越:是否存在绕过集体决策程序或超越自身权限直接拍板的行为;违反民主集中制:是否存在不顾多数人反对意见而强行决策的行为;不当授权或授权后失管:是否存在将自身核心职责不当授权,或授权后对被授权人的行为疏于监督的问题。
企业应针对这些情形,完善主要负责人的权力运行制约和监督机制,特别是规范其在授权管理、会议决策等环节的行为。
(2)建立自上而下的责任分解与承诺机制
集团总部应带头将《办法》中规定的各类责任,通过岗位说明书、年度经营业绩责任书、专项工作责任状等形式,层层分解至各级子企业、各部门及关键岗位。例如,在签订年度经营业绩责任书时,不仅要明确经营指标,更要单列“合规与风险管理责任”章节,明确责任人若发生《办法》所列违规情形需承担的责任,形成“权责利”相统一的契约化管理。
(3)推行基于岗位的责任清单管理
为实现责任的精准化和可视化,企业应组织编制《关键岗位合规责任清单》。该清单应明确列出不同岗位(如投资经理、采购主管、财务总监、项目负责人等)在日常工作中可能触碰的《办法》具体条款,以及其应履行的合规义务。责任清单应作为员工上岗培训、日常考核和责任追究的直接依据,使每一位员工都清楚自己岗位的“责任田”和“高压线”,从源头上压实全员合规责任。
通过以上举措,企业可以构建起一个以党委(党组)为核心,以分管领导、部门负责人、关键岗位人员为支撑,权责对等、分工明确、追责有据的完整责任链条,确保《办法》的各项要求真正内化为各层级管理人员的自觉行动和硬性约束。
(三)构建“激励与约束并重”的容错纠错机制
《办法》第三十六条首次系统性地引入免责条款,是本次修订的核心亮点,其直接影响在于引导中央企业从过去单一的、以惩戒为主的追责模式,转向激励创新与严肃问责并重、容错与纠错相结合的更为科学、平衡的管理模式。企业必须深刻领会立法精神,主动建立和完善内部的容错纠错机制,为敢于担当、锐意改革的干部职工提供坚实的制度保障,营造干事创业的良好氛围。
1.准确理解与审慎适用免责条款
免责条款是为改革创新者“松绑”,而非为违规乱为者“开脱”。企业在适用时,必须坚持原则、严格把关,确保条款的运用不偏离立法本意。
(1)深入理解6类免责情形的适用边界
企业相关部门应组织专题学习,对《办法》第三十六条列举的6类免责情形进行深入解读,并结合企业实际编制内部适用指引。
①对于科技创新、战略投资等探索性业务(第一、二类),核心在于界定行为是否属于“试验探索性强”“缺乏经验、先行先试”的范畴,并能够证明损失或未达预期的结果是由“不确定性大”“技术路线调整”“不可预见的外部变化”等客观因素导致,而非主观上的重大过失。
②对于改革重组中的资产处置(第三类),关键在于证明损失是因“无法先行预见的政策重大调整、外部环境重大变化”所致,而非在处置过程中存在程序违规或利益输送。
③对于集体决策中的反对意见(第四类),必须有明确的、记录在案的反对或保留意见作为证据,口头、模糊的表态不足以作为免责依据。
④对于“尽职免责”(第五类),核心是证明相关人员在决策和执行中已经履行了与其岗位职责相匹配的审慎注意义务,且损失是由“不可抗力、难以预见”的客观因素造成。
(2)严格遵守免责适用的四个前提条件
这四个前提是适用免责条款的“资格门槛”,企业在研判时必须逐一核对,确保完全满足:
①程序合规是基础:审查整个经营投资行为的决策、执行过程是否完全符合国家法律法规和企业内部制度规定。任何程序上的重大瑕疵都可能导致免责条款不适用。
②主观善意是核心:审查相关人员的行为动机是否是为公,即为了企业利益和发展,不存在为个人或特定关系人牟取非法利益的情形。
③勤勉尽责是标准:审查相关人员是否付出了应有的努力,履行了必要的调查、研究、论证、风险评估等职责。不能以“探索创新”为名,行“盲目决策、草率行事”之实。
④后果可控是底线:审查行为造成的资产损失或不良后果是否达到了“重大”级别。对于造成重大损失或后果的,即便符合其他免责条件,相关责任人(特别是决策者和主要领导)可能仍需承担相应的责任,只是在处理上可以酌情考虑。
(3)规范免责事项的内部审批程序
企业应在内部责任追究制度中,明确免责事项的申请、受理、调查、研判和审批流程。通常,免责决定应由企业党委(党组)或其授权的专门委员会(如合规与风险管理委员会)经过集体审议后作出,并报上级企业或国资委备案,确保免责认定的严肃性和权威性。
2.建立前置性的免责事项预审与风险隔离机制
为更好地适用免责条款,更重要的是将容错机制从事后认定前置到事前预防和事中管理,主动为创新行为构建“安全区”。
(1)建立重大创新项目的风险评估与备案机制
对于拟开展的、符合《办法》免责情形第一、二类特征的重大科技创新、战略性新兴产业投资等项目,企业可在立项决策阶段,就组织技术、市场、法律、财务专家进行联合评估,对其“探索性”“不确定性”“风险等级”等进行客观界定,并形成专项评估报告。对于认定属于高风险、高不确定性的创新项目,可在履行完决策程序后,向董事会或专门委员会进行备案。这一前置性的评估和备案,可以为日后若项目失败需要启动免责程序时,提供强有力的证明材料。
(2)强化关键决策与执行过程的全程留痕
免责认定的核心在于证明“勤勉尽责”。因此,企业必须强化对创新项目决策和执行过程的管理。
决策过程中,所有相关的会议纪要、专家论证意见、风险评估报告、法律意见书、可行性研究报告等文件,都必须完整、规范地归档保存。执行过程中,对于项目执行中的重大节点、遇到的困难、内外部环境的变化、为应对变化所采取的措施等,都应通过项目周报、专题会议纪要等形式进行详细记录。完备的过程记录是证明“已履职尽责”的最直接证据。
(3)保障并规范集体决策中不同意见的表达与记录
为了让《办法》第四类免责情形能够真正落地,企业应在议事规则中明确:
确保与会人员有充分的时间和机会就议题发表不同意见。要求会议记录人员必须对与会人员的明确反对意见或保留意见,及其阐述的核心理由,进行准确、完整的记录。记录内容应由发言人本人签字确认,以确保其真实性和严肃性。这不仅保护了提出不同意见的个人,也有助于提升整个决策过程的审慎性。
通过建立上述机制,企业能够将容错纠错从一个被动的、事后的追认程序,转变为一个主动的、贯穿项目全生命周期的风险管理过程。这不仅能让改革创新者在投身工作时更有底气,也使得企业在鼓励创新的同时,能够对风险进行更有效的识别和管控,真正实现激励与约束的有机统一。
(四)完善“事前事中事后”的闭环管理
《办法》的追责条款贯穿了经营投资活动的全过程,其深远影响在于推动中央企业必须构建一个从决策源头到最终结果、环环相扣的全流程闭环管理体系。企业应摒弃过去那种重决策、轻过程,或重结果、轻程序的管理模式,建立起事前有效防范、事中动态监控、事后严肃追责的完整管理链条。
1.加强事前合规审查,筑牢风险防范的第一道防线
《办法》中大量的追责情形都指向了决策阶段的程序缺失和论证不足。因此,将合规审查和风险评估嵌入决策前端,是从源头上预防违规行为的最有效手段。
(1)推行重大决策的强制性合规审查
企业应建立制度,明确规定所有“三重一大”事项,特别是重大经营投资项目,在提交决策机构(如党委会、董事会、总经理办公会)审议前,必须经过合规管理部门的审查并出具书面意见。合规审查应重点关注决策事项是否符合国家法律法规、国资监管规定以及企业内部制度,决策程序是否完备。对于合规审查未通过或存在重大合规风险的事项,原则上不得上会决策。
(2)深化投资项目的全面风险评估
根据《办法》对固定资产投资、股权投资等章节的要求,企业必须强化项目的可行性研究和风险分析。风险评估不应仅局限于财务和市场风险,而应扩展至法律风险、合规风险、政策风险、环境风险、社会责任风险乃至政治风险等,形成全面的风险评估报告。特别是对于并购项目,必须开展全面、审慎的尽职调查,对目标公司的财务、法律、税务、业务等状况进行彻底核查,严防因尽调疏漏导致“带病收购”。
(3)严格落实法律意见书前置制度
对于重大合同签订、重要规章制度制定、重大投融资、改制重组等事项,必须将总法律顾问或法务部门出具法律意见书作为决策的必备前置环节。《办法》第八条明确将“未按规定对……重要决策等进行法律审核”列为追责情形,企业应将此项要求固化为不可逾越的内部流程,确保法律专业意见在决策中得到充分体现。
2.强化事中过程监控,实现风险的动态管控与及时纠偏
决策的正确性需要在执行过程中不断检验和修正。《办法》对项目管理混乱、整合不力、发生重大变化未及时止损等过程性问题设置了追责条款,要求企业必须加强对项目执行过程的动态监控。
(1)建立常态化的项目进展监督与报告机制
对于周期长、投入大的重大投资项目,应建立由财务、审计、风控等部门组成的跨部门监督小组,定期(如每季度或每半年)对项目的进度、资金使用、成本控制、风险变化等情况进行检查,并向决策层提交监督报告。项目执行单位则必须履行定期报告义务,及时、准确地汇报项目进展和遇到的问题。
(2)实施关键节点管控
在项目实施方案中,应预先设定若干关键控制节点,如完成工程进度的特定比例、支付大额款项前、市场环境发生重大变化时等。在到达这些节点时,必须重新对项目进行评估,确认是否继续推进、是否需要调整方案,或是否应启动止损程序。特别是《办法》第十六条第七项对“违反合同约定提前支付并购价款”的追责,要求企业必须严格依据合同和项目进度进行资金支付的节点控制。
(3)健全及时的风险预警与纠偏止损机制
企业应建立灵敏的风险监测与预警系统。一旦发现项目内外部环境发生重大不利变化(如政策突变、市场逆转、核心技术被替代等),或项目实际执行情况与预期出现重大偏差,必须立即启动应急预案。项目负责人和相关管理层应及时研究并采取调整、暂缓、终止等止损措施,并将相关情况和应对方案向决策机构报告。《办法》第十五条第九项明确对“未按规定及时调整投资方案并采取止损措施”的行为进行追责,倒逼企业管理者必须具备动态管理和果断处置风险的能力。
3.严格事后责任追究与评估,形成有效的监督闭环
事后环节不仅是对已发生问题的追责,更是检验决策效果、总结经验教训、完善未来管理的关键。
(1)建立违规事件的快速响应与报告机制
企业应建立清晰的违规事件报告路径和响应机制。一旦发生或发现《办法》所列的违规情形,相关责任单位和人员必须在规定时限内向上级和相关职能部门报告。责任追究部门在收到线索后,应按照《办法》第七章的程序,迅速启动初步核实,确保问题得到及时处置。
(2)规范内部调查处理程序
企业应依据《办法》第七章,修订和完善内部的责任追究实施细则,明确调查取证的权限与方法、责任认定的标准、处理决定的作出与送达、申诉与复核等全套程序。确保内部追责过程事实清楚、证据确凿、定性准确、程序合规,使处理结果能够经得起检验。
(3)强化整改落实与投资后评价
对于每一个责任追究案件,都必须制定明确的整改方案,并由审计或纪检部门对整改落实情况进行监督检查,确保暴露出的管理漏洞得到彻底堵塞,防止同类问题再次发生。《办法》在固定资产投资和股权投资章节中均新增了对“未按规定开展投资项目后评价”的追责。这要求企业必须将投资后评价作为投资管理的标准环节。对已完成的重大投资项目,应在运营一段时间后,系统评价其是否达到预期目标,分析成功或失败的原因,总结经验教训。后评价的结果不仅是考核相关人员的重要依据,更是优化未来投资决策、完善管理制度的重要输入。
通过构建并严格执行“事前、事中、事后”的闭环管理体系,企业能够将《办法》的威慑力传导至经营投资的每一个神经末梢,实现从被动应对追责到主动管理风险的根本性转变。
(五)推进“数字化、智能化”的监管科技应用
《办法》第八十五条明确提出“积极运用信息化手段开展责任追究工作”,并要求建立相关信息系统。这深刻揭示了新时代国资监管的发展趋势,即从传统的、依赖人工的监管模式,向数据驱动、智能辅助的“监管科技”(RegTech)模式转型。中央企业应抓住这一契机,将数字化转型作为提升合规管理能力和风险防控效率的重要途径。
1.建设一体化的责任追究信息管理系统
为落实《办法》要求,企业应规划并建设一个集约、高效的责任追究信息管理系统。该系统旨在将《办法》规定的程序和要求线上化、流程化,实现责任追究工作的全过程留痕、规范管理和信息共享。
(1)线索与案件的全流程线上管理
系统应支持线上接收和登记来自审计、巡视、纪检监察等不同渠道的违规问题线索。案件从受理、初步核实、分类处置、立案、核查调查、处理到整改的全过程,均在系统中流转,并自动记录每一个环节的操作人、操作时间和审批意见。这不仅能固化证据、规范程序,还能通过设置各环节办理时限,对超时工作进行预警,提升工作效率。
(2)建立结构化的案例库与知识库
系统应能将已办结的每一个责任追究案件,按照违规情形、责任类型、处理方式、整改措施等维度进行结构化存储,形成企业内部的违规案例数据库。同时,系统还应集成《办法》全文、相关法律法规、国资委发布的典型案例和政策解读等,构建一个动态更新的合规知识库。这为责任追究人员提供了便捷的查询工具,也为全员合规培训提供了鲜活的案例素材。
(3)实现与相关业务系统的互联互通
责任追究信息系统不应是信息孤岛,而应与企业的投资管理系统、财务系统、合同管理系统、人力资源系统等实现数据接口对接。通过数据协同,调查人员可以快速、准确地调取项目决策文件、资金流水、合同文本、人员任职信息等电子证据,极大提高调查取证的效率和准确性。
2.建立并应用禁入限制人员信息查询系统
《办法》第三十七条规定了“禁入限制”这一重要处理方式。为确保该措施能够有效执行,防止被处理人员“带病流动”,企业必须建立并严格应用禁入限制人员信息查询系统。
(1)对接国资委统一查询平台
根据《办法》第八十五条的要求,国资委将建立中央企业统一的禁入限制人员信息查询系统。中央企业应做好内部系统的技术对接准备,确保能够实时、准确地查询该系统。
将查询嵌入关键人事环节:企业应将查询禁入限制信息作为董事、监事、高级管理人员选拔任用、外部董事和外部监事聘用、重要子企业领导班子配备等关键人事环节的前置必经程序。人力资源部门在对拟任人选进行背景调查时,必须通过查询系统核实其是否存在禁入限制情形。对于查询结果为禁入的人员,应一票否决,不予录用或聘任。
(2)完善内部处理人员信息上报机制
企业在对内部人员作出禁入限制处理决定后,有义务按照国资委的要求,及时、准确地将相关人员的身份信息、处理决定文书、禁入起止期限等数据上报至统一的查询系统,确保数据库的完整性和时效性。
3.强化基于大数据的智能化风险监测与预警
利用大数据、人工智能等技术,变被动的问题发现为主动的风险预警,是监管科技应用的核心价值所在。企业应探索建立智能化的风险监测模型,实现对违规行为的早期识别。
(1)构建违规行为特征模型
组织业务专家和数据科学家,对《办法》中的98种追责情形进行特征分析和数据建模。例如:
针对“虚假贸易”,可以构建“三流”(合同流、货物流、资金流)匹配度分析模型,对进销价格无差价、货物原地转圈、资金闭环循环等异常交易模式进行自动识别和预警。
针对“违规担保”,可以设置关联方担保、超股比担保、对非控股企业提供担保等规则,由系统对财务数据进行实时扫描,一旦发现触发规则的担保行为即刻报警。
针对“骗取科研经费”,可以利用关联分析,监测科研项目合作方、设备供应商、劳务派遣公司之间是否存在异常的关联关系,或通过文本挖掘技术,分析不同项目的申报材料是否存在高度雷同。
(2)建立动态的风险指标监控体系
将企业的资产负债率、关联交易占比、应收账款周转率、研发费用构成等关键财务和非财务指标纳入动态监控。通过设定合理的阈值,并结合历史数据和行业数据进行趋势分析,一旦指标出现异常波动,系统即可自动向风险管理部门推送预警信息,提示可能存在的潜在风险。
(3)实现多维数据的交叉验证
打通不同业务系统的数据壁垒,实现对同一笔业务在不同维度数据的交叉验证。例如,将采购系统中的合同金额、财务系统中的支付金额、仓储系统中的入库数量进行比对,可以有效发现虚假采购、超合同支付等问题。
通过上述数字化、智能化的监管科技应用,中央企业能够极大提升合规管理的深度、广度和精度,推动风险防控从事后补救向事前预警、事中干预转变,从而更有效、更低成本地落实《办法》的各项要求。
(六)培育“依法合规、诚信经营”的企业文化
制度的生命力在于执行,而执行的根基在于文化认同。《办法》的有效落实,不仅依赖于严密的制度体系和先进的技术手段,更从根本上取决于能否在企业内部培育起一种将“依法合规、诚信经营”内化于心、外化于行的企业文化。合规文化是企业风险管理的第一道,也是最重要的一道防线。
1.加强自上而下的合规文化建设
合规文化的培育是一项系统工程,必须由领导层率先垂范、强力推动,形成全员参与、上下联动的良好局面。
(1)强化领导层的示范与倡导作用
企业党委(党组)和董事会、经理层成员必须率先成为合规文化的倡导者和践行者。应将合规经营理念纳入党委(党组)理论学习中心组的学习内容,并在年度工作会议、经营分析会等重要场合反复强调合规的重要性。领导人员在作决策、下指令时,必须首先考量合规要求,以自身的合规行为为全体员工作出表率。
(2)将合规理念融入企业核心价值观
企业应审视并修订自身的愿景、使命和价值观,将“依法合规”“诚信经营”“风险可控”等理念明确、正式地融入其中。通过企业官网、内部刊物、宣传栏、办公场所等多种载体,持续宣传合规价值观,使之成为全体员工广泛认同并自觉遵守的行为准则。
(3)建立并完善合规激励与约束机制
文化的形成需要制度的引导。企业应将合规表现纳入各级管理者和员工的绩效考核体系。对于合规表现突出的个人和团队,应给予公开表彰和奖励;对于发生违规行为的,即使未造成重大损失,也应在绩效评定、评优评先、职务晋升等方面予以负面评价。同时,建立并畅通违规行为的举报渠道,并对举报人实施严格保护,形成对不合规行为的有效监督和约束。
2.开展分层、分类、分岗的合规培训
为确保《办法》的各项要求能够被不同层级的员工准确理解和掌握,企业必须摒弃笼统培训,转向开展精准化的培训活动。
(1)面向决策层(董事、高管)的战略性培训
培训内容应侧重于《办法》的立法精神、核心原则、对企业治理提出的新要求,以及领导责任、免责条款的适用等。旨在提升决策层对合规重要性的战略认知,以及在重大决策中平衡风险与收益、激励与约束的能力。
(2)面向管理层(中层干部、子企业负责人)的管理性培训
培训内容应聚焦于其分管领域内的追责情形、责任认定标准(特别是直接责任和主管责任)、内部控制要求以及合规管理职责。旨在压实其中间的管理责任,确保其能够有效组织和监督本单位、本部门的合规工作。
(3)面向执行层(关键岗位员工)的操作性培训
培训内容应紧密结合具体岗位职责,以其岗位的《合规责任清单》为基础,详细讲解在日常工作中可能遇到的具体风险点和应遵循的操作规范。例如,对投资经理重点培训尽职调查、风险评估的要求;对采购人员重点培训招投标、关联交易的规定。
(4)开展新员工入职合规培训
将《办法》的核心内容和企业的基本合规要求,作为新员工入职培训的必修课程,确保合规意识从员工职业生涯的起点就得以建立。
3.强化基于真实案例的警示教育
相较于枯燥的条文解读,真实、鲜活的案例更能触及人心,起到深刻的警示作用。企业应建立常态化的案例警示教育机制。
(1)定期通报内外部典型案例
定期收集整理国资委、纪检监察机构、司法机关公开发布的,以及企业内部查处的违规经营投资典型案例。通过内部通报、警示教育大会、编印《警示录》等形式,对案例的违规事实、责任认定、处理结果、造成的损失和后果进行深入剖析,让员工直观感受违规行为的严重代价。
(2)开展“以案促改、以案促治”专题活动
在发生重大违规案件后,不能就案办案、一罚了之。应由合规、审计、纪检等部门牵头,组织相关单位和人员,围绕案件暴露出的制度漏洞、管理缺陷、文化问题等,开展专题讨论和反思,制定并落实系统性的整改措施,真正做到“查处一案、警示一片、治理一方”。
(3)将案例分析融入日常培训
在各类合规培训中,应大量引用与培训内容相关的正反两方面案例。通过对成功规避风险的正面案例和导致严重后果的负面案例进行对比分析,使员工在具体情境中理解合规要求,掌握风险识别和应对的方法。
通过以上系统性的文化培育、精准化的教育培训和常态化的警示震慑,企业可以逐步在全体员工心中构建起对规则的敬畏,将合规从外部的强制性要求,转变为内在的行动自觉,从而为《办法》的全面、有效实施奠定最坚实的思想和文化基础。
五、结语
《办法》的正式颁布与施行,是我国国有资产监督管理法治建设进程中的一个重要里程碑。它标志着中央企业违规经营投资责任追究工作在历经七年试点探索后,已经走向成熟定型,全面进入了制度化、规范化、法治化的新阶段。
《办法》以“五个更加突出”的鲜明特征,系统回应了新时代国资国企改革发展对责任追究工作提出的新要求,实现了从37号令到正式法规的制度性跨越。更加突出党的领导,确立了责任追究工作的政治属性和根本保证;更加突出问题导向,将追责范围扩展至98种情形,精准覆盖了金融、科创等新兴风险领域;更加突出容纠并举,首次系统构建免责条款,在严格问责的同时为改革创新者提供了坚实的制度保障;更加突出贯通协同,强化了与纪检监察、审计、巡视等各类监督的衔接配合,构建了“大监督”格局;更加突出程序规范,通过引入合法性审查等机制,确保了责任追究全过程的公平公正。
这部法规,既是对过去七年试行经验的科学总结与系统提升,更是面向未来,保障和推动中央企业实现高质量发展的关键制度安排。特别是其构建的“13+98”追责清单、首创的“6类免责情形”、以及将“不良后果”首次纳入认定体系等重大创新,深刻体现了国资监管“严管与厚爱结合、激励与约束并重”的辩证统一和科学监管理念。它为中央企业划定了清晰的经营“红线”,也为改革者标明了安全的创新“绿区”。
面对新规的施行,中央企业必须深刻认识《办法》的重大战略意义和深远实践影响,以高度的政治自觉和行动自觉,将《办法》的贯彻落实作为当前和今后一个时期强化内部管理、防范化解风险的核心任务。这不仅要求企业系统性地重塑风险防控、责任落实、合规管理等制度体系,更要求其在企业文化深处,培育起对规则的敬畏和对创新的尊崇。通过构建一套权责清晰、约束有效、追责有力、容错有度的科学责任追究体系,既要让违规经营投资者受到应有的惩处,形成不敢违规、不能违规的强大震慑;又要让敢于担当、锐意改革的创新者卸下包袱、轻装上阵,激发干事创业的巨大活力。
展望未来,在《办法》的有力指引和保障下,中央企业必将能够更好地统筹发展与安全,在依法合规的轨道上行稳致远,不断提升核心竞争力和核心功能,实现更高质量、更有效率、更可持续的发展,从而在全面建设社会主义现代化国家、实现中华民族伟大复兴的新征程中,切实发挥好国民经济“压舱石”和“顶梁柱”的关键作用,作出新的、更大的贡献。





























