

(二)2025年度全国被法院裁定受理破产重整的上市公司概览
2025年度我国共有15家上市公司的破产重整申请被法院裁定受理,具体如下:

(三)2025年度我国上市公司重整计划批准概览
2025年度我国共有15家上市公司的重整计划被法院裁定批准,具体情况如下:
(表3)

(四)2025年度全国破产重整上市公司情况概览
2025年度我国破产重整的上市公司(包括申请/被申请、受理/不予受理重整申请、法院裁定批准重整计划)的具体概况如下表:
(表4)


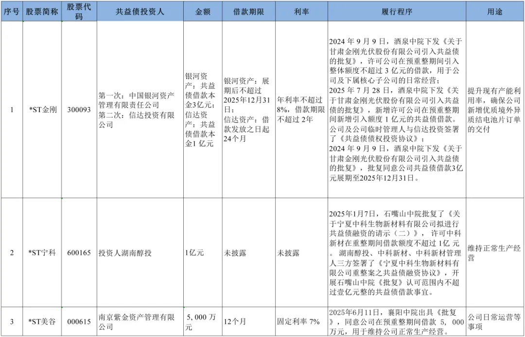
(二)建设工程价款优先受偿权、有财产担保债权
2025年度经法院裁定批准重整计划的15家上市公司中,除*ST金刚、*ST宁科、*ST聆达外,其余12家均涉及建设工程价款优先受偿权或有财产担保债权,显示出这两类权利在重整中的普遍性。
对于建设工程价款优先权,*ST张股采用“50%现金+50%5年期留债”的分期方案,而*ST中装则安排了一次性全额清偿。
对于有财产担保债权,清偿方案更为多样:4家采用一次性现金清偿;3家采用留债方式(其中*ST中装为全额留债);*ST炼石引入了“现金+以股抵债”组合,且抵债价格与普通债权人一致;此外,还出现了由子公司代偿(*ST交投)及采用信托受益权受偿(*ST三圣)等更为复杂的清偿方案。
对比2023年仅有现金、留债或其组合的有限方案,2025年的实践显著丰富了有财产担保债权的清偿工具,特别是引入了以股抵债和信托受益权等市场化工具。2024年年底《座谈会纪要》及2025年的《上市公司监管指引第11号》强调鼓励采用明确、可行且有利于公司持续经营的清偿方案,促使管理人在优先债权清偿中,更灵活地运用多种金融工具以平衡债权人即时受偿与债务人财务负担。
2025年度12家涉及建设工程价款优先受偿权或有财产担保债权的上市公司清偿方式具体如下:

(表8)

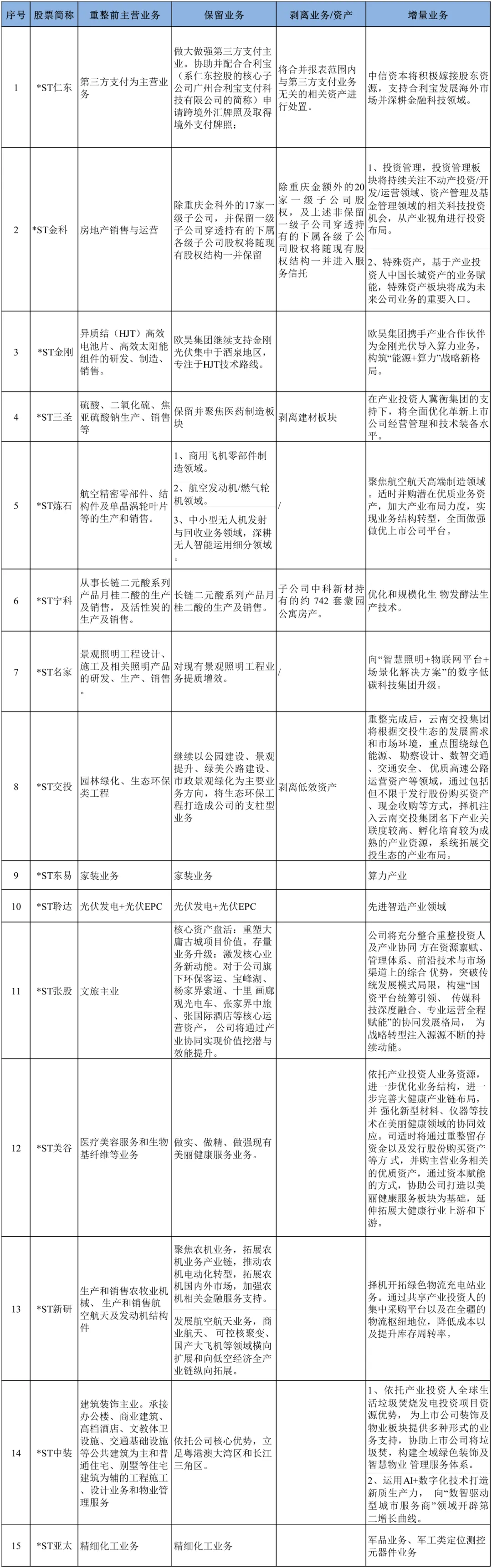
四、出资人权益调整方案分析
2025年经法院裁定批准重整计划的15家上市公司,在出资人权益调整方案上呈现出明显的审慎倾向。除*ST美谷将部分转增股票向除控股股东及前任控股股东外的其他原股东进行分配外,其余14家均未安排向原股东分配转增股份。这一做法与2024年相比更趋保守,2024年实践中曾出现向控股股东外原股东分配、预留转增股票(如有棵树、*ST东方园林),以及同步实施股权激励(如*ST汉马)等多种创新。
基于对上述15家公司披露文件的梳理,下文将从资本公积金转增股本的数量、转增股份的具体用途以及重整投资人的入股条件等核心维度,对其出资人权益调整方案进行集中分析与比较。
(一)资本公积转增股票股数
《上市公司监管指引第11号》对资本公积转增股本数设立了明确的刚性约束。其核心规定之一为:“资本公积金转增比例不得超过每十股转增十五股”。且规定在制定重整计划草案时,必须根据转增股票的具体用途与目的,审慎、合理地确定资本公积金转增股本的数量。这一上限监管规定回应了此前规则空白下,部分上市公司通过极高转增比例稀释中小股东权益、并有可能成为重整投资人不当套利空间的问题,旨在引导破产重整回归挽救企业价值的本质,平衡债权人、投资人与原股东等各方的利益。纵观2025年经法院裁定批准重整计划的15家上市公司,除了*ST金刚、*ST聆达按照上限(每10股转增15股)进行资本公积转增,其他13家上市公司转增股数均在5-15股之间,具体如下:
(表10)
(表11)

(二)公开招募仍然是招募重整投资人的主流方式且占比逐年上升
2025年经法院裁定批准重整计划的15家上市公司,全部采用公开招募的方式;2024年经法院裁定批准重整计划的11家上市公司中,有1家(*ST花王)未公开发布招募重整投资人公告;2023年度经法院裁定批准重整计划的15家上市公司中,仅有2家(豆神教育、东方海洋)没有公开招募重整投资人。公开招募仍然是招募重整投资人的主流方式且占比逐年上升。
(三)产业投资人/战略投资人分析
2025年度经法院裁定批准重整计划的15家上市公司,共有29家产业投资人/战略投资人参与重整投资,展现出多元化的资本参与格局。其中,国有企业仍是主导力量,共有7家上市公司的产业投资人涉及国资背景。与此同时,市场化的专业力量也深度介入,如*ST金刚、*ST交投的产业投资人即为其控股股东,系通过公开招募程序正式入选,其中*ST金刚产业投资人广东欧昊集团有限公司本身是*ST金刚控股股东,亦是产业投资人,欧昊集团指定产业合作伙伴上海弘琪云创科技集团有限公司参与*ST金刚的重整投资,创新性地引入了产业合作伙伴的概念;*ST宁科、*ST聆达与*ST亚太的产业投资人则多为Pre-IPO企业或已完成A轮融资的企业,显示出其对接资本市场的明确规划。此外,产业投资人中亦出现了上市公司身影,如*ST美谷的产业投资人背景系上市公司九州通(600998),体现了上市公司间的战略投资互动;另有其他具备市场影响力的知名投资人也参与其中,共同构成了当前上市公司重整中产业投资人来源广泛、主体多元的特点。
2025年度经法院裁定批准重整计划的15家上市公司的产业投资人/战略投资人情况如下:
(表13)
(四)财务投资人分析
2025年,上市公司破产重整中财务投资人的参与继续保持高度活跃。在全年获批重整计划的15家上市公司中,共有147个主体以财务投资人身份参与投资,竞争依然激烈。从主体类型看,绝大多数财务投资人为法人主体,自然人直接参与占比较少。其中,*ST金科、*ST新研的财务投资人均达到20家,显示出较高的市场关注度。值得注意的是,在这147个投资主体中,共有6个主体参与了2个(含)以上上市公司的破产重整,具体如下:
(表14)

(六)锁定期安排
《上市公司监管指引第 11 号》第九条规定,“重整投资人自根据重整计划取得股份之日起十二个月内,不得转让或者委托他人管理其直接和间接持有的上市公司股份。重整投资人成为上市公司的控股股东、实际控制人的,上述期限为三十六个月,其一致行动人应当一同遵守前述锁定要求”。不同于往年重整投资人锁定期集中在12个月、36个月,在2025年经裁定批准的上市公司重整案例中,出现了15个月、18个月、24个月等更细致的差异化安排。一般产业/战略投资人的股份锁定期区间为24至36个月,财务投资人的锁定期均值区间为12至24个月。
(七)重整后控制权发生变更的上市公司占多数
2025年经法院裁定批准重整计划的15家上市公司,控股股东发生变更共有11家,占比73%;*ST金刚、*ST交投的产业投资人系其控股股东,因此其控股股东未发生变更;另外*ST炼石、*ST张股的控股股东、实际控制人未发生变更,具体如下:
(表16)

附录:2025年15家上市公司破产重整计划原文链接
1.*ST仁东重整计划详见https://www.cninfo.com.cn/new/disclosure/detail?stockCode=002647&announcementId=1222569833&orgId=9900021885&announcementTime=2025-02-19;
2.*ST金科重整计划详见https://www.cninfo.com.cn/new/disclosure/detail?stockCode=000656&announcementId=1223518076&orgId=gssz0000656&announcementTime=2025-05-12;
3.*ST金刚重整计划详见https://www.cninfo.com.cn/new/disclosure/detail?stockCode=300093&announcementId=1224745769&orgId=9900012451&announcementTime=2025-10-27;
4.*ST三圣重整计划详见https://www.cninfo.com.cn/new/disclosure/detail?stockCode=002742&announcementId=1224821274&orgId=9900022970&announcementTime=2025-11-22;
5.*ST炼石重整计划详见https://www.cninfo.com.cn/new/disclosure/detail?stockCode=000697&announcementId=1224802529&orgId=gssz0000697&announcementTime=2025-11-13;
6.*ST宁科重整计划详见https://www.cninfo.com.cn/new/disclosure/detail?stockCode=600165&announcementId=1224805031&orgId=gssh0600165&announcementTime=2025-11-14;
7.*ST名家重整计划详见https://www.cninfo.com.cn/new/disclosure/detail?stockCode=300506&announcementId=1224830822&orgId=9900026515&announcementTime=2025-11-27;
8.*ST交投重整计划详见https://www.cninfo.com.cn/new/disclosure/detail?stockCode=002200&announcementId=1224835965&orgId=9900003907&announcementTime=2025-11-29;
9.*ST东易重整计划详见https://www.cninfo.com.cn/new/disclosure/detail?stockCode=002713&announcementId=1224889098&orgId=9900022996&announcementTime=2025-12-22;
10.*ST聆达重整计划详见https://www.cninfo.com.cn/new/disclosure/detail?stockCode=300125&announcementId=1224888711&orgId=9900013908&announcementTime=2025-12-19;
11.*ST张股重整计划详见https://www.cninfo.com.cn/new/disclosure/detail?stockCode=000430&announcementId=1224881511&orgId=gssz0000430&announcementTime=2025-12-17;
12.*ST美谷重整计划详见https://www.cninfo.com.cn/new/disclosure/detail?stockCode=300159&announcementId=1224881419&orgId=9900016190&announcementTime=2025-12-16;
13.*ST新研重整计划详见https://www.cninfo.com.cn/new/disclosure/detail?stockCode=300159&announcementId=1224881419&orgId=9900016190&announcementTime=2025-12-16;
14.*ST中装重整计划详见https://www.cninfo.com.cn/new/disclosure/detail?stockCode=002822&announcementId=1224885818&orgId=9900027671&announcementTime=2025-12-19;
15.*ST亚太重整计划详见https://www.cninfo.com.cn/new/disclosure/detail?stockCode=000691&announcementId=1224902022&orgId=gssz0000691&announcementTime=2025-12-27;
注释:
[1]本文所有统计数据仅针对A股上市公司,不包括上市公司的控股股东或子公司。





























