目录
-
2025年VIE架构企业境外上市及证监会备案情况
-
VIE架构企业证监会获批周期分析
-
2025年通过备案及上市VIE架构企业行业分析
-
证监会对VIE架构企业备案申请的反馈要点
-
部分企业的尝试——拆除VIE架构
-
结论
1
2025年VIE架构企业境外上市及证监会备案情况
自2023年3月31日《境内企业境外发行证券和上市管理试行办法》及配套监管指引1(以下合称为“备案新规”)正式施行后,标志着中国境内企业境外上市进入以备案制为主导的监管模式。备案新规中明确在首次境外公开发行或上市,或者境外发行上市后在其他境外市场发行上市时应对股权结构与控制架构发表专项意见,特别是发行人存在协议控制架构安排的,发行人境内律师应当就以下方面进行核查说明:(1)境外投资者参与发行人经营管理情况,例如派出董事等;(2)是否存在境内法律、行政法规和有关规定明确不得采用协议或合约安排控制业务、牌照、资质等的情形;(3)通过协议控制架构安排控制的境内运营主体是否属于外商投资安全审查范围,是否涉及外商投资限制或禁止领域。
自备案新规生效后,已有若干企业通过协议控制(“VIE架构”)完成中国证券监督管理委员会(“证监会”)的备案登记并成功在境外上市发行。以2025年为例,截至2025年11月,根据证监会官网公开披露的信息,全国范围内共有9家VIE架构企业通过证监会备案,共有12家VIE架构企业成功完成境外上市(含2024年通过证监会备案审查)2。


2
VIE架构企业证监会获批周期分析
1、VIE企业备案审查总体周期特性
通过对今年已完成备案的VIE架构企业的备案周期数据进行分析,可见企业备案周期总体离散性较强,周期跨度较大。上述企业的备案审查周期介于196天(MetaLight,港股,HK:02605)至592天(量化派科技,港股,HK:02685)之间,极差高达396天,无明显集中趋势。从上述企业情况来看,主要集中在240天以上的高周期区段。总体上,采用VIE架构的企业普遍审查周期较长。

2、港股VIE企业备案审查周期特性
港股企业备案审查周期跨度较大,从196天至592天,囊括最短通过时间与最长通过时间,离散性更为突出。

3、美股VIE企业备案审查周期特性
从2025年VIE架构美股企业来看,备案审查周期跨度相对较小,介于230天(微巴士,美股,WETO)至366天(环球时尚娱乐集团,美股,INHI)之间,极差为136天,低于港股的396天。其中,4家集中在230-280天,仅1家超300天。

3
2025年通过备案及上市VIE架构企业行业分析
1、行业分布
综合上述企业信息,2025年通过证监会备案及上市的VIE架构企业的行业分布呈现“科技驱动、垂直服务”的特征,具体可划分为六大核心类别,各类别及特性如下表所示:

2、此类行业采用VIE架构原因
(1)增值电信服务领域外资持股比例受限(核心普遍原因)
《外商投资准入特别管理措施(负面清单)(2024年版)》(“《负面清单》”)明确将增值电信服务列为“限制类”产业,要求外国投资者持股比例不得超过50%;《外商投资电信企业管理规定》进一步明确,持有增值电信业务经营许可证(“ICP许可证”)的企业需遵守该外资持股限制。尽管中华人民共和国工业和信息化部(“工信部”)2024年试点取消部分信息服务业务外资持股限制,但历史法规适用及资质许可取得时的监管要求仍对企业架构选择构成约束。相关案例如下:
MetaLight(元光科技)招股书3披露,武汉元光通过移动应用程序和互联网提供的电信信息服务属于增值电信业务,需取得ICP许可证,而“ICP许可证受外商投资限制(即外商拥有权最多为50%)所规限”,故需通过VIE架构实现业务运营。
找钢集团招股书4中也明确说明,根据2024年11月1日生效的《负面清单》及其他适用法律法规,外国投资者通常不得拥有增值电信服务提供商(不包括从事电子商务、国内多方通信、存储转发类、呼叫中心业务的公司)50%以上的股权”,且尽管2022年修订的《外商投资电信企业管理规定》删除了主要外国投资者的资质要求,但“未来可能会出台新的指引要求”,为合规起见采用VIE架构。
根据量化派科技招股书5,其运营的“羊小咩”“消费地图”等平台业务属于经营性互联网信息服务,需取得ICP许可证及以及增值电信业务下的在线数据处理与交易处理业务许可证(“EDI许可证”),而根据负面清单,“提供增值电信服务为‘限制类’行业,外国投资者持股比例不应超过50%”,且“外商投资电信企业管理规定项下的若干资格要求适用于上述外国投资者,使其无法直接拥有持有ICP许可证的相关中国实体的权利”,故通过VIE实体开展业务并采用合约控制架构。
一亩田集团招股书6披露,尽管工信部2024年试点取消部分信息服务业务外资持股限制,但该公司旗下北京斗牛公司与一亩田新农公司申请ICP许可证时适用的法律法规仍要求“外资投资者持有从事此类互联网信息服务业务企业的股权比例不得超过50%”,因此,一亩田集团与其境内实体及其各自股东签订了一系列合约安排。
微巴士招股书7明确说明,“根据《外商投资电信企业管理规定》,外商投资者投资增值电信业务企业的持股比例不得超过50%”,而公司境内子公司开展的信息服务业务属于增值电信服务范畴,故“通过子公司持有可变利益实体(VIE)及其子公司100%的股权、或独立开展信息服务业务的行为均属违法”,需采用VIE架构。
(2)医疗服务领域外资持股比例受限且区域监管存在差异
《负面清单》将医疗机构经营列为“限制类”产业;《中外合资、合作医疗机构管理暂行办法》规定境外投资者持有医疗机构的股权比例不得超过70%(中方持股比例不低于30%);部分省份出台专项规定,如《四川省中外合资、合作医疗机构管理办法》将当地医疗机构外资持股上限放宽至90%(中方持股不低于10%)。此外,线上医疗服务因行业发展较新,虽无明确分类指引,但实践中一般参照实体医疗机构外资限制的监管规定执行。相关案例如下:
卓正医疗招股书8披露,其从事的医疗服务业务属于《负面清单》“受限制”类别,且经主管部门口头咨询,“深圳市投促局及广东省卫生健康委员会官员确认,境外投资者不得持有医疗机构超过70%股权;四川省卫生健康委员会官员确认,境外投资者不得于四川省医疗机构持有超过90%的股权”。同时,广州卓祥运营的线上医疗服务平台,经广东省卫生健康委员会及广州市天河区卫生健康局确认 “互联网医院与实体医院监管要求相同,外国投资者不得持有医疗机构70%以上的股权”,故公司无法100%持有相关实体股权,需通过VIE架构实现控制。
健康160招股书9披露,其附属公司成都双流仁仁维康互联网医院有限公司持有医疗机构执业许可证(含互联网医院资质),根据《中外合资、合作医疗机构管理暂行办法》及《四川省中外合资合作医疗机构管理办法》,经成都市卫生健康委员会及四川省经济合作局确认“外商投资者不得直接或间接持有四川省医疗机构90%以上的股权”,中方持股比例不低于10%,因此通过合约安排实现对相关业务的控制。
石榴云医招股书10明确说明“外资持有医疗机构的股权比例不得超过70%”,其业务涉及医疗机构服务,为符合外资持股限制要求而采用VIE架构开展相关业务。
(3)广播电视节目制作与运营领域外资准入禁止性规定
《负面清单》明确规定,除特殊情形外,境外投资者不得从事广播电视节目制作与运营业务,属于外资“禁止类”产业,且相关业务需取得特殊媒体许可,外资直接持股或间接控制均不符合监管要求。相关案例如下:
环球时尚娱乐集团招股书11披露,其可变利益实体北京河西伟业文化传媒有限公司“从事广播电视节目制作与运营业务”,根据中国法律法规,“境外投资者不得从事广播电视节目制作与运营业务”,故“本公司未持有该VIE的任何股权”,转而通过VIE协议实现对业务的控制,并披露风险包括“媒体许可与发行领域的外资持股限制、VIE协议的效力与可执行性”。
一品威客招股书12披露,其可变利益实体及子公司从事“广播电视节目制作经营业务”,而“中国法律对该行业的外资持股存在限制”,因此“本公司未持有该可变利益实体的任何股权,转而通过一系列合同协议获取该可变利益实体的经营收益”。
(4)保险中介行业外资持股限制与监管审批障碍叠加
《负面清单》对保险中介行业(含保险经纪、保险专业代理、保险公估)设置外资持股门槛,直接或间接持有25%及以上股权的外国投资者需满足额外资质要求;同时,保险监管部门对该类行业外资准入审批采取审慎态度,即使符合持股比例要求,也可能无法获得审批。此外,若保险业务与受外资限制的增值电信业务深度融合且不可分离,将进一步限制直接持股模式的可行性。相关案例如下:
手回集团招股书13披露,其业务涉及保险经纪、保险代理及保险公估业务,且旗下子公司从事增值电信服务(需持有ICP许可证)。经国家金融监管总局口头咨询确认:“(i) 直接或间接持有其合计25%及以上股权的外国投资者须遵守额外外国投资者要求;(ii) 即使符合外国投资者要求,但实际上仍无法获得保险监管部门的相关批准”;同时,“受限于外商投资限制的增值电信业务与保险业务紧密融合且无法与之分离”,故“本公司直接通过持有相关实体股权开展业务并不可行”,需通过间接全资附属公司与相关实体及注册股东订立合约安排,实现对业务的实际控制及收益享有。
(5)业务融合下资质许可不可分离及监管审批不确定性
部分企业的核心业务需同时取得多项资质许可,其中部分资质受外资持股限制,部分不受限制,但根据监管要求,同一主体持有多项资质时需遵守“最严格限制原则”;此外,部分行业因数据安全、监管政策不明朗等因素,缺乏外资直接持股的审批先例,导致直接持股模式无法获得必要的经营许可,进而需采用VIE架构。相关案例如下:
根据健康160招股书,其线上平台运营方维康致远需同时取得ICP许可证(受外资50% 持股限制)及EDI许可证(不受外资限制),且“电信企业不得以任何形式向其他实体出租、转让或出售其许可证”,导致该外资限制业务无法分离至独立实体。经工信部咨询确认:“倘任何企业同时持有ICP许可证及EDI许可证,该企业应遵守最严格的外商投资规定,不得通过任何外商独资企业获得增值电信业务经营许可证”,故维康致远作为外商投资企业(外资持股50%)需持有两项许可证,通过合约安排实现业务整合运营。
曹操出行招股书14披露,其旗下杭州优行、礼帽出行需取得ICP许可证开展网约车相关信息服务,经浙江省通信管理局咨询确认:“(i)网约车行业对数据隔离和数据安全的要求较高,且缺乏审批先例,倘本公司通过持有股权控制杭州优行,则其无法根据外资电信规定通过外资企业申请程序申请ICP许可证,且有关申请不会获得批准;(ii)即使资格要求已被取消,主管机关仍会考虑外国投资者实际是否符合资格要求,且本集团海外实体能否达到资格要求存在不确定性”,故“除通过合约安排外,本公司通过持有股权控制已获发或意图持有任何ICP许可证的实体的方式并不可行”,且需在VIE架构中保留相关运营实体以满足数据安全合规要求。
4
证监会对VIE架构企业备案申请的反馈要点
依目前证监会对以上VIE架构企业的备案反馈意见,其对VIE架构企业的审查要点如下:
1、架构搭建的合规性审查
证监会对企业VIE架构搭建的合规性的审查一般围绕全流程监管程序履行展开,并关注VIE架构中离岸架构设立、返程投资或返程并购的监管程序履行情况,具体包括外汇登记、境外投资备案、外商投资备案等法定程序是否完整落地,且需发行人中国律师出具明确的合规性结论意见。从反馈意见来看,找钢网、手回集团等企业均被要求说明离岸架构搭建、返程投资过程中外汇登记、境外投资备案、外商投资备案等法定程序的履行情况,且需发行人中国律师出具明确的合规性结论意见。
对于协议控制架构,还需进一步核查架构搭建过程中境内自然人、境内机构及外商投资企业是否履行内部决策程序,控制协议的签署是否符合公司章程及法律规定,避免因程序瑕疵影响架构效力。以本年度证监会反馈为例,反馈要求一品威客说明控制协议签署时履行内部决策程序的依据。
2、股权与控制权稳定性审查
证监会对VIE架构企业的股东和控制权稳定性审查重点关注股权架构的一致性,审查聚焦于以下两大维度:
其一,股权层级一致性。证监会在反馈中要求企业说明发行人层面股东与境内运营实体股东、持股比例是否匹配,若存在不一致需说明原因及合理性。从反馈意见来看,微巴士就被明确问及上市主体层面股东与主要境内运营实体股东持股比例不一致的原因,并需说明相关安排可能引发的控制权稳定、相关主体违约等风险及应对措施。
其二,控制权归属与风险排查。发行人需详细披露发行前后控制权主体,排除股权代持、利益输送等潜在风险。此外,需明确发行前后公司控制权的归属及稳定性,分析是否存在因股权结构、协议安排导致的控制权纠纷风险,并提出具体应对措施。例如找钢网被要求分析是否存在股权代持,以及是否可能出现因股权结构、协议安排导致的股权纠纷、控制权稳定风险,并制定具体应对方案。
3、外商投资准入合规审查
外商投资准入是否符合规定,直接关系业务合法性,审查核心是“负面清单对标+资质匹配”。
一方面,对照《负面清单》核查发行人境内运营实体的实际业务是否涉及清单列明领域,包括但不限于网络视听节目服务、互联网文化经营、农业、人力资源服务、地面移动测量等,且需提供业务不涉及或已符合《负面清单》准入要求的明确依据。从反馈意见来看,一亩田、健康160等企业均被要求就此提供“不涉及”或“已合规准入”的明确依据。
另一方面,审查区分“经营范围”与“实际业务”,若经营范围涉及限制类领域,需进一步核查境内实体是否实际开展该业务,例如曹操出行被要求说明境内运营实体是否实际从事“广告发布、广告设计”业务;软云科技被要求披露是否实际开展广播电视节目制作经营、信息网络传播视听节目及网络出版服务业务。若确认开展,则需提供对应的经营许可或资质。此外,对可能涉及国家安全的重要基础设施类业务,需说明是否履行外商投资安全审查程序。
除此之外,相关反馈还会步及禁止性情形核查,企业需对照《境内企业境外发行证券和上市管理试行办法》,确认是否存在禁止境外发行上市的情形,如手回集团被要求专项说明否存在违反《境内企业境外发行证券和上市管理试行办法》第八条15禁止境外发行上市的情形。
4、关联交易与资金合规审查
就关联交易与资金合规领域,反馈亦会关注协议控制架构下相关主体的关联关系认定及资金与交易的规范性。
对于关联关系与交易公允性,需明确协议控制架构下相关主体的关联关系,同时需排查是否存在隐性关联交易,并确保所有交易的定价依据合理、公允。从反馈意见来看,曹操出行就被问及主要境内运营实体股东与实际控制人是否存在未披露的关联关系。
对于资金往来与税费合规,需披露境内主体资金支持的时间、金额、途径及定价公允性,如一品威客被要求说明协议控制下相关主体之间的具体交易安排,包括但不限于对境内主体资金支持的时间、金额、途径、方式和定价公允性,有关资金往来、利润转移安排等情况。同时,需确认利润转移安排是否合法、股权转让交易的定价依据是否合理、税费是否足额缴纳、纳税申报是否完整,避免因资金或交易不规范引发合规风险。
5、业务资质与整改合规审查
就企业业务资质方面,证监会反馈会涉及资质齐备性并关注企业历史上违规事项的整改情况。
其一是业务资质全面核查,要求企业确认境内运营实体具备全部业务所需资质。从反馈意见来看,软云科技被要求说明是否取得广播电视节目制作经营、信息网络传播视听节目及网络出版服务业务资质;曹操出行需披露在开展业务的城市是否取得网络预约出租汽车经营许可,确保无“无证经营”情形。
其二是历史违规整改审查,针对过往存在的无资质经营、分公司未备案等问题。例如,柏雅国际境内运营实体曾在未取得增值电信、人力资源服务、劳务派遣等相关业务资质的情况下实际开展相关业务。证监会要求企业详细说明整改规范情况,并明确该等情形是否已消除,是否构成本次上市的实质性障碍。由此可见,针对企业历史上的违规事项,证监会关注点聚焦于整改过程以及整改后的情况,以确保对企业上市不构成实质性障碍。鉴于对于违规事项整改耗时存在不确定性,建议企业在境外上市项目启动初期或启动前通过尽调核查进行合规性梳理,以确认在业务资质、内控制度、交易安排、资金往来等方面是否存在待整改事项。
5
部分企业的尝试——拆除VIE架构
1、拆除VIE架构的核心原理
拆除VIE架构的本质是法律关系重构,即通过逆向操作终止协议控制,将“间接协议控制”转化为“直接股权控制”,核心目标是消除跨境监管审查中的架构复杂性,缩短境外上市备案周期,确保符合境内证券监管要求。其核心法律逻辑包括:终止名义控制关系、解除外商独资企业(Wholly Foreign Owned Enterprise, “WFOE”)与VIE实体之间的全部控制协议,注销股权质押等担保登记、确立实质股权关系,即通过股权收购、增资等方式,使原WFOE或其指定主体成为原VIE实体的全资股东,以股权持有替代协议控制;清理跨境层级,处置或注销无实际经营功能的境外主体,完成外汇、税务等跨境合规登记手续。VIE架构拆除并非流程性操作,而是需要企业从监管逻辑、资金安全、税务成本等维度做系统性规划。
2、拆除VIE架构的典型案例——小马智行与文远知行
(1)小马智行(Pony AI Inc.)VIE架构的拆除
根据招股书,小马智行通过其中国境内子公司开展运营。过往,小马智行曾通过其原VIE实体在中国开展业务。通过一系列合约安排(包括独家业务合作协议、股权质押协议、独家认购权协议、授权委托书及配偶同意书),小马智行公司的中国境内子公司此前在中国通过合约方式实现了对原VIE实体的控制,并出于会计核算目的将原VIE实体纳入合并范围。上述合约安排由以下两方分别签署:Beijing (HX) Pony(北京慧行)、Hongkong Pony AI、Beijing (ZX) Pony(北京智行)及其股东;Guangzhou (HX) Pony(广州慧行)、Hongkong Pony AI、Guangzhou (ZX) Pony(广州智行)及其股东。原VIE实体由特定代持股东持有,而非小马智行公司直接持有。原VIE实体仅出于会计核算目的被纳入合并范围,小马智行公司并未持有原VIE实体的任何股权。
目前,小马智行已终止其原WFOE、原VIE实体及其各自代持股东之间的合约安排,并从各代持股东处收购了原VIE实体的股权。自此,自2024年2月起,原VIE实体已成为小马智行的全资子公司。拆掉VIE后,小马智行的架构如下图所示:

(架构图来自小马智行招股书16)
小马智行拆掉VIE架构后,于2024年4月22日成功取得其在美国境外发行上市的证监会备案通知书18,并于2025年10月14日成功取得其在香港发行上市的证监会备案通知书。小马智行分别于2024年11月27日在纳斯达克发行上市、2025年11月6日港交所主板挂牌上市,完成“美股+港股”两地上市。
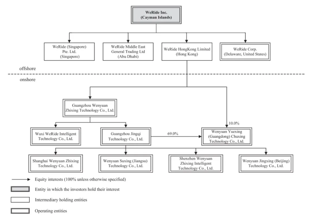
(2)文远知行(WeRide Inc.)VIE架构的拆除
与小马智行类似,过往,文远知行主要依靠WFOE广州文远知行科技有限公司(Guangzhou Wenyuan Zhixing Technology Co., Ltd.)、VIE实体广州景骐科技有限公司(Guangzhou Jingqi Technology Ltd.)及VIE实体原股东之间的合约安排,主导VIE实体的业务运营。2023年3月21日,文远知行通过终止相关合约安排并收购VIE实体使其成为文远知行的全资子公司,以股权架构模式实现控制权,完成了VIE架构的拆解。拆掉VIE后,文远知行的架构如下图所示:

(架构图来自文远知行招股书17)
文远知行拆掉VIE架构后,分别于2023年08月25日、2024年10月17日取得其在美国境外发行上市的证监会备案通知书,并于2025年10月14日成功取得其在香港发行上市的证监会备案通知书。后续文远知行于2024年10月25日在美国纳斯达克成功上市,并于2025年11月6日港交所主板挂牌上市,完成“美股+港股”两地上市。
3、企业拆除VIE架构的核心合规风险与注意事项
(1)证监会的监管要点
对于拆除VIE架构的,证监会的反馈集中在拆除VIE架构原因、拆除VIE架构后发行人业务合规性、股权变动合法性与税务合规性、控制权稳定性等方面。对此,企业需针对性回应监管关切。
业务资质的衔接与风险预判。若拆除动因是原受限业务解除限制,首要任务是核查现有资质能否覆盖后续业务开展,尤其是由原VIE实体持有的资质,需提前与主管部门沟通变更至境外上市直接持股主体的可行性,明确审批流程、所需材料及潜在耗时,避免因资质断层导致业务暂停。若拆除是为剥离非核心的外资受限业务,则需从“业务关联性”和“收入影响”两方面做深度论证:一方面确认核心业务是否依赖受限业务的供应链、客户资源等配套支持,另一方面测算受限业务的收入占比,避免停止该业务对企业持续经营能力和财务表现造成重大不利影响,若占比过高需提前规划替代业务方案,同时向监管层清晰说明剥离后对企业持续经营能力无实质影响的依据。
关注控制权的无缝衔接。VIE拆除的核心是从协议控制转为股权控制,这一过程中最易出现的风险是“控制权真空”。企业需精准衔接两个关键时间点:一是股权转让协议的生效时间,二是VIE控制协议的终止时间,确保前者早于或与后者同步,避免中间出现拟上市公司对原VIE主体失去控制权的间隙,防止因控制权波动引发监管质疑或业务运营风险。同时,需留存好控制权过渡期间的决策文件,如董事会决议、管理层指令等,作为监管核查时的佐证材料。
(2)外汇业务的合规风险防控
外汇管理是VIE拆除中容易被忽视却至关重要的环节,企业需提前规划资金路径,防范流程延误或合规瑕疵。
巨额跨境资金的审查应对。境外上市主体交易常伴随大额资金跨境调拨,这类交易可能会受到外汇管理局的核查,核查重点包括资金来源合法性、用途合规性及申报材料完整性。企业需提前梳理资金链路,备齐各类配套文件,主动与外汇局沟通核查流程,预留充足时间应对可能的补充材料要求,避免因资金流动受阻拖慢整体拆除进度。
外汇登记。拆除完成后,企业需严格按照《关于境内居民通过特殊目的公司境外投融资及返程投资外汇管理有关问题的通知》(“37号文”)要求,及时办理外汇登记。需注意的是,登记手续不仅包括境外投资外汇登记,还涉及前期VIE架构下相关外汇备案的注销,形成“注销旧备案+办理新登记”的闭环,若遗漏任一环节,可能导致后续融资、股权变动时出现历史合规瑕疵,影响企业资本市场运作。
(3)精细化税务管理,平衡合规与成本优化
VIE拆除中的股权流转、资产重组等行为均会触发税务处理,企业需提前测算税负、规划策略,避免面临税负增加或合规风险。
6
结论
2025年作为《备案新规》施行后的关键实践年度,VIE架构企业境外上市备案及上市实践呈现出监管明确化、特征差异化、合规核心化的整体态势。整体而言,VIE架构企业备案周期显著长于非VIE架构企业,且呈现出鲜明的板块差异,可见VIE架构企业仍面临较大审核压力。
在架构选择方面,考虑到目前我国负面清单范围逐步缩小,很多业务已不再有外资准入限制、从缩短备案周期等因素考虑拆除VIE架构可能也是一个比较重要选择。特别是自贸区可能开展一些负面清单中规定外资准入有限制的业务,如,2024年9月7日,中华人民共和国商务部、中华人民共和国国家卫生健康委员会官网、国家药品监督管理局联合发布《关于在医疗领域开展扩大开放试点工作的通知》,该通知明确允许,在北京、上海、广东三地的自贸区以及海南自贸港,外商投资企业可以从事人体干细胞、基因诊断与治疗技术的开发和应用,且其产品经注册上市和批准生产后,能够在全国范围内使用。对此,建议企业需精准匹配自身需求,需结合自身业务特性、资质情况、融资规划等因素综合判断,在中介机构的专业支持下制定架构调整方案。
综上,VIE架构企业境外上市备案已进入“合规精细化、选择多元化”的新阶段。企业需深刻理解监管逻辑,结合自身实际情况系统规划与选择选择合适的架构与上市路径。
注释





























