【引言】当前,中国跨境电商税务监管已全面迈入“穿透式监管”与“数据驱动合规”的新阶段。跨境电商作为数字经济时代重要的贸易形式,已成为中国外贸增长的新引擎。但行业在快速发展的同时,也长期存在“零申报”、“少报收入”、“口径不一致”等的税务合规问题。伴随《互联网平台企业涉税信息报送规定》等一系列政策法规的密集出台,构建起全链条、数字化的监管体系,我国逐步构建起以“数据驱动”为核心、以“信息报送”为抓手的跨境电商税务监管法规体系,深刻影响着跨境电子商务行业及海外直播业态的发展格局。放眼国际,欧盟ViDA法规、美国取消小额免税政策等国际税收政策的收紧也给跨境电商业态带来深远的影响。
作者长期服务于中国跨境电子商务及海内外直播行业客户,基于详尽的法律分析和跨境电子商务企业税务合规实践,本文将按监管新规汇编、税务报送实操、合规风险应对三个部分,系统分析中国跨境电商税务监管从“信息不对称”到“数据穿透式监管”的转型进程,重点剖析《互联网平台企业涉税信息报送规定》(国务院令第810号)、国家税务总局2025年第15号公告及国家税务总局、工业和信息化部、国家互联网信息办公室2025年第22号公告等政策对跨境电商及海外直播业务的影响。
一、中国跨境电商税务监管核心法规政策汇总与演变
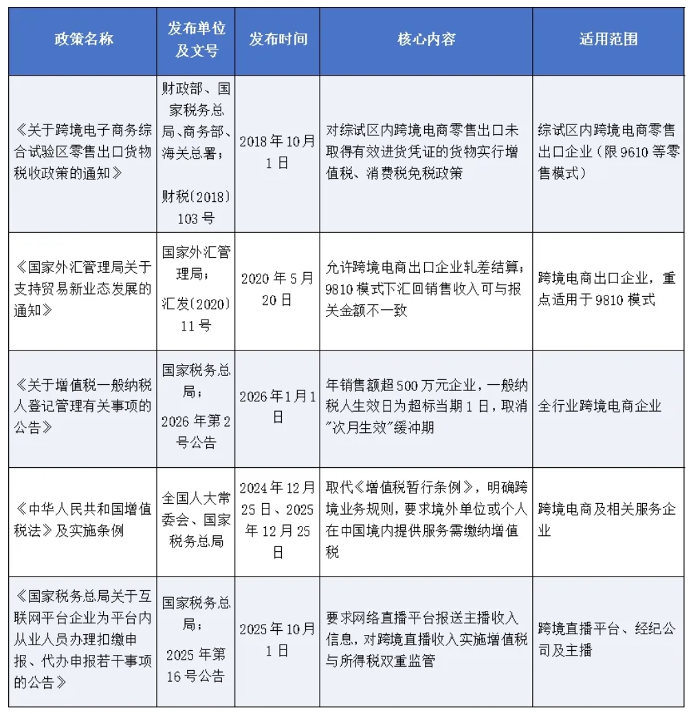
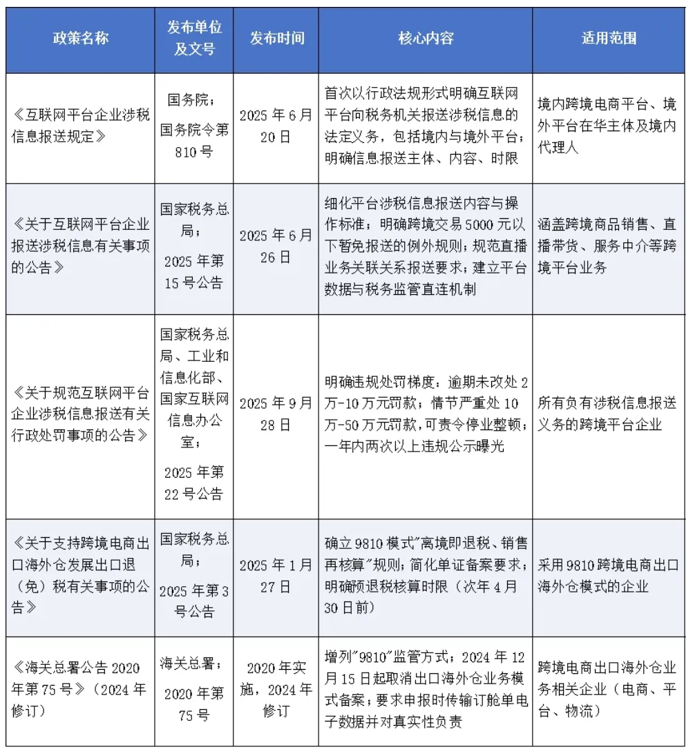
(一)主要政策法规一览表


数据来源:国家税务总局政策法规库、海关总署、财政部、商务部等官网
(二)政策演变与监管转型
中国跨境电商税务监管经历了从“粗放式”到“精准式”、从“抽查式”到“穿透式”的深刻转型,这一进程可分为三个阶段,核心变革体现在监管方式、数据整合与合规标准三大维度:
1.监管方式转变:从“事后抽查”转向“实时比对”。早期监管依赖人工抽查,效率低下且覆盖面有限;随着金税四期系统上线与平台数据直连机制建立,税务机关可直接获取全量平台交易数据,无需依赖卖家自行申报,实现对跨境交易全周期、全流程的动态监管,数据差异较大即自动触发预警。
2.数据整合升级:从企业单向申报转向“平台—税务—企业—海关—银行”多方数据交叉验证。2023年12月28日,海关总署与税务总局签署《关于“推进数据共享深化协同共治”合作备忘录》,正式建立跨部门数据共享机制,整合多源数据实现"四流合一"(合同流、物流流、资金流、发票流)监管,彻底打破信息孤岛。
3.合规标准提高:从形式合规转向实质合规。税务机关不再仅关注申报表的格式正确性,更聚焦交易实质与税务处理的一致性,重点打击“洗产地”、“虚开增值税发票”、“拆分交易避税”等实质性违规行为,推动行业从“野蛮生长”向合规提质转型。
这些政策变化对跨境电商行业产生了深远影响,标志着行业从“野蛮生长”阶段迈入以合规为导向的提质发展阶段。
二、典型案例分析:强监管环境下的风险暴露与监管逻辑
2025年以来,税务、海关、公安等多部门联合执法力度持续加大,曝光多起跨境电商税务违规大案要案,清晰呈现了穿透式监管的实施路径与核心逻辑。以下结合四起典型案例,剖析行业核心风险点与监管导向:
案例一:深圳货代7.62亿逃税案——跨境"洗产地"的高风险后果
案例概要:2025年12月,深圳拓利国际货运代理有限公司因通过系统性手段偷逃1.09亿美元(约7.62亿元人民币)美国关税被美国司法部起诉。该公司在2018-2023年间,将中国产家居建材经马来西亚“洗产地”转运至美国,伪造文件谎称为“马来西亚制造”,利用空壳公司隐藏真实进口商身份,并篡改商品分类以规避高达689%的"双反税"。美国海关已发出2.225亿美元(约15.55亿元人民币)预处罚通知,涉案人员可能面临最高20年监禁。
风险点分析:一是通过转口贴标、虚报原产地实施“洗产地”操作,规避目标市场高额关税;二是利用空壳公司“隐身”,切断实际经营主体与进口行为的关联;三是篡改商品分类降低应税价值,逃税率高达98.7%;四是跨境数据存在明显矛盾,出口报关与境外收汇信息无法匹配。
监管逻辑解析:该案体现了“跨境数据联动+国际联合执法”的监管新趋势。美国海关通过CBP贸易欺诈风险模型发现原产地异常变更、进口商频繁更换但收货地址集中等疑点数据,随后通过《中美税务信息交换协定》与深圳海关共享线索,最终形成中美联合执法闭环,揭示了跨境灰色操作在数据穿透式监管下的生存困境。
案例二:广州世晨物流1.4亿骗税案——虚开发票的精准打击
案例概要:2024年5月,广州市税务局第一稽查局公告,广州世晨物流有限公司因涉嫌虚开增值税专用发票骗取出口退税,累计骗税1.4亿元,被定为重大税收违法失信主体。该公司在2018-2020年间,为其他企业及自己开具与实际经营业务不符的增值税专用发票145份,金额14,146.73万元,税额1,839.07万元,最终被处以追缴税款、罚款并移送司法机关。
风险点分析:核心风险在于通过虚开发票构建虚假凭证链,骗取出口退税;关键漏洞是平台数据、物流数据与税务申报数据存在巨大差异,未实现“四流合一”,易被系统识别。
监管逻辑解析:税务部门通过金税四期系统整合平台交易数据、银行流水、物流信息及海关报关数据,构建企业经营“全景图”,并通过“红黄蓝”三级风险预警机制对异常数据自动触发核查。同时,依托八部门联合治税常态化机制,形成全链条打击网络,彻底封堵虚开发票等传统避税漏洞。
案例三:六省市同步曝光未申报境外收入案——CRS与大数据的协同监管实践
案例概要:2025年11月11日,深圳、广东、四川、厦门等六省市税务部门同步曝光未依法申报境外收入案例。其中,深圳某亚马逊卖家将350万元货款沉淀于香港汇丰银行,未申报未分配分红,最终补缴税款及滞纳金共计580万元;福建某Shopify卖家通过美国Stripe平台提现至香港招商银行,两年累计收入95万美元未申报,补缴税款约130万元。
风险点分析:核心风险是境外收入隐匿不报,通过香港账户、境外第三方支付机构规避境内税收监管;常见操作包括利用亲属账户分散收款、拆分收入规避申报义务。
监管逻辑解析:本案体现了CRS(共同申报准则)与大数据监管的协同效应。税务部门通过CRS机制获取中国税务居民在香港、美国等地区的金融账户信息,再通过金税四期AI建模,比对企业/个人申报收入与境外账户资金异动,锁定“申报收入低但境外账户大额流动”等异常线索,最终通过“提示提醒-督促整改-约谈警示-立案稽查-公开曝光”五步工作法实现精准监管。
案例四:9810模式合规争议案——政策适配性与企业实操痛点的碰撞
案例概要:某中型跨境电商企业采用“多账号店群模式”运营,通过多个空壳公司注册亚马逊店铺,由香港公司统一归集利润。为享受出口退税政策,企业尝试采用9810模式报关,但因每个店铺主体需单独办理退税备案,人力与管理成本激增;同时,因ERP系统无法精准归集多平台销售数据,无法满足税务部门“销售佐证资料”要求,导致预退税核算延迟,面临税款缴回风险。
风险点分析:一是店群模式与9810政策适配性不足,空壳公司运营未满足“出口主体与销售主体一致性”要求;二是数据归集能力不足,无法提供合规的销售佐证资料;三是对9810模式预退税核算时限、单证要求等细节把握不到位。
监管逻辑解析:本案反映了监管精细化趋势下,政策对企业运营架构与数据管理能力的更高要求。税务部门不再简单依赖企业自主申报,而是通过核查订舱单电子数据、海外仓租赁协议、销售明细等多重佐证材料验证业务真实性,倒逼企业规范运营架构与数据管理流程。
案例共性启示
上述案例共同揭示:在数据穿透式监管与全球联合治税常态化背景下,“洗产地”、虚开发票、隐匿境外收入等传统灰色操作很难有生存空间。企业需摒弃侥幸心理,重构合规的供应链与税务架构,重点关注数据一致性、主体合规性与模式适配性,将合规能力转化为核心竞争力。
三、跨境电商卖家与海外直播业务的税务报送流程与实操指南
根据最新政策要求,跨境电商卖家与海外直播业务经营者需遵循“主体认定-税务备案-信息归集-平台报送-凭证留存-跨境协同”的全流程合规规范。以下结合两类业务特性,提供分主体、分场景的实操指南:
(一)跨境电商卖家税务报送流程
跨境电商卖家的税务报送流程可分为四大环节:主体确认、税务备案、出口退税申报与定期纳税申报。以2026年最新政策为准,具体流程如下:
1.主体确认与税务登记
-
年交易额≥10万元:必须办理工商登记,注册个体工商户或有限责任公司,严禁无资质经营;
-
年销售额≥500万元:需强制升级为一般纳税人,按月申报增值税,生效日为超标当期1日,无缓冲期;
-
年销售额<500万元:可选择小规模纳税人,按季度申报增值税;
-
操作路径:登录电子税务局 → 【新办纳税人套餐】 → 填写企业信息(需与平台注册信息一致) → 提交审核 → 领取税务登记证。
2.出口退税备案
-
适用模式:9610(跨境电商零售出口)、9710(跨境电商B2B直接出口)、9810(跨境电商出口海外仓)、1210(保税跨境电商零售出口)等;
-
所需材料:营业执照副本、海关进出口收发货人备案回执、银行开户许可证、出口退税备案表、海外仓租赁协议(9810模式专用);
-
操作路径:① 中国国际贸易单一窗口 → 完成海关企业备案;② 电子税务局 → 【出口退税管理】 → 【出口退(免)税备案】 → 上传材料并提交审核。
3.跨境电商平台数据对接与信息归集
-
平台直连机制:亚马逊、TikTok Shop、Shopee等主流平台已按季度向税务机关报送卖家涉税信息,企业需确保自身申报数据与平台报送数据一致;
-
核心归集字段:① 身份信息:企业名称、统一社会信用代码、地址、联系人、银行账户、店铺ID(如亚马逊Seller ID);② 经营信息:交易数量、收入金额、退款金额、平台费用(佣金、服务费)、物流费用;
-
归集要求:每季度结束后次月(1月、4月、7月、10月)报送前一季度数据,不可跨季度合并;境外收入按"收入确认当日"国家外汇管理局公布的人民币汇率中间价折算;
-
关键节点:亚马逊首次报送截止时间为2025年10月31日,覆盖2025年第三季度(7-9月)数据。
4.税务申报与风险控制
-
增值税申报:① 小规模纳税人:季度销售额≤30万元可零申报,>30万元需按1%或3%税率申报;② 一般纳税人:按月申报,需在10个工作日内完成;③ 操作路径:电子税务局 → 【我要办税】 → 【税费申报及缴纳】 → 【增值税及附加税费申报表】;
-
企业所得税预缴:按季度预缴,2026年5月31日前完成年度汇算清缴;
-
风险控制要点:① 每月15日前完成上月"平台销售明细数据"与"物流数据"核对;② 每季度终了后15日内完成"收汇数据"与"海外仓库存数据"报送;③ 确保"三单匹配"(订单、支付单、物流单),否则影响退税资格。
(二)海外直播业务税务报送流程
海外直播业务的税务报送核心差异体现在收入性质认定、申报主体选择与跨境支付处理三个方面,具体流程如下:
1.收入性质认定与税务处理
-
境内直播收入:按"劳务报酬"或"经营所得"计税,税率3%-45%;个体工商户可享受核定征收政策(如4%);
-
跨境直播收入:① 境外直播收入:若来源于境外,可享受税收协定优惠(如中美税收协定下预提所得税从30%降至10%);② 境外自然人佣金收入:境内企业需代扣增值税(6%)及企业所得税(10%-30%);③ 境外消费者打赏收入:若认定为在中国境内消费,需按"偶然所得"缴纳20%个人所得税;
-
非货币收入处理:虚拟礼物、虚拟货币等按"非货币利益到达主播虚拟账户当日"的平台折算规则,折算为人民币金额报送(无论是否提现)。
2.申报主体选择与税务架构
-
小规模直播业务:推荐选择个体工商户,享受核定征收政策,降低申报复杂度;
-
中大型直播业务:① 中国有限公司:适用5%或25%企业所得税;② 香港公司:可享受离岸利润豁免,但需满足实质性经营要求;③ 欧盟公司:可注册VAT税号,实现欧盟境内增值税递延;
-
架构设计要点:关联交易需符合"独立交易原则",保留完整转让定价文档,避免被认定为转移利润。
3.跨境支付与代扣代缴操作
-
向境外支付佣金:① 代扣增值税(6%,现代服务类),不加收城建税等附加;② 代扣企业所得税:按收入15%-30%核定应税所得率,再按25%计算应纳税额;③ 申报路径:电子税务局 → 【我要办税】 → 【其他代扣代缴、代收代缴申报】;
-
向境外自然人支付佣金:① 代扣个人所得税(税率20%-40%),可通过"蒲公英平台"等官方渠道代开发票;② 留存材料:合同、付款证明、境外单位对账单或发票。
4.核心报送平台与操作流程
-
境内报送平台:电子税务局(全国统一)+ 跨境电商税务服务专区;
-
直播平台操作步骤:① 登录电子税务局完成实名认证;② 进入【跨境电商平台涉税信息报送】模块,填写《直播人员服务机构与网络主播关联关系表》(需签字盖章);③ 上传《直播业务收入归集说明》;④ 完成个税代扣代缴申报;
-
境外报送平台:欧盟通过IOSS系统申报VAT,美国通过IRS系统申报销售税与企业所得税,留存当地税务代理协议与申报回执。
(三)通用实操工具与规范建议
1.统一数据管理工具:推荐使用店小秘、马帮、通途等ERP系统,实现多平台数据整合、多币种自动核算、“四流合一”校验;
2.定期数据核对:每月15日前核对平台销售数据与ERP系统数据,差异超5%需及时调整;每季度开展税务健康自查;
3.档案留存规范:国内档案(平台流水、发票、报送回执等)保存期限≥10年;跨境档案(VAT申报回执、海外银行流水等)按目标市场要求留存(一般≥6年),采用电子与纸质双备份。
四、跨境电商与海外直播业务的税务风险与稽查应对策略
(一)主要税务风险类型细分
跨境电商与海外直播业务面临的税务风险可分为五类:
1.数据差异风险
-
表现形式:平台报送收入与企业申报收入差异超过约10%
-
触发机制:税务系统自动比对差异,超过约30%触发稽查
-
典型案例:某亚马逊卖家第三季度平台收入1000万元,申报收入仅400万元,差异超60%,被稽查追缴600万元及滞纳金
2.主体合规风险
-
表现形式:年交易额≥10万元未办理工商登记,使用个人账户收款
-
触发机制:银行系统监测到个人账户单日流水超5万元或单月超20万元,触发税务稽查
-
典型案例:某卖家通过亲属账户分散收款,被认定为“拆分主体”,合并计算收入并处罚
3.模式选择风险
-
表现形式:选择错误的监管代码(如9610模式下单票货值超过5000时元未转为一般贸易申报)
-
触发机制:海关与税务系统数据比对,发现模式不符
-
典型案例:某卖家选择9610模式但单票货值超过5000元,导致无法享受退税政策
4.国际税务风险
-
表现形式:未按规定注册境外VAT税号,或未代扣代缴境外税款
-
触发机制:平台与税务机关数据共享,发现未合规申报
-
典型案例:某卖家未注册德国VAT税号,导致包裹被扣留并面临高额罚款
5.稽查追溯风险
-
表现形式:历史隐匿收入被查补,需按“纳税义务发生时间”追溯补税
-
触发机制:金税四期系统自动追溯历史数据差异
-
典型案例:某卖家2026年4月被查补2025年4月的200万元未开票销售额,需补缴13%增值税及附加税费、滞纳金,总成本超25%
直播业务税务风险点
-
成本倒挂风险:长期“成本倒挂”(支出远超申报收入)将触发稽查,如某主播支付620万元推广费但仅申报160万元收入,被稽查追缴1431万元
-
“阴阳合同”风险:通过亲属注册多家个体户并核定征收,被稽查系统识别
-
数据不匹配风险:平台数据与申报数据差异超过约30%即触发预警
(二)稽查应对策略
面对税务稽查,跨境电商与海外直播业务经营者应采取以下应对策略:
1.自查阶段应对
-
立即行动:收到《税收风险提示函》后,7个工作日内完成自查并提交说明
-
合规调整:主动补缴税款及滞纳金,避免被认定为“恶意逃税”
-
证据准备:整理平台数据、银行流水、物流单据、报关单等原始凭证
2.稽查阶段应对
-
专业支持:聘请税务律师介入,梳理发票流向、核算税款差额
-
主动沟通:与税务机关保持沟通,说明业务实质与税务处理依据
-
风险控制:若涉及虚开发票,需证明交易真实性,避免被认定为“虚开增值税专用发票”
3.处罚阶段应对
-
补救措施:案发后全额补缴税款,争取从轻处罚
-
责任划分:若为集团架构,可提供独立财务记录,证明各主体间无资金往来
-
法律救济:对处罚有异议,可在收到决定书后60日内申请行政复议
(三)合规优化建议
为降低税务风险,跨境电商与海外直播业务经营者建议采取以下合规措施:
1.收入归集与申报优化
-
全平台数据整合:使用ERP系统整合所有平台销售数据,确保收入完整性
-
税务身份一致性:确保平台注册信息与税务登记信息完全一致,避免因信息不符被稽查
-
及时升级纳税人身份:年销售额接近500万元时,提前规划升级为一般纳税人,避免被动调整
2.成本凭证管理与税务筹划
-
凭证链完整性:保留采购发票、物流费用发票、平台佣金账单等完整凭证链
-
进项发票管理:建立供应商发票管理机制,确保进项发票及时取得与认证
-
税务架构优化:根据业务规模选择合适架构,如小规模业务选择个体户,中大型业务选择有限公司
3.多平台数据整合与税务系统对接
-
系统升级:确保ERP系统支持“四流合一”校验与税务健康检查功能
-
数据同步:建立定期数据同步机制,确保平台数据与税务系统数据一致
-
税务预警:设置税务风险预警阈值,如销售额波动超30%自动预警
结语
中国跨境电商税务监管已全面进入“穿透式监管”与“数据驱动合规”新阶段。“跨境电商税务监管新时代”意味着跨境电商企业需要重新审视自身的税务合规架构,也对海外直播等新兴业态提出了更高要求,合规能力将成为企业核心竞争力。跨境电商税务监管趋严既是挑战也是机遇。企业应主动拥抱变革,将政策风险转化为制度优势,通过构建全链条合规体系、优化业务模式与提升数字化水平,在行业转型中实现长远发展。
参考文章
[1] 中华人民共和国关税法
https://fgk.chinatax.gov.cn/zcfgk/c100009/c5234556/content.html
[2] 中华人民共和国增值税法
http://m.mof.gov.cn/zcfb/202412/t20241225_3950494.htm
[3] 平台数据直连税务之后:跨境电商合规进入“强监管时代”9810为何被推至台前?搜狐网https://www.sohu.com/a/965610886_121966796
[4] 一文读懂:跨境电商税收政策-牙克石市人民政府https://www.yks.gov.cn/InKnowledgeBase/show/18424.html
[5] 跨境电商税收迎重大变革!2026新规解读,卖家如何应对?搜狐网
https://www.sohu.com/a/973161796_122079406?scm=10023.20001_107-20001_107-0_20001.0-0.0-1-0-0-0.0&spm=smpc.csrpage.news-list.1.1768554460902czjlkWH
[6] 2026跨境电商报税模式指南:7大主流模式拆解+选型速查表-今日头条https://www.toutiao.com/article/7592882106931151379
[7] 全球税务变革进行时:跨境电商小额免税时代走向终结_网易订阅
https://www.163.com/dy/article/KGG1H9AQ0538BNYC.html
[8] 2025-2026年跨境电商税务分析趋势预测:全球新秩序与出海新方向-今日头条
https://www.toutiao.com/article/7582846168510530054
[9] tiktok东南亚跨境电商怎么交税_TikTok_免税_商品
https://www.sohu.com/a/960627089_121483115
[10] 干货」跨境电商ERP哪个好用?五大知名系统深度评测-今日头条
https://www.toutiao.com/a7594729783771120134
[11] 中国海外收入税收新规」(三)海外收入申报实操指南
https://baijiahao.baidu.com/s?id=1836051943277633573
[12] 深圳货代逃税7.6亿案曝光!美国海关重拳打击跨境“洗产地”灰色操作-出海网
https://www.chwang.com/news/200618278501
[13] “洗产地”逃税2.2亿美元,华人建材商遭美国重罚并面临20年监禁|关税|海关|进口商|马来西亚_网易订阅https://www.163.com/dy/article/KI45PCEI0520EEFK.html





























