中资企业在境外发行债券(“境外发债”)已经成为中资企业融资的重要途径,与境内发行股票和债券等融资方式相比,境外发债具有吸引外国投资、融资成本相对较低、融资规模大以及建立国际信誉等优势。同时,因国家鼓励利用境外资本的政策引导与境外债券市场的利率优势,境外发债成为越来越多中资企业青睐的融资渠道。为更好地服务中资企业境外发债,根据境外发债的监管规则,结合我们的实践经验和一般理解,我们对中资企业境外发债的主要模式、境内监管要求、增信措施、资金回流、税务成本以及地方政府融资平台境外发债的特殊关注事项等内容进行了梳理和总结,形成中资企业境外发债系列文章,以期对拟境外发债的中资企业有所助益。本篇为中资企业境外发债系列文章的第二篇,主要介绍中资企业境外发债的境内监管要求。
一、 境外发债境内监管政策的历史沿革
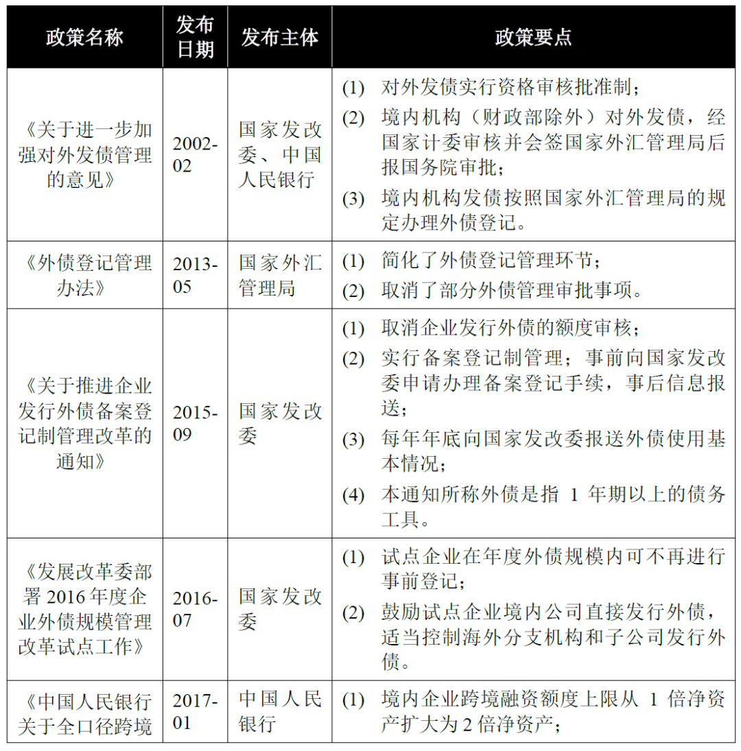
中资企业境外发债的境内监管经历了从审核批准制到备案登记制的转变,具体的政策沿革如下:


二、 境外直接发债的境内监管要求
直接发债是由境内企业作为发行人在境外直接发债,一般不需要提供担保、维好协议、信用证等增信措施,在所有境外发债结构中最简单,但对企业的门槛要求也较高。目前,直接发债主要涉及发改部门和外汇管理部门的监管。
1. 事前监管:发改委外债备案登记
根据国家发改委于2015年9月14日发布的《国家发展改革委关于推进企业发行外债备案登记制管理改革的通知》(“《发改委2044号文》”)的规定,外债是指境内企业及其控制的境外企业或分支机构向境外举借的、以本币或外币计价、按约定还本付息的1年期以上债务工具,包括境外发行债券、中长期国际商业贷款等。企业发行外债须事前向国家发展改革委(以下简称国家发改委)申请办理备案登记手续,并在每期发行结束后10个工作日内,向国家发改委报送发行信息。
结合国家发改委于2020年10月在其官方网站发布的《企业借用《外债备案登记办事指南》》(“《外债备案登记办事指南》”)以及我们的实践经验和了解,发改委外债备案有如下要求:
-
申请主体和主管机构
直接发债模式下,境内中央企业和金融机构由集团总部向国家发改委提出备案登记申请,境内地方企业应首先向所在地省级发改委提出申请,再由该省级发改委向国家发改委转报外债备案登记申请。
-
需要办理备案的外债类型
根据《发改委2044号文》及《外债备案登记办事指南》,一年期以上(不含一年期)的中长期外债需要办理外债备案登记。在实践中,考虑到办理还款手续的时间以及各地具体监管要求的差异,出于谨慎,企业发行短期境外债券的期限一般设置为364天或以下,从而避免办理发改委外债备案登记。
-
申请期限
根据《发改委2044号文》及《外债备案登记办事指南》,外债备案登记需要事前(即债券发行前)办理,实践中,境外债券发行人一般在债券发行公告前或最晚在债券定价前完成债券备案登记,国家发改委也建议申请人不晚于债券发行前45个工作日提交申请材料。
-
申请材料
根据《外债备案登记办事指南》中提供的示范文本,申请报告与具体方案的主要内容包括:
-
申请主体、发行主体和担保主体(如有)的基本情况、业务情况、财务情况及境外债务情况;
-
发行外债的必要性和可行性;
-
债券发行条款概要、募集资金用途和偿债保障措施;
-
债券预期发行情况和拟定发行工作时间表;
-
对提交申请材料的真实性承诺函;
-
附申请主体、发行主体和担保主体(如有)的注册登记证明文件、公司章程、最近三年及最近一期的财务报告,以及有关同意企业发行外债及对本次外债提供担保(如有)的股东会或董事会决议等。
-
外债备案登记的有效期
发改部门出具的《企业借用外债备案登记证明》的有效期为1年,自出具之日起算。
2. 事后监管:发改委外债发行信息报送
根据《发改委2044号文》,境外债券发行人应自每期发行结束后10个工作日内向发改委报送发行信息。根据《外债备案登记办事指南》中提供的示范文本,企业借用外债信息报送表的填报内容包括:
-
发行主体和担保主体(如有)的主要经营指标;
-
本次外债基本情况,其中涉及发行时间、外债类型、币种规模、期限、发行地区及利率;
-
备案登记情况;
-
募集资金用途;
-
资金回流情况;
-
本次外债发行的相关中介机构。
3. 事后监管:外管局外债登记
根据国家外汇管理局于2013年4月28日发布的《外债登记管理办法》(汇发[2013]19号,“《外管局19号文》”)以及其附件的《外债登记管理操作指引》的规定,除财政部门、银行以外的其他境内债务人(非银行债务人)应当在外债合同签约后15个工作日内,到所在地外汇局办理外债签约登记手续,《外管局19号文》并未要求必须在交割前到外管局备案登记;
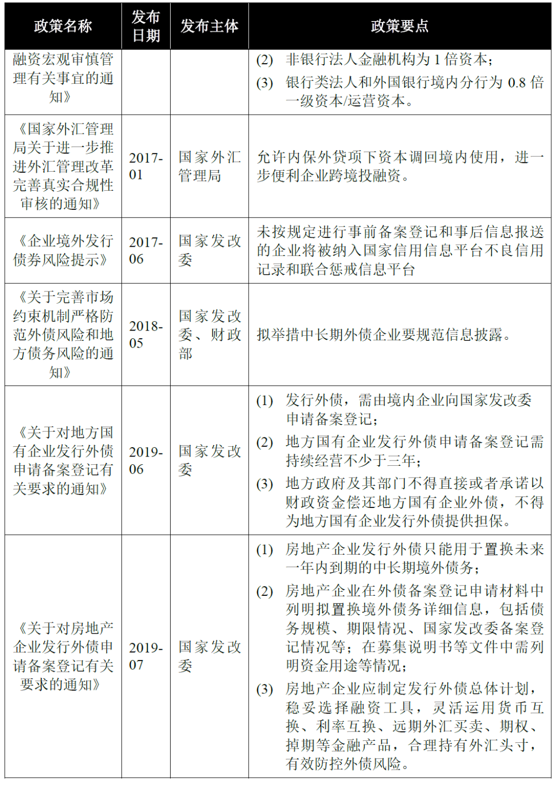
根据中国人民银行于2017年1月11日发布的《中国人民银行关于全口径跨境融资宏观审慎管理有关事宜的通知》(银发[2017]9号)的规定,中国境内成立的法人企业(不包括政府融资平台和房地产企业)和法人金融机构应当在跨境融资合同签约后但不晚于提款前3个工作日,向国家外汇管理局的资本项目信息系统办理跨境融资情况签约备案。
根据上述,境内企业境外发债,应当在外债合同签约15个工作日内以及签约后且不晚于提款前3个工作日向外汇管理局分别办理外债登记和跨境融资备案。
三、 境外间接发债的境内监管要求
1. 事前监管:发改委外债备案
如前所述,根据《发改委2044号文》,境内企业以其控制的境外企业或分支机构向境外发行一年期以上(不含一年期)债券的(即间接发债),需要向发改委办理外债备案登记,相关监管要求与直接发债模式相同,此处不再赘述。
2. 跨境担保监管:内保外贷登记
根据国家外汇管理局于2014年5月12日发布的《跨境担保外汇管理规定》(汇发[2014]29号,“《外管局29号文》”)及《跨境担保外汇管理操作指引》的规定,内保外贷是指担保人注册地在境内、债务人和债权人注册地均在境外的跨境担保,内保外贷实行登记管理,境内机构办理内保外贷业务,应按本规定要求办理内保外贷登记;经外汇局登记的内保外贷,发生担保履约的,担保人可自行办理;担保履约后应按本规定要求办理对外债权登记。
在间接发债中的内保外贷模式下,境内母公司通常需要为境外发行的债券提供担保等增信措施,由于担保人注册地在境内,而作为债务人的发行人和作为债权人的债券投资者均在境外,境内母公司提供的担保属于内保外贷,需要办理内保外贷登记。
根据《外管局29号文》及其操作指引,办理内保外贷登记应当在如下期限内办理:
-
签约登记
担保人为非银行机构的,应在签署担保合同后15个工作日内到外管局办理签约登记。
-
变更和注销登记:
-
非银行机构担保人应在担保合同/主债权合同的主要条款变更后15个工作日内办理变更登记。
-
内保外贷项下债务人还清担保项下债务、担保人付款责任到期或发生担保履约后,担保人应办理内保外贷登记注销手续。非银行机构内保外贷责任已解除且未发生内保外贷履约的情况下,可到其所属分局(外汇管理部)辖内银行直接办理内保外贷注销登记。
四、 红筹企业境外发债的境内监管要求
1. 发改委外债备案登记
对于大红筹企业(定义见本系列第一篇文章:中资企业境外发债的主要模式),其发行外债需要受到《发改委2044号文》的监管,在规则和实践层面并无太大争议;但就小红筹企业(定义见本系列第一篇文章:中资企业境外发债的主要模式),由于规则层面并无明确规定,在实践中,对于其发行外债是否需要受到《发改委2044号文》监管的问题,也存在不同的理解。但值得注意的是:
-
实践中已存在小红筹企业发行外债按照《发改委2044号文》的要求办理外债备案登记的案例,如京东(JD.com)、合生元国际控股有限公司、361度国际有限公司,该等作为境内自然人实际控制下的红筹企业,在2016年发行境外债券时均按照《发改委2044号文》的要求办理了外债备案登记;
-
国家发改委曾在其发布的办事指南中明确要求小红筹企业按照《发改委2044号文》的要求办理外债备案登记。国家发改委曾于2020年2月在其官方网站发布了《企业发行外债备案登记办事指南》,该指南“常见问题解答”部分问题9的答复中明确要求:“境内自然人控制的境外企业发行外债需要办理备案登记手续”。但是,国家发改委在2020年10月更新的《企业借用外债备案登记办事指南》中“常见问题解答”部分又删除了前述关于小红筹企业发行中长期外债是否需要备案的问题和答复。
根据上述,我们理解,大红筹企业发行外债应当严格按照《发改委2044号文》的规定办理外债备案登记;对于小红筹企业,虽然国家发改委在小红筹企业发行外债是否需要办理外债备案登记上的态度存在一定的不确定性,但考虑到实践中已存在小红筹企业按照《发改委2044号文》的要求办理外债备案登记,因此,为稳妥起见,建议小红筹企业拟发行外债的,事先向国家发改委咨询、确认规则的具体适用要求。
2. 外管局内保外贷登记
红筹企业发行外债如涉及内保外贷,应当按照《外管局29号文》的规定办理内保外贷登记,其本质与境内企业间接发行外债的内保外贷登记并无差异,此处不再赘述。
五、 中资企业境外发债境内监管要求的其他关注事项
1. 房地产企业境外发债的特殊监管要求
国家发改委于2019年7月9日发布了《关于对房地产企业发行外债申请备案登记有关要求的通知》(发改办外资[2019]778号),该文件从发行外债总体计划、资金用途、登记备案材料及信息披露四个方面对房地产企业境外发债提出了特殊要求,具体如下:
(1) 发债总体计划
房地产企业应制定发行外债总体计划,统筹考虑汇率、利率、币种及企业资产负债结构等因素,稳妥选择融资工具,灵活运用货币互换、利率互换、远期外汇买卖、期权、掉期等金融产品,合理持有外汇头寸,保持境内母公司外债与境外分支机构外债、人民币外债与外币外债、短期外债与中长期外债、内债与外债合理比例,有效防控外债风险。
(2) 资金用途
房地产企业发行外债只能用于置换未来一年内到期的中长期境外债务。
(3) 登记备案材料
房地产企业在外债备案登记申请材料中要列明拟置换境外债务的详细信息,包括债务规模、期限情况、经国家发改委备案登记情况等,并提交《企业发行外债真实性承诺函》。
(4) 信息披露
房地产企业发行外债要加强信息披露,在募集说明书等文件中需明确资金用途等情况。
2. 地方政府融资平台公司境外发债的特殊监管要求
2019年6月6日,国家发改委发布了《关于对地方国有企业发行外债申请备案登记有关要求的通知》(发改办外资[2019]666号),该文件从外债备案登记申请材料、主体资格、外债担保和信息披露等方面对地方国有企业,特别是承担地方政府融资职能的地方国有企业境外发债提出了特殊要求。
考虑到地方政府融资平台的概念具有一定模糊性,以及地方政府融资平台境外发债的监管政策较多,我们将单独通过一篇文章对地方政府融资平台公司境外发债的特殊关注事项进行分析和总结。
3. 债券期限安排与发改委外债备案
如前所述,无论是直接发债抑或是间接发债,仅一年期以上(不含一年期)的境外债券需要办理发改委外债备案登记,但在几种特殊的债券期限安排下,需要具体判断是否履行发改委外债备案登记手续:
-
再融资债券(借新还旧):一般不需要办理外债备案登记
对于旧债券和新债券的发行期限均不超过1年的借新还旧融资而言,由于新旧债券在法律性质上应为独立的两笔债券,且其融资期限均不超过1年,故该两笔债券融资本身均不属于《发改委2044号文》的监管范围,因而均不需要办理外债备案登记。
-
包含“1+1”展期安排的债券:建议事先向主管机关咨询、确认
如拟发行的境外债券采取“初始期限1年+展期1年选择权”的发行期限安排,考虑到展期前的债务期限并未超过1年,在形式上并不属于《发改委2044号文》所监管的中长期外债,一般无需办理外债备案登记;但是,如该等债券的展期安排为1年后自动展期,或者展期安排并非出于合理的商业目的,则存在被认定为故意规避发改委外债监管规则,从而被要求按照《发改委2044号文》的规定办理外债备案登记,甚至受到相关处罚的可能性。因此,对于存在展期安排的境外债券,建议将展期选择权约定为受限于发行人的后续批准,而非自动展期,且为稳妥起见,仍建议就包含相关展期安排的债券是否实质落入债券备案登记的监管范围问题,事先向主管机关咨询和确认。
4. 违反境外发债监管要求的法律后果
(1) 未办理发改委外债备案登记的法律后果
(a) 不良信用记录和黑名单
根据国家发改委于2017年6月12日在其官网发布的《企业境外发行债券风险提示》,对发行外债不履行备案登记的相关企业,将考虑纳入国家信用信息平台不良信用记录和联合惩戒信息平台。
根据国家发改委于2018年5月18日在其官网发布的《国家发展改革委约谈违规发行外债的有关企业和中介机构》,对发行外债不履行事前备案登记手续或存在其他违规行为的相关企业和有关中介机构,将加大问责力度,视严重程度纳入将不履行事前备案登记手续的企业和中介机构列入“黑名单”和全国信用信息共享平台,同时限制责任主体新申请或参与外债备案登记工作。
(b) “三次警示”的惩戒措施
根据国家发改委于2018年6月15日在其官网发布的《实行“三次警示”稳步推进外债登记制管理改革—国家发展改革委有关负责人就企业违规发行外债事宜答记者问》,对境外发债违规企业实行“三次警示”方式,即初次约谈企业和中介机构;第二次通报企业和中介机构;第三次暂停企业境外发债备案并暂停中介机构参与外债发行。
(2) 未办理外管局外债登记的法律后果
(a) 偿债资金无法汇出境外
未办理外汇局外债登记的,境内企业在境外发债募集的资金将无法在境内结汇使用,也无法以其境内资金购汇和对外支付债券本息。
(b) 债券违约和回售
根据境外债券申购协议中通常的条款安排,未办理外管局外债登记的,存在构成违约的可能性,并可能进一步触发债券回售条款。
(c) 行政处罚
根据《外管局19号文》和《中华人民共和国外汇管理条例(2018年修订)》(国务院令第532号,“《外汇管理条例》”)的相关规定,未办理外债登记,擅自在境外发行债券的,由外汇管理机关给予警告,并处违法金额30%以下的罚款。
(3) 未办理外管局内保外贷登记的法律后果
(a) 担保履约资金无法汇出境外
担保主体未按规定办理内保外贷登记的,发生担保履约时,担保履约项下资金可能无法顺利汇出境外,从而影响担保的可执行性。
(b) 债券违约和回售
根据境外债券申购协议中通常的条款安排,未办理外管局内保外贷登记的,存在构成违约的可能性,并可能进一步触发债券回售条款。
(c) 行政处罚
根据《外管局29号文》及《外汇管理条例》的规定,外汇局对未按规定办理内保外贷登记擅自提供对外担保的,有权给予警告,并处违法金额30%以下的罚款。
5. 外债登记监管措施的发展趋势
根据国家外汇管理局于2019年10月23日发布的《国家外汇管理局关于进一步促进跨境贸易投资便利化的通知》(汇发〔2019〕28号)的要求,国家将试点取消非金融企业外债逐笔登记,对于试点地区的非金融企业可按净资产2倍4到所在地外管局办理外债登记,非金融企业可在登记金额内自行借入外债资金,直接在银行办理资金汇出入和结购汇等手续,并按规定办理国际收支申报。目前,试点地区为粤港澳大湾区和海南省。由此可见,外债登记的监管措施正逐步向便利、便捷化的方向发展,以鼓励境内企业境外发行债券融资。





























