2023年11月8日,人力资源社会保障部办公厅印发《新就业形态劳动者休息和劳动报酬权益保障指引》(“《休息和报酬指引》”)、《新就业形态劳动者劳动规则公示指引》(“《劳动规则公示指引》”)、《新就业形态劳动者权益维护服务指南》(“《权益维护服务指南》”)(以下统称“指导性文件”)。指导性文件根据劳动法律法规和《关于维护新就业形态劳动者劳动保障权益的指导意见》(人社部发【2021】56号)(“56号文”),对新就业形态劳动者权益保护做出了更加具体的规定。
指导性文件从保护劳动者权益的角度出发,对平台企业的行为进行规制。其中,部分规定内容能够更好得保护劳动者权益,同时也会对平台企业的业务运营产生一定影响。在本文中,我们将从重点内容、对企业的影响、企业的应对方式、政策趋势几个方面,对指导性文件的规定进行简要分析。
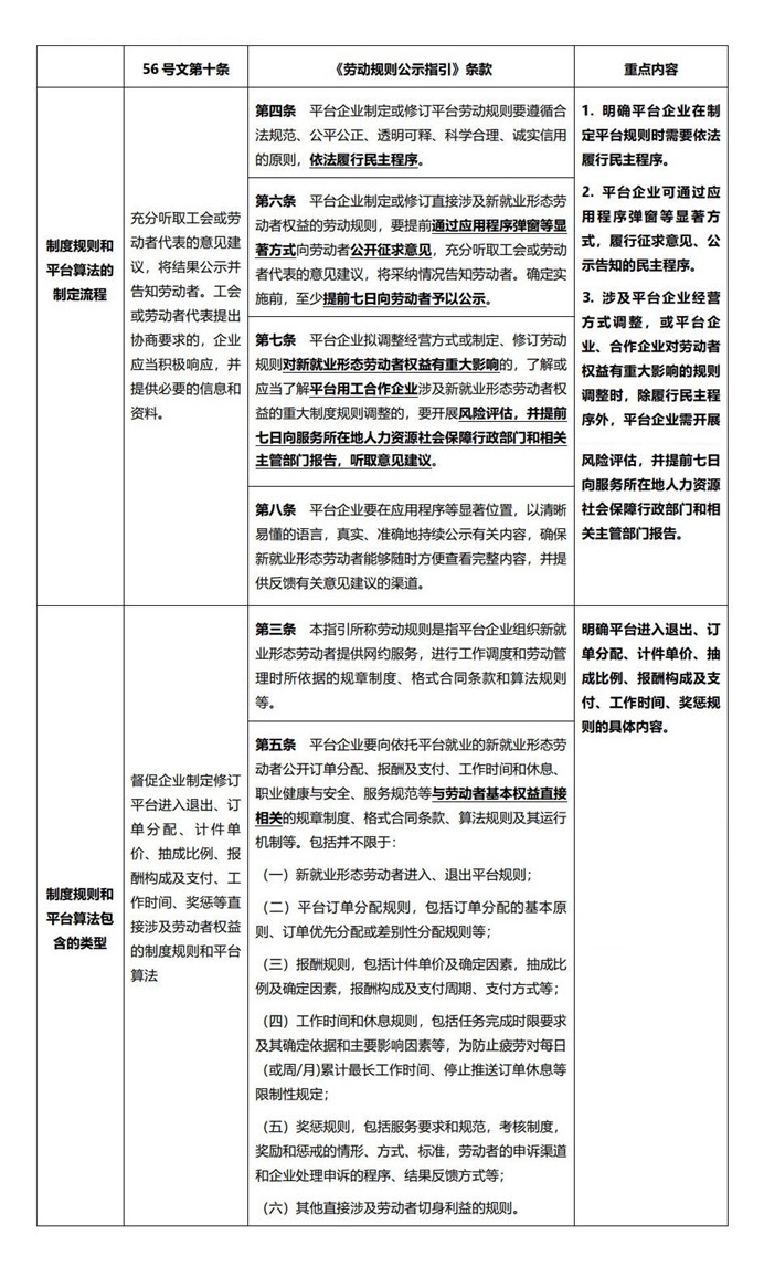
一、指导性文件重点内容
(一)关于劳动者休息和劳动报酬的内容

(二)关于平台规则制定的内容

(三)关于劳动者权益维护的内容

二、指导性文件对平台企业的影响及平台企业的应对措施
(一)部分规定可能对业务运营产生直接影响
1. 要求平台确定连续最长接单时间和每日最长工作时间并暂停派单,可能对平台业务运营产生直接影响
(1)对业务运营的影响
在新就业形态下,平台企业和劳动者之间用工关系的重要特点是劳动者提供服务的灵活性与自主性,即劳动者是否可以凭借自身意愿决定是否接受或拒绝工作,是否有自主安排工作时间的自由。[1]灵活性与自主性,可以从两方面理解。从劳动者角度来说,劳动者应有较高的自由度,能够自行决定工作时间的长短,不仅包括随时暂停工作,也包括延长工作时间。从平台企业角度来说,平台企业应尊重劳动者的自主权,不应向劳动者施加最低工作时间的限制。
因此,在新就业形态形成初期,劳动者基本接受以多劳多得的方式在平台接单,以获得预期的报酬;平台企业也不对劳动者的最长工作时间作出限制。这种模式有助于平台更好地调配人员、提高服务质量和效率。
根据《休息和报酬指引》的要求,平台应确定劳动者的连续最长接单时间和每日最长工作时间,并应在劳动者达到前述工作量和工作时间限度时暂停派单。以上要求能够更好的保障劳动者的身心健康,但这可能导致平台整体的接单人数减少,间接影响服务质量和效率。
(2)平台的应对措施
指导性文件充分考虑到各行业的特殊性,并未采取一刀切的方式统一平台企业的连续最长接单时间和最长工作时间标准,也未就暂停派单的时长做统一要求。因此,平台企业可根据所处行业的特点,自行确认合理的连续最长接单时间和最长工作时间,在保障劳动者休息权的同时,尽可能降低对业务运营的影响。
例如,网约车平台需要重点防范司机疲劳驾驶的问题,因此平台可结合劳动者开始接单的时间、当天累计接单的时长等因素,重点在午间易疲劳时段提示休息并暂停派单;外卖服务平台的劳动者需要在用餐高峰期间集中服务,因此平台可结合劳动者当日的累计接单时长,在高峰期结束后,提示休息并暂停派单等。
2. 要求平台企业向劳动行政部门报告经营方式调整,或平台企业、合作企业重大规则调整,可能对平台业务运营产生直接影响
(1)对业务运营的影响
过去,鉴于新就业形态劳动者与平台之间不构成劳动关系,而更类似于合作关系,平台不对劳动者进行劳动管理,因此平台制定规则时,无需根据《劳动合同法》的规定履行民主程序,更无需向劳动行政部门报告。平台企业制定平台规则,并不属于企业的内部管理,而是商业活动、业务运营中的重要一环。
因此,《劳动规则公示指引》中关于向劳动行政部门报告经营方式和规则重大调整的要求,实际是增强了对平台企业的商业运营的监管。这可能会影响平台企业应对市场变化的反应速度,也可能增加与合作企业合作的难度。
(2)平台的应对措施
《劳动规则公示指引》第七条的部分表述还较为模糊。例如,该条并未明确何为“重大影响”,也未明确劳动行政部门在收到企业报告后是否有权进行实质审查。相关问题还需要在实践中摸索,或等待后续出台的规定加以落实。目前来看,平台企业可以考虑从以下两方面平衡监管规定和业务运营:
- 在首次调整或制定平台规则时,尽可能全面考虑运营过程中可能产生的各种情形,并在规则的表述上为日后的进一步调整留出空间;
- 优化与合作企业间的协议,要求合作企业作出相关陈述与保证,在调整内部制度前及时告知平台企业。
(二)部分规定对企业运营管理虽无实质影响,但需要企业相应完善内部规则和流程
1. 平台企业在制定规则时,应履行民主程序
根据《劳动规则公示指引》第六条规定,平台企业在制定规则时,需要履行民主程序。根据该条的表述,平台企业可参照《劳动合同法》关于用人单位制定涉及劳动者切身利益规章制度时履行民主程序的流程:
- 平台企业在调整或制定规则时,需要在平台上以显著的方式向全体已注册的劳动者征求意见,并提供意见反馈的渠道。
- 同时,建议平台企业可与工会沟通,或通过恳谈会、听证会等方式,组织平台企业与工会、劳动者代表的三方沟通,并形成会议纪要,记录各方的反馈意见。
- 在整理各方反馈意见后,可通过弹窗等显著方式,就这些意见进行统一回应。
- 意见征集阶段结束后,平台企业应再次通过弹窗等显著方式,将最终生效版本的规则向劳动者公示,并通过勾选、线上签字等方式,请劳动者签收确认。
2. 劳动者的工资标准不低于实际工作地人民政府规定的最低工资标准
《休息和报酬指引》第八条中关于最低工资标准的规定,是对具体劳动基准权益的维护,一般不会对平台企业的业务运营造成实质性影响。
但是,考虑到新就业形态劳动者工作和报酬结算的灵活性,平台在报酬结算的实际操作层面可能存在一定困难。例如,如劳动者当月工作时间较少,按照正常按单计提的方式计算,其当月所获报酬无法达到最低工资标准,此时企业是否应当补足?
我们理解,平台企业应结合56号文第五条的规定理解《休息和报酬指引》第八条的规定,即,最低工资标准应适用于提供正常劳动的劳动者。对于未提供正常劳动的劳动者,不应要求平台企业以最低工资标准向其补足。平台企业可在规则中明确劳动者能够获得最低工资的情形,例如,每月完成单量达到一定数量,或工作时间达到一定限度的,即使按照按单计提的方式,累计报酬未达到当地最低工资标准,平台企业也将按照最低工资标准向劳动者结算报酬。
3. 平台企业需要畅通线上线下申诉和投诉渠道,并及时给出回应
根据我们的实践经验,大部分平台企业均在APP或小程序端口设置了线上的申诉或投诉渠道,供劳动者就平台的处理决定、用户的行为等进行意见反馈。需要注意的是,《权益维护服务指南》第四条要求平台企业在畅通线上反馈渠道的同时,也要建立线下的反馈渠道。
三、未来新就业形态政策的变化趋势
(一)对于平台企业的监管可能会逐步增强
近年来,国家对于新就业形态的关注越来越多。党的二十大报告指出,需要支持和规范发展新就业形态,健全劳动法律法规,完善劳动关系协商协调机制,完善劳动者权益保障制度,加强灵活就业和新就业形态劳动者权益保障。2023年度,全国总工会界别在政协会议中提交《关于加强新就业形态劳动者权益维护,推动数字经济高质量发展的提案》,提出应加大劳动监察力度,督促平台企业自觉依法合规用工;平台企业要主动承担符合确立劳动关系情形或直接进行劳动管理的劳动者权益保障责任。
因此,从解决就业、规范就业、维护劳动者权益的整体趋势来看,国家对于新就业形态中平台企业的监管会逐步增强。本次的指导性文件针对56号文的各项规定进行了细化,并以指引的方式加以落实。后续,相关部门可能会出台更多文件,陆续落实56号文中的其他规定,如平台责任承担、劳动报酬增长、安全卫生责任等。
(二)进一步发挥工会的作用
出于维护新就业形态劳动者权益的目的,各级政府行政部门、工会组织在近一年来已经开始从行业头部企业入手,鼓励各平台、平台合作方的劳动者组建并加入企业工会、行业性联合工会、区域性联合工会等,各级工会也在积极开展工作,推动新就业形态下平台企业与劳动者签订集体合同。未来,工会可能会发挥更多的监督作用,加强对新就业形态劳动者权益的维护。
注释:
[1] 人力资源和社会保障部在对政协十三届全国委员会第三次会议第3391号(社会管理类287号)提案的答复中指出,“新就业形态人员大多通过平台自主接单承接工作任务,准入和退出门槛低,工作时间相对自由,劳动所得从消费者支付的费用中直接分成,其与平台的关系有别于传统的‘企业+雇员’模式……”





























