【摘要】国家税务总局二十届中央第三轮巡视整改通报,明确违规招商引资、农产品“富余票”虚开等整改重点,释放“监管增强+以数治税”信号。当前“金税四期”联动税务、银行等部门,穿透监管企业与个人资金流、发票流等,使得资产无处藏匿;今年全国曝光300余起涉税案,含加油站偷税、网络主播偷逃税、MCN虚开等,凸显公平治税决心。本文是笔者撰写的涉税合规指引系列文中的第十二篇,前十一篇为直面CRS加持下的全球征税---国内高净值人群海外资产的避坑实务指南 - 专业文章 - 上海市锦天城律师事务所、港澳人士纳税身份认定与税务实务操作指南 - 专业文章 - 上海市锦天城律师事务所、从三起重大电商逃税案件说起——系统分析税局稽查逻辑及合规路径 - 专业文章 - 上海市锦天城律师事务所、“外籍”“境外”“永住”“绿卡”背后的纳税义务和申报规范 - 专业文章 - 上海市锦天城律师事务所、从李雪琴案透视公众人物税务合规的必要性与紧迫性 - 专业文章 - 上海市锦天城律师事务所等系列文章。
税务合规已成必然,未来监管会更加精细智能。企业与个人需弃“被动应对”思维,借专业团队建系统风险管理体系,前置防控风险,避免补税、罚款外的信誉或信用危机,实现合规发展。
【关键词】税务监管 平台涉税 个人涉税 税务合规
一、税务监督力度升级的现实图景与压力传导
(一)多维监管体系的强化落地
当前,税收监管从上到下呈现高压管理态势。中央第一巡视组对税务总局党委展开常规巡视后,国家税务总局于近期发布了《通报》,披露了当前税收征管领域的痛点,涉及违规招商引资涉税问题、农产品收购、“富余票”虚开、水资源税改革试点、减税降费政策、发票管理等。基于这次巡改,税务总局将持之以恒抓整改,更好推动税务事业高质量发展。

今年以来,全国税务系统分类分级曝光了300余起涉税违法案件,从曝光加油站偷油偷税,到网络主播、MCN机构偷税骗补,再到“新三样”行业骗享税费优惠、涉税中介机构违法违规等,都体现了税务部门维护公平公正经济税收秩序的坚定态度。随州158亿的假央企招商项目就是一个典型违规招商引资案例,合作方宣称母公司是“国务院国资委经济发展中心”,拥有央企背景,项目计划打造固体火箭动力全产业链基地,随州方面对其寄予厚望并积极推进,成立项目指挥部、进行招标等工作。但实际上,合作方背后的“国务院国资委经济发展中心”是假冒机构,说明当地在招商引资时并未严格审查。在未来,招商引资涉税将成为重点考察内容。



“金税四期”系统的深化应用,大数据等科技手段全面加持税收环节,税务、银行、工商、社保等部门联动系统,全方位穿透监管企业与个人的资金流向、发票开具、合同签订等过程,“以数治税”的治税理念被广泛接纳,征管效率极大提高,诸如“工资与社保基数不一致”“收入与成本不匹配”等税收问题无所遁形,这是税务监督力度升级的直观体现。
(二)重点领域与主体的精准管控
互联网企业是重点关注对象。互联网交易具有虚拟性、分散性特点,本身就容易滋生诸多税务问题,如隐瞒收入、采购无票、刷单、虚开发票等情形,屡见不鲜。比如网络主播李呈祥就通过在某平台经营服饰店,虚假申报,隐匿巨额经营收入,少缴个人所得税、增值税等税费243.5万元。MCN机构也是税务问题重灾区,比如河北楚鸣文化传媒有限公司就在2019年至2021年期间,通过让他人为自己开具与实际经营业务情况不符的发票,虚抵进项税额,多列成本,违规享受小型微利企业所得税优惠,少缴增值税、企业所得税等税费1261.51万元。该公司还通过个人银行账户向旗下签约主播发放劳务报酬,未代扣代缴个人所得税359.70万元。最终,该案不仅处罚了滞纳金和罚款,更是由公安部门移送检察机关审查起诉。
但国家对互联网平台监管日趋完善和严格,一系列法规出台,意味野蛮生长的时代终结,严监管时代来临。今年10月1日起,在国务院发布的《互联网平台企业涉税信息报送规定》要求下,互联网平台企业将首次正式报送平台内经营者和从业人员的身份信息和收入信息。相关平台经营者必须按规定办理市场主体登记,依法进行纳税申报,无法再逃避市监、税务等部门的管理,从而杜绝产品质量差、消费者维权难等扰乱市场秩序的现象。在《规定》落地后,平台企业需常态化报送涉税信息,如实汇总在各平台及线下其他渠道取得的全部销售收入,从源头上防范了违法拆分、更换提现账号等偷逃税款的行为。
高净值人群是当前的重点稽查对象。这类人群往往涉及“多元收入”“跨境收入”等复杂情境,偷逃税现象频发,偷逃税手段也更加多样,比如阴阳合同、拆分收入、虚开发票等,税务风险高,因而需要加大税务稽查力度。今年3月,网络“大V”司马南被爆偷税,作为拥有超5000万粉丝的公众人物,司马南在过去时常点评他人涉税问题、强调纳税义务,而自己却在2019-2023年间通过隐匿收入、虚假申报等方式,少缴个人所得税、增值税共计462.43万元,其实际控制的“北京某影视策划中心”通过虚列成本费用、违规享受小微企业税收优惠等手段,少缴企业所得税75.32万元,由这一极具戏剧化的案例可见高净值人群的任何偷逃税手段都无法钻漏洞。CRS在全球范围内的应用促成了税务信息高度透明化,加之去年出台的两高解释又有不少是为双高人士个税监管“量身定做”的条款,我国针对高净值人群的税务稽查监管不断收紧,说明高净值人群应增强税务风险意识。
此外,发票管理也是税务整治重点领域。发票是企业合规管理的生命线。然而,实践中却频繁发生虚开发票、违规使用等现象。发票是增值税抵扣、企业所得税税前扣除的法定凭证,直接影响企业税负成本,是税务部门严格打击的对象。电子发票不断普及,发票从开具、流转到入账的全过程都暴露在税务局监管之下,如果不能保证“四流一致”,不符合业务真实性要求,那么企业可能被税务机关认定为虚开发票。总之,发票管理已从“事后补救”转向“事前预防”,企业需以零容忍态度对待违规行为,才能在严监管时代行稳致远。
二、税务合规实务操作框架
(一)全生命周期合规体系搭建
在认清监管态势后,企业应当分阶段搭建合规体系。从源头开始,贯穿企业设立到发展的每一个阶段,有重点地精准隔离风险。
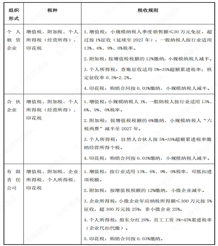
首先是设立阶段。企业在初创时,有时为了短期的税负减免而随意选择注册地,没有做到注册地与政策适配。甚至有公司利用“税收洼地”,滥用政策套利,设立空壳公司或者叠加税收“空转”。但这些行为已经都在税务局监管范围之内,企业违法避税成本大大上升。正确的做法是依据明确的官方文件,找到税收优惠对应的正式批复,并结合企业自身的产品产业特点,享受政策优惠。同时,不同的组织形式,包括个人独资企业、合伙企业、有限责任公司等,对应不同的税种和税率,需要谨慎选择。像个人独资企业的优点就在于税种更简化,无需缴纳企业所得税,对小规模经营者更友好;有限责任公司的优势是股东以认缴的出资额为限承担有限责任,个人财产与企业债务隔离,享受的税收政策优惠也更多。下表是企业三种组织形式的税负对比。

其次是运营阶段。企业在日常运营中会涉及很多有关税收合规的事项,要做好“法财税”融合审查。比如在签订合同时,相关合同条款如果表述模糊,很可能直接引发税务损失。举例而言,如果仅在合同中约定总金额却没有明确价税分离,可能导致多缴税款;未规定发票类型,则可能产生供应商开具普通发票导致进项税无法抵扣问题。所以,企业在日常签订业务服务合同时,要认真拟定涉税核心条款,避免出现相关争议。另外,企业在管理发票时,应当要严格审核,确保形式和实质上都做到“四流一致”,除了核对票面信息,还要确保交易实质与票据信息是匹配的,并留存好各类交易相关凭证,留痕备查。而关联交易也是需要注意的环节。企业在关联交易时必须严格遵循独立交易原则,关联方服务定价不能偏离市场标准,也不能隐瞒关联交易申报,否则可能面临税务机关的纳税调整。
最后是发展阶段。投融资、并购重组等场景是企业的关键发展节点,涉及的税务规模更大, 细节更多,问题更复杂,税务合规直接决定企业的未来发展。像跨境并购,企业不仅要熟知本国规则,更要关注不同国家地区的税务规则和追溯风险,全面了解历史遗留税务问题;投融资和并购重组领域的税收政策也较为复杂,如果企业未按规定申报纳税,或错误适用政策,就可能引发税务稽查。这类复杂场景下,企业可以提前引入专业团队,让税务师与律师进行风险梳理,在并购前充分展开税务尽调,核查核心风险点,研读并选择适用的政策,及时跟进税收政策变化,确保优惠享受符合监管要求,设计最优税务方案,便于企业在合规前提下实现交易效益最大化。
(二)重点风险的靶向应对策略
企业享受优惠事项采取“自行判别、申报享受、相关资料留存备查”的办理方式。所以,在适用税收政策优惠时,企业首先要自行判断自己是否符合优惠政策的条件,并留存资料。后续税务机关检查时,有权要求企业提供留存备查资料,证明合规性。如果企业无法提供,或提供的资料是不符合条件的,则会被认定为不应当享受税收优惠,企业将面临追缴税款、加收滞纳金和罚款的处罚。例如研发公司,适用政策优惠时,需要保留“研发项目立项文件”“研发费用辅助账”“研发费用分配依据”等资料,并且不得把非研发人员的工资薪金计入研发费用,也不得让与研发活动直接相关的其他费用总额超过可加计扣除研发费用总额的10%。在满足宏观政策的前提下,企业在操作层面要避免踩到红线,构建一个经得起事后检查的证据链,方能避开优惠政策适用风险。
此外,部分企业常常存在一个误区,认为只有经营所得要缴税,却忽略了“非税收入”,误将政府补助、资产盘盈等视为免税收入。《企业所得税法》明确规定,企业以货币形式和非货币形式从各种来源取得的收入,均构成收入总额。税收体系默认所有收入都要纳税,除非有明确的政策规定将其排除在应税收入之外。比如企业取得的专项用途的财政性资金,只有同时满足这三个条件才可以作为不征税收入:企业能够提供规定资金专项用途的资金拨付文件;财政部门或其他拨付资金的政府部门对该资金有专门的资金管理办法或具体管理要求;企业对该资金以及以该资金发生的支出单独进行核算。而并不是部分企业以为的,财政性资金就一定免税。因此,企业要合理识别“非税收入”的潜在风险,进行合规管理。
(三)争议解决与危机应对机制
当企业进入税务稽查阶段时,应对的策略是强化自己的“证据链”,从而确保业务核查真实性。在稽查启动之初,企业就要迅速整理一系列证据,包括合同、发票、银行流水、货物流凭证等,形成“合同流、发票流、资金流、货物流”的“四流一致”,让税务机关找不到漏洞。
如果对稽查结果不符,企业可以申请行政复议或提起行政诉讼。但在此阶段,需要同时注意企业纳税责任和个人法律风险。部分案件如果被定性为“偷税”或“虚开发票”,税务机关会把案件移送至司法机关,并追究法定代表人等负责人的刑事责任。因此,企业一定要谨慎,以防税务危机演变为管理者的个人法律危机,企业可以委托律师团队来应对复杂税务争议。
三、未来税务合规方向指引
面向未来,税务监管的精细化与智能化已成定局。不同市场主体需摒弃被动应对的旧思路,转而采取前瞻性的合规策略,主动规划,系统性地构建自身的税务风险管理体系,从而适应税务强监管时代。



(一)互联网企业、高新技术企业等重点企业合规方向指引
互联网与高新技术企业处于创新前沿,需重点关注合规方向,税务合规具有战略意义。互联网平台的业务模式日趋复杂,除了前期的平台商家信息报送外,代扣代缴义务的履行也是重点风险稽查领域,互联网企业要为平台主播、灵活用工人员准确扣缴个人所得税,不可偷逃税。同时,随着业务边界的拓展,跨境业务会涉及向境外支付服务费、海外用户收入增值税等问题,也是互联网企业新的合规课题。
高新技术企业的重点在于维护高新资质的合规性,需要持续满足高新技术企业认定的核心指标,保证研发费用占销售收入的比例、科技人员占比以及核心自主知识产权数量达标,毕竟任何一项指标的波动都可能触发资质复审,可能导致原本享有的15%企业所得税优惠被取消。因此,高新企业可以自查自纠,建立规范的研发费用辅助账,确保每一笔归集费用都有合规的立项文件、工时记录与费用分配表作为支撑。
(二)高净值个人税务合规方向指引
对于高净值个人,首要任务是树立“全口径收入”的申报意识,无论是来源于境内的工资薪金、股权转让,还是来源于境外的投资回报、资产租金,都必须依法进行税务申报。如果是外籍人士,则还要审慎评估自身的税收居民身份,注意外籍个人税收优惠的适用条件,避免因政策理解偏差引发身份认定失误。
此外,高净值个人在进行重大的资产处置决策时,必须前置税务规划。在进行股权转让、房产出售、资产捐赠前,提前测算税务成本,充分利用优惠政策,比如个人转让上市公司股票免征个人所得税、符合条件的公益捐赠可以税前扣除等,在合法框架内优化税务决策。并且在税收监管不断收紧的前提下,高净值个人可以主动开展税务健康检查,自查补正,在税务机关启动调查前主动纠正申报错误,规避更为严厉的行政处罚,守护个人信用与财富安全。
四、结语
在全新的税收监管环境下,各领域、各重点人群要提升对税务问题的重视,认识到一次重大的税务违规所带来的,远不止是补税与罚款的经济损失,更有企业信誉受损、业务发展受限等难以估量的后果。因此,过去那种抱有侥幸心理的粗放式税务管理已然行不通。应当在专业团队带领下,构建系统化的合规体系,定期自查自纠,优化资源配置,合法进行税务规划,将风险防患于未然,保障企业与个人在未来道路上的财富安全。
本文撰写邵雨沁、孙博宁亦有贡献。





























